Mit der Workflow Manager-Lizenz verfügbar.
Nachfolgend finden Sie Erläuterungen der verschiedenen in Workflow Manager (Classic) verwendeten Konzepte und ihrer gegenseitigen Beziehungen.
Workflows
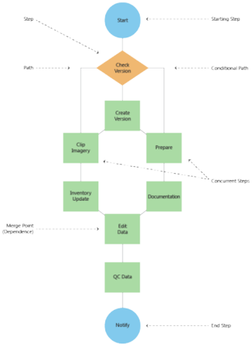
Ein Workflow ist eine grafische Darstellung eines Geschäftsablaufs, mit dem Sie Prozesse organisieren und standardisieren können. In Workflow Manager (Classic) stellt der Workflow die Sammlung der Tasks dar, die durchgeführt werden müssen. Das Hauptziel des Workflows besteht darin, sicherzustellen, dass alle die gleichen Schritte ausführen und dass beim Durchführen des Tasks keine Schritte ausgelassen werden. In Workflow Manager (Classic) kann der Workflow von Benutzern mit Administratorzugriff erstellt werden. In Workflow Manager (Classic) werden die folgenden Workflow-Typen unterstützt:
- Sequenzielle Workflows
- Konditionale oder Verzweigungs-Workflows
- Schleifen-Workflows
- Aus einem Schritt bestehende Workflows
Ein Workflow enthält Schritte, die einzelne Tasks darstellen und durch Pfade verbunden sind, die den Fluss definieren. Jeder einzelne Task, der bei der Durchführung des Geschäftsprozesses durchgeführt werden muss, wird identifiziert und als Schritttyp erstellt. Die Schritttypen dienen als Vorlagen für Schritte, die in separaten Workflows verwendet werden können. Bei Schritten handelt es sich um Instanzen von Schritttypen. Sie sind mit einem bestimmten Workflow verknüpft. Ein Workflow kann mehrere Instanzen des gleichen Schritttyps aufweisen, und jede der Instanzen kann über unterschiedlich konfigurierte Eigenschaften verfügen. Workflow Manager (Classic) bietet eine benutzerfreundliche Drag & Drop-Benutzeroberfläche. Sie können die Schritttypen auf die Workflow-Zeichenfläche ziehen und Workflows erstellen, die aus Schrittinstanzen bestehen.

Die Schrittinstanzen bestimmen, wie der Task durchgeführt wird. Beispielsweise wird automatisch eine Version erstellt. Der Pfad bestimmt, welche Arbeiten durchgeführt werden. Wenn zum Beispiel keine Version vorhanden ist, wird sie erstellt. Wenn die Version jedoch vorhanden ist, werden die Bilddaten ausgeschnitten.
Die Schritte können manuell ausgeführt werden oder mit einer automatisierten Ausführungslogik verknüpft sein. Die manuellen Schritte fungieren als Platzhalter für Aktivitäten, mit denen keine Ausführungslogik verknüpft ist. Zum Beispiel hätte ein Dokumentationsschritt in einem Workflow keine verknüpfte Ausführungslogik. Es würde sich dabei um eine manuelle Aktivität handeln. Automatisierte Schritte sind mit einer Ausführungslogik verknüpft: Sie können benutzerdefinierten Code ausführen, eine ausführbare Datei starten, eine Datei öffnen, eine URL starten oder ausführen, ein Geoverarbeitungswerkzeug starten oder ausführen usw.
Die Schritte in einem Workflow sind mit Eigenschaften verknüpft, die bestimmen, wer die Tasks durchführt und wie der Workflow ausgeführt wird. Schritte können Benutzern oder Gruppen zugewiesen werden, die den Task durchführen sollen und beispielsweise bei Erreichen automatisch ausgeführt werden oder gleichzeitig ausgeführte Schritte erzeugen. Der Pfad verfügt ebenfalls über Eigenschaften, die für die automatische Entscheidung, welcher Task durchgeführt wird, ausgewertet werden.
Workflows müssen überprüft werden, bevor sie gespeichert werden können. Nur gültige Workflows werden gespeichert. Ein gültiger Workflow muss den folgenden Regeln entsprechen:
- Nur ein Startschritt
- Nur ein Endschritt
- Keine unverankerten Schritte, alle Schritte müssen verbunden sein.
- Schritte können nicht mit sich selbst Schleifen bilden.
Workflows sind mit Auftragstypen verknüpft und stellen Vorlagen für die Auftrags-Workflows dar. Der Auftrags-Workflow ist eine Instanz einer Workflow-Vorlage, die einem Auftrag ähnelt, bei dem es sich um eine Instanz eines Auftragstyps handelt. Workflows können bei Bedarf bearbeitet werden, nachdem Aufträge basierend auf einer Systemeinstellung und entsprechenden Berechtigungen erstellt wurden. Der Workflow muss jedoch in die Datenbank übernommen werden, bevor er ausgeführt werden kann.
Die Workflows können so konfiguriert werden, dass sie vielfältige Arten von erweitertem Verhalten zeigen und die Automatisierung von Workflows ermöglichen. Erweitertes Verhalten kann wie folgt konfiguriert werden:
- Automatisches Ausführen des Workflows bei der Erstellung des Auftrags
- Automatisches Ausführen einer Reihe von Schritten, nachdem der erste Schritt manuell ausgeführt oder abgeschlossen wurde
- Ausführen eines anderen Workflows aus dem aktuellen Workflow als Teil eines Schrittes
Auftrag
Bei einem Auftrag handelt es sich um eine einzelne Arbeitseinheit, die in einer Organisation von einer oder mehreren Personen ausgeführt wird.
Schritte
Schritttypen bilden die Bausteine Ihrer Workflows. Sie bieten die grundlegenden Informationen rund um die Ausführung des Schrittes und seine Darstellung. Wenn ein Schritttyp einem Workflow hinzugefügt wird, wird aus ihm ein Schritt, gleichzeitig referenziert er aber alle Eigenschaften des ursprünglichen Schritttyps. Ein Workflow kann mehrere Vorkommen eines Schritttyps enthalten. Die Workflow-Schritte und der Pfad zeigen Randsteuerelemente an, um Informationen wie den Typ des automatisierten Schrittes, den Benachrichtigungstyp und die Pfadzuweisung anzugeben. Mit dem Schritt kann auch eine detaillierte Hilfe verknüpft sein, in der der Schritt beschrieben wird oder Anweisungen zu seiner Durchführung bereitgestellt werden.
Auftragsrückstellung
Durch eine Auftragsrückstellung werden alle Auftragsaktivitäten bis zur Aufhebung der Rückstellung unterbrochen. Rückstellungen können in vielerlei Hinsicht nützlich sein, von der Auftragskontrolle bis zur Rechenschaftspflicht und Berichterstellung. Solange eine Rückstellung aktiv ist, verhindert sie die Ausführung des Auftrags sowie die Aktualisierung der Eigenschaften des Auftrags. Einige dieser Eigenschaften können mit bestimmten Berechtigungen außer Kraft gesetzt werden. Die Informationen zur Rückstellung werden nicht aus dem Auftrag gelöscht, auch nach der Aufhebung der Rückstellung nicht. Mithilfe dieser Informationen kann die Produktivität bestimmt werden, wobei Rückschläge berücksichtigt werden, die zur Rückstellung des Auftrags geführt haben.
Weitere Informationen zu Auftragsrückstellungen und -abhängigkeiten
Auftragsabhängigkeiten
Durch Auftragsabhängigkeiten entstehen Beziehungen zwischen Aufträgen. Die Ausführung eines bestimmten Schrittes eines Auftrags kann vom Status oder Schritt eines anderen Auftrags abhängig sein. Durch Definieren einer Abhängigkeit für einen Auftrag wird der Fortschritt des Auftrags auf den aktuellen Schritt beschränkt, bis ein anderer Auftrag über einen bestimmten Status hinaus fortgeschritten ist. Eine Auftragsabhängigkeit wird automatisch aufgehoben, sobald der abhängige Auftrag den in der Abhängigkeit definierten Status erreicht hat. Abhängigkeiten bestehen aus folgenden Elementen:
- Auftrag, der im aktuellen Schritt zurückgestellt werden soll
- Abhängiger Auftrag
- Abhängigkeitsstatus, den der abhängige Auftrag erreicht oder überschritten haben muss, bevor die Abhängigkeit aufgehoben wird
Wenn bei einem Auftrag aufgrund einer Abhängigkeit kein Fortschritt möglich ist, werden Sie über das Vorhandensein der Abhängigkeit benachrichtigt und können auf der Registerkarte Rückstellungen weitere Informationen anzeigen.
Hinweis:
Die Auftragsabhängigkeit wird durch die Berechtigung "ManageDependencies" gesteuert. Wenn Sie über die Berechtigung verfügen, können Sie die Auftragsabhängigkeit löschen und mit dem Auftrags-Workflow fortfahren, ohne durch einen anderen Auftrag zurückgehalten zu werden.
Location of Interest
Die Position von Interesse (Location of Interest, LOI) stellt die geographische Ausdehnung des Auftrags dar. Ihr Zweck besteht darin, hervorzuheben, wo die mit dem Auftrag verbundenen Arbeiten durchgeführt werden müssen. Die Position von Interesse für einen Auftrag kann ein Polygon oder ein Punkt sein. Die LOIs für alle Aufträge werden in einer entsprechenden Polygon- oder Point-Feature-Class im Workflow Manager (Classic)-Repository gespeichert. Die Polygon-Ausdehnung des Auftrags wird als Interessenbereich (Area of Interest, AOI) bezeichnet und die Punktausdehnung des Auftrags als Point of Interest (POI).
Die zum Definieren des LOI verwendete Vorlagenkarte wird von einem Administrator erstellt und im Auftragstyp gespeichert. Die für den Auftragstyp spezifische Vorlagenkarte wird in einer Kartenansicht angezeigt, wenn der Schritt Define LOI ausgeführt wird. Die Registerkarte LOI definieren bietet zahlreiche Möglichkeiten, einen LOI für einen Auftrag zu definieren. Beim Definieren eines LOI handelt es sich um eine auf Berechtigungen basierende Aktivität, die nur von Benutzern mit den erforderlichen Berechtigungen ausgeführt werden kann. Der LOI für einen Auftrag kann einem oder vielen Multipart-Features entsprechen. Der AOI kann verwendet werden, um die Bearbeitungen für einen bestimmten Auftrag auf einen geographischen Bereich zu beschränken.

Wenn bereits ein LOI für einen Auftrag definiert ist, können Sie über ein Lesezeichen in der Karte "LOI definieren" oder über eine in einem Workflow Manager (Classic)-Schritt geöffnete Karte auf den LOI zugreifen. Der Zugriff auf die Lesezeichen ist über die Registerkarte für die Kartenansicht und über den Bereich Lesezeichen möglich. Beim Klicken auf ein LOI-Lesezeichen zoomt die Karte auf die für den Auftrag definierte Position von Interesse.
Weitere Informationen zum Angeben einer Position von Interesse (LOI)
Hinweis:
Exportierte ArcGIS Pro-Karten (.mapx), die mit ArcGIS Workflow Manager (Classic) Administrator und höher konfiguriert wurden, können als Vorlagenkarten zum Definieren von LOIs in ArcGIS Pro verwendet werden.
Benutzer und Gruppen
Benutzer stellen registrierte Einzelpersonen in der Workflow Manager (Classic)-Datenbank dar und sind mit einer bestimmten Windows-, Portal for ArcGIS- oder ArcGIS Online-Anmeldung verknüpft, sodass sie automatisch authentifiziert werden. Benutzer spielen eine entscheidende Rolle beim Steuern der verfügbaren Arbeiten und bei der Ausführung, Zuweisung und Berichterstellung für die Arbeiten. Sie werden wie folgt verwendet:
- Gewähren/Verweigern des Zugriffs auf die Anwendung
- Abrufen von Datenbankverbindungsinformationen
- Steuern des Zugriffs auf eine bestimmte Anwendungsfunktionalität
- Verlauf der Benutzerstempel
- Zuweisen von Aufgaben zu Einzelpersonen
Benutzergruppen werden verwendet, um Benutzer zu zahlreichen Zwecken zu kategorisieren, insbesondere zum Zuweisen von Berechtigungen oder Rollen, aber auch zum Klassifizieren von Benutzern zum Zweck der Arbeitszuweisung. Sie können mit jedem Benutzer mehrere Benutzergruppen verknüpfen. So können Sie durch das Kombinieren von Gruppen Berechtigungen (die Gruppen zugewiesen sind) mit Benutzern verknüpfen.

Workspace für räumliche Daten
Ein Workspace für räumliche Daten enthält räumliche Daten, die beim Ausführen des Auftrags verwendet werden. Es kann immer nur ein Daten-Workspace mit einem Auftrag verknüpft sein. Sie können Daten-Workspaces während des Lebenszyklus eines Auftrags wechseln, um an Daten zu arbeiten, die in mehreren Datenbanken gespeichert sind. Der Workspace für räumliche Daten kann als Geodatabase mit traditioneller Versionierung konfiguriert sein. Er kann auch als Feature-Service mit Verzweigungsversionierung konfiguriert sein.
Version
Die Versionen werden automatisch vom Workflow Manager (Classic)-System verwaltet. Sie können verschiedene Aktionen ausführen, beispielsweise Überprüfen von Versionen, Erstellen von Versionen, Umleiten von Layern an eine bestimmte Version und Löschen von Versionen.
Workflow Manager (Classic) unterstützt sowohl traditionelle Versionierung als auch Verzweigungsversionierung und ermöglicht Benutzern das Bearbeiten von Daten in ihrer eigenen Version.
In einem traditionell versionierten Daten-Workspace können die in einer Geodatabase gespeicherten Daten von mehreren Benutzern bearbeitet werden. Für jeden Auftrag wird eine Auftragsversion erstellt, und Daten können an die Auftragsversion umgeleitet werden. Für den Auftrag spezifische Datenbearbeitungen werden in der Auftragsversion vorgenommen. Nach Abschluss der Bearbeitungen kann die Version abgeglichen und wieder in die Parent-Version zurückgeschrieben werden.
Workflow Manager (Classic) unterstützt Verzweigungsversionierung mit dem gleichen Verwaltungsumfang wie traditionelle Versionierung. Nur die aus dem Daten-Workspace für Feature-Services stammenden Daten-Layer werden an die Auftragsversion umgeleitet.
Auftragsverlauf
Wenn eine neue Aktivität für einen Auftrag wie unter anderem eine Erstellung, Neuzuweisung, Schrittausführung oder Workflow-Änderung ausgeführt wurde, wird das Verlaufsprotokoll automatisch mit dem Datums-/Zeitstempel, dem Benutzer, der die Aktivität ausgeführt hat, und Informationen zur Aktivität selbst aktualisiert.
Erweiterte Eigenschaften
Erweiterte Eigenschaften sind benutzerdefinierte Eigenschaften, die das Speichern geschäftsspezifischer Eigenschaften nach Bedarf ermöglichen. Diese Eigenschaften werden nach Auftragstyp konfiguriert, da wahrscheinlich verschiedene Arten von Arbeit mit unterschiedlichen Eigenschaften verknüpft sind. Die benutzerdefinierten erweiterten Eigenschaften werden in der Auftragsansicht mit dem Standardtitel Erweiterte Eigenschaften angezeigt. Je nach Konfiguration des Auftragstyps kann ein anderer Name angezeigt werden. Sie können die Eins-zu-eins-Eigenschaften hier anzeigen und gegebenenfalls aktualisieren. Für die Eins-zu-eins-Eigenschaften ist nur ein Datensatz pro Auftrag in der Tabelle der erweiterten Eigenschaften enthalten.
Benachrichtigungen
Benachrichtigungen sind E-Mail-Warnungen, die während des gesamten Lebenszyklus des Auftrags durch Ereignisse im Workflow Manager (Classic)-System ausgelöst werden. Dank der Benachrichtigungen können die Benutzer bei der Arbeit darauf vertrauen, dass ihnen keine Auftragszuweisungen entgehen und dass sie die Anforderungen im Zusammenhang mit dem Auftrag erfüllen können. Hier einige Beispiele für integrierte Benachrichtigungen:
- Auftrag zugewiesen oder erneut zugewiesen
- Auftrag erstellt
- Auftrag geschlossen
- Schrittausführung abgeschlossen
- Rückstellung aufgehoben
- Erweiterte Eigenschaften aktualisiert
Die Benachrichtigungen können mit einem automatisierten "SendNotification"-Schritt oder als Teil eines vorhandenen Schrittes bei Abschluss dieses Schrittes gesendet werden. Die Benachrichtigungen werden nur an die Workflow Manager (Classic)-Benutzer gesendet, die sie abonniert haben. Mithilfe von Token können Benachrichtigungen dynamisch an den richtigen Benutzer gesendet werden, obwohl zum Zeitpunkt der Benachrichtigungskonfiguration nicht bekannt ist, wer die Benachrichtigung erhalten soll. Die Auftragsanlagen können in der E-Mail-Benachrichtigung enthalten sein und dem Empfänger weitere Informationen zum Auftrag bereitstellen. Sie können nach Bedarf neue Benachrichtigungen hinzufügen und diese ohne Programmierung in Ihren Workflows verwenden. Die Konfiguration von Benachrichtigungen und die Zuweisung von Abonnenten kann nur von einem Administrator vorgenommen werden.

Hinweis:
Für ausgehende Benachrichtigungen muss der SMTP-Server für das System konfiguriert sein. Die SMTP-Einstellungen werden in den Workflow Manager (Classic)-Systemeinstellungen definiert. Nach der Anwendung werden diese Einstellungen jedoch in ArcGIS Pro verwendet.
Offline-Aufträge
Offline-Aufträge ermöglichen die Verwendung von Workflow-Verwaltungsfunktionen, wenn Sie nicht mit dem Netzwerk Ihrer Organisation verbunden sind. Der Vorteil beim Arbeiten mit Offline-Aufträgen besteht darin, dass Sie Ihnen zugewiesene Tasks unterwegs oder ohne Netzwerkverbindung ausführen können. Wenn Sie einen Auftrag offline nehmen, werden auch alle Konfigurationselemente, die für den Auftrag im Offline-Modus erforderlich sind, offline genommen. Offline-Aufträge werden mit einem roten Symbol dargestellt. Offline-Aufträge können zwar für Abfragen verwendet werden, aber sie können erst dann ausgeführt oder in einer Enterprise-Umgebung bearbeitet werden, wenn sie wieder online genommen werden. Für Offline-Aufträge ist weitestgehend die gleiche Funktionalität verfügbar wie für Online-Aufträge.

Ausführung unterbrechen
Die Ausführung eines Kartenerstellungsschrittes mit langer Ausführungszeit und manueller Schritte kann unterbrochen werden, um eine längere Bearbeitung sowie das stunden- oder tagelange Arbeiten ohne Pausen außerhalb von ArcGIS zu ermöglichen.
Der Kartenerstellungsschritt kann nur unterbrochen werden, wenn er nicht so konfiguriert ist, dass automatisch mit dem nächsten Schritt fortgefahren wird. Der Schritt kann während der Ausführung in der Auftragsansicht sowie in der Kartenansicht mit der Option Schritt unterbrechen unterbrochen werden. In der Auftragsansicht wird der Fortschritt der Schrittausführung angezeigt, wenn der Kartenerstellungsschritt ausgeführt wird. In der Kartenansicht wird die Option Unterbrechen angezeigt, wenn Sie versuchen, die Auftragskarte zu schließen.
Der manuelle Schritt kann während der Ausführung in der Auftragsansicht mit der Option Schritt unterbrechen unterbrochen werden. Dies ist ein Hinweis darauf, dass der Schritt gestartet wurde und zurzeit ausgeführt wird.
Hinweis:
Zurzeit können unterbrochene manuelle Schritte nicht neu gestartet werden.