Mit der Image Analyst-Lizenz verfügbar.
Ein ICEYE Synthetic Aperture Radar (SAR)-Bild muss verarbeitet werden, bevor es zur Visualisierung oder Analyse verwendet werden kann. Einige Probleme, die behoben werden müssen, sind z. B. das Kalibrieren für einen sinnvollen Rückstreuungswert, die Minimierung von Speckle, das Entfernen von radiometrischen und geometrischen Terrain-Verzerrungen und das Rendern von Bildern mit einem großen Wertebereich.
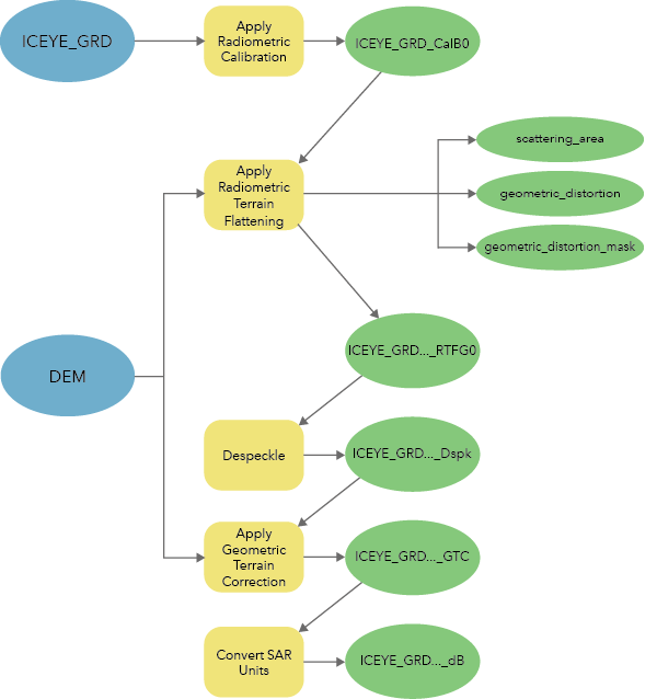
Das Toolset Synthetic Aperture Radar in der Toolbox Image Analyst enthält fünf Werkzeuge, mit denen Sie kalibrierte, Terrain-korrigierte, analysebereite Bildverarbeitungsdaten aus ICEYE Ground Range Detected (GRD)-Daten generieren können. Die folgenden Werkzeuge werden verwendet, um analysebereite ICEYE GRD-Daten zu generieren, wie in der Tabelle und dem Diagramm nachfolgend dargestellt:
| Werkzeug | Beschreibung |
|---|---|
|
Konvertiert die Reflektivität von SAR-Eingabedaten (Synthetic Aperture Radar) in physikalische Einheiten für die normalisierte Rückstreuung. Dazu wird die Reflektivität unter Verwendung einer Bezugsebene normalisiert. | |
Korrigiert radiometrische Verzerrungen aufgrund der Topografie in den SAR-Eingabedaten (Synthetic Aperture Radar). | |
Korrigiert Speckle in den SAR-Eingabedaten (Synthetic Aperture Radar). Speckle entsteht bei kohärenter Beleuchtung als körniger bzw. "Salz und Pfeffer"-Effekt. | |
Orthorektifiziert die SAR-Eingabedaten (Synthetic Aperture Radar) mithilfe eines Range-Doppler-Algorithmus für die Rückwärtsgeokodierung. | |
Konvertiert die Skalierung der Eingabe-SAR-Daten (Synthetic Aperture Radar). |

Überlegungen zur ICEYE GRD-Verarbeitung
ICEYE-Zusatzprodukte bieten einen konstanten Skalierungsfaktor für die Kalibrierung von Bildwerten aus Digitalnummernwerten in Sigma-Nought. Radiometrische Kalibrierung anwenden greift auf die in den ICEYE-Hilfsprodukten angegebenen Koeffizienten des Einfallswinkels zurück, um den Einfallwinkel relativ zum Bereich zu berechnen. Diese Einfallwinkel werden verwendet, um Sigma-Nought-Werte in Beta-Nought- oder Gamma-Nought-Werte zu konvertieren.