Mit der Image Analyst-Lizenz verfügbar.
Ein ICEYE Synthetic Aperture Radar (SAR)-Bild muss verarbeitet werden, bevor es zur Visualisierung oder Analyse verwendet werden kann. Einige Probleme, die behoben werden müssen, sind z. B. das Kalibrieren für einen sinnvollen Rückstreuungswert, die Minimierung von Speckle, das Entfernen von radiometrischen und geometrischen Terrain-Verzerrungen und das Rendern von Bildern mit einem großen Wertebereich.
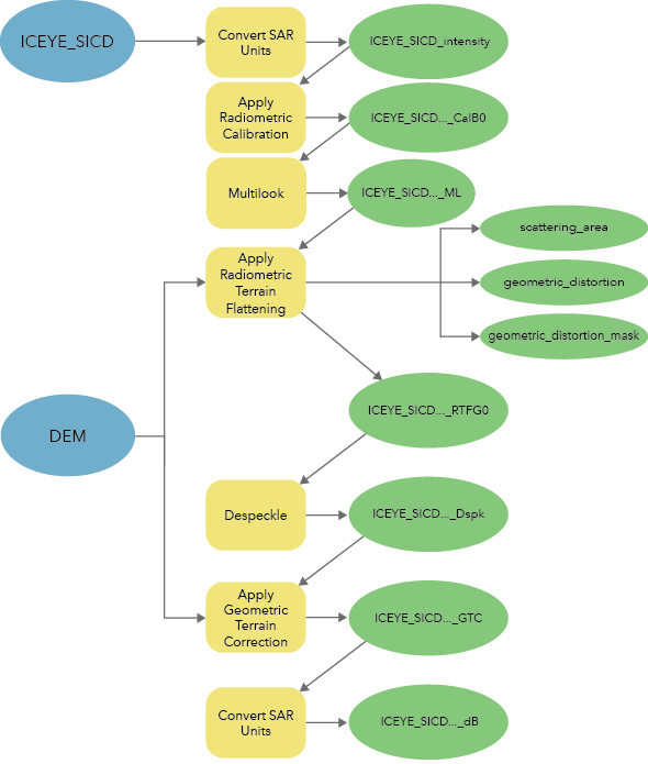
Das Toolset "Synthetic Aperture Radar" in der Toolbox "Image Analyst" enthält Werkzeuge, mit denen Sie kalibrierte, Terrain-korrigierte, analysebereite Bildverarbeitungsdaten aus sensorunabhängigen komplexen Daten (SICD) von ICEYE generieren können. In der folgenden Tabelle und im Diagramm werden die Werkzeuge beschrieben und dargestellt:
| Werkzeug | Beschreibung |
|---|---|
Konvertiert die Skalierung der Eingabe-SAR-Daten (Synthetic Aperture Radar). | |
Konvertiert die Reflektivität von SAR-Eingabedaten (Synthetic Aperture Radar) in physikalische Einheiten für die normalisierte Rückstreuung. Dazu wird die Reflektivität unter Verwendung einer Bezugsebene normalisiert. | |
Ermittelt die Durchschnittswerte von SAR-Eingabedaten (Synthetic Aperture Radar) durch Bereichs- und Azimut-Looks, um sich quadratischen Pixeln zu nähern, Speckle zu mindern und die Verarbeitungszeit der SAR-Werkzeuge zu reduzieren. | |
|
Korrigiert radiometrische Verzerrungen aufgrund der Topografie in den SAR-Eingabedaten (Synthetic Aperture Radar). | |
Korrigiert Speckle in den SAR-Eingabedaten (Synthetic Aperture Radar). Speckle entsteht bei kohärenter Beleuchtung als körniger bzw. "Salz und Pfeffer"-Effekt. | |
Orthorektifiziert die SAR-Eingabedaten (Synthetic Aperture Radar) mithilfe eines Range-Doppler-Algorithmus für die Rückwärtsgeokodierung. |

Überlegungen zur ICEYE SICD-Verarbeitung
ICEYE SICD-Daten sind ein Single Look Complex-Bild (SLC). Ein SLC-Bild wird als komplexwertiges Array gespeichert. Wenn für die Anwendung nur Intensitätswerte erforderlich sind, führen Sie das Werkzeug SAR-Einheiten konvertieren am Anfang des Workflows aus, um komplexe Werte in Intensitätswerte zu konvertieren und so die Werkzeugausführung zu verkürzen und die Ausgabegröße zu verringern. Wenn die Anwendung komplexe Werte erfordert, verwenden Sie das Werkzeug SAR-Einheiten konvertieren nicht. Wenn eine komplexe Eingabe in den Werkzeugen Radiometrische Kalibrierung anwenden, Radiometrische Terrain-Abplattung anwenden und Despeckle verwendet wird, wird die Amplitudenkomponente korrigiert, ohne die Phase zu ändern.
ICEYE SICD-Zusatzprodukte bieten ein Polynom für die Kalibrierung von Bildwerten aus Digitalnummernwerten in Beta-Nought, Sigma-Nought und Gamma-Nought.
Multilook ist ein optionales Werkzeug im Workflow, mit dem die Daten reduziert werden können, um die Werkzeugausführung zu verkürzen und die Ausgabegröße zu verringern.