Mit der Image Analyst-Lizenz verfügbar.
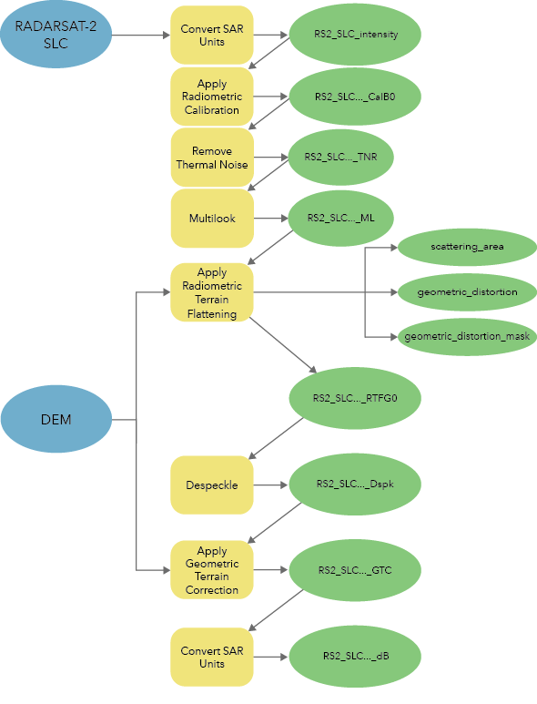
Ein RADARSAT-2 (RS2) Single Look Complex (SLC) Synthetic Aperture Radar (SAR)-Bild muss verarbeitet werden, bevor es zur Visualisierung oder Analyse verwendet werden kann.
Das Toolset "Synthetic Aperture Radar" in der Toolbox "Image Analyst" enthält Werkzeuge, die Sie zum Generieren kalibrierter, geländekorrigierter, analysebereiter Fernerkundungsdaten verwenden können. Die in der untenstehenden Tabelle beschriebenen Werkzeuge werden verwendet, um analysebereite RS2 SLC-Daten wie im nachfolgenden Diagramm dargestellt zu generieren.
| Werkzeug | Beschreibung |
|---|---|
Konvertiert die Skalierung der Eingabe-SAR-Daten (Synthetic Aperture Radar). | |
|
Konvertiert die Reflektivität von SAR-Eingabedaten (Synthetic Aperture Radar) in physikalische Einheiten für die normalisierte Rückstreuung. Dazu wird die Reflektivität unter Verwendung einer Bezugsebene normalisiert. | |
Korrigiert Störungen durch Rückstreuung, die durch thermales Rauschen verursacht werden, in den SAR-Eingabedaten (Synthetic Aperture Radar), sodass ein nahtloseres Bild entsteht. | |
Ermittelt die Durchschnittswerte von SAR-Eingabedaten (Synthetic Aperture Radar) durch Bereichs- und Azimut-Looks, um sich quadratischen Pixeln zu nähern, Speckle zu mindern und die Verarbeitungszeit der SAR-Werkzeuge zu reduzieren. | |
Korrigiert radiometrische Verzerrungen aufgrund der Topografie in den SAR-Eingabedaten (Synthetic Aperture Radar). | |
Korrigiert Speckle in den SAR-Eingabedaten (Synthetic Aperture Radar). Speckle entsteht bei kohärenter Beleuchtung als körniger bzw. "Salz und Pfeffer"-Effekt. | |
Orthorektifiziert die SAR-Eingabedaten (Synthetic Aperture Radar) mithilfe eines Range-Doppler-Algorithmus für die Rückwärtsgeokodierung. |

Hinweise zur Verarbeitung
Die Metadaten auf Elementebene für Rauschen werden mit den RADARSAT2-Hilfsprodukten zum Entfernen von Rauschen bereitgestellt. Da das geschätzte Rauschen des Instruments für kalibrierte Daten bereitgestellt wird, führen Sie das Werkzeug Radiometrische Kalibrierung anwenden vor dem Werkzeug Thermales Rauschen entfernen aus.