Available with Image Analyst license.
A RADARSAT-2 (RS2) synthetic aperture radar (SAR) image must be processed before it can be used for visualization or analysis. Issues to address include calibrating to retrieve a meaningful backscatter value, mitigating speckle, removing radiometric and geometric distortions, and rendering images with a large value range.
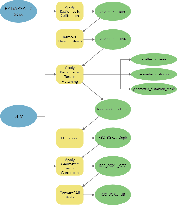
The Synthetic Aperture Radar toolset, in the Image Analyst toolbox, contains tools you can use to generate calibrated, terrain-corrected, analysis-ready imagery data from georeferenced RS2 SAR ground range data. The ground range data includes SAR Georeferenced Extra (SGX), SAR Georeferenced Fine (SGF), ScanSAR Narrow Beam (SCN), ScanSAR Wide Beam (SCW), ScanSAR Fine (SCF), and ScanSAR Sample (SCS). The following table and diagram describe and illustrate the tools:
| Tool | Description |
|---|---|
|
Converts the input synthetic aperture radar (SAR) reflectivity into physical units of normalized backscatter by normalizing the reflectivity using a reference plane. | |
Corrects backscatter disturbances caused by thermal noise in the input synthetic aperture radar (SAR) data, resulting in a more seamless image. | |
Corrects the input synthetic aperture radar (SAR) data for radiometric distortions due to topography. | |
Corrects the input synthetic aperture radar (SAR) data for speckle, which is a result of coherent illumination that resembles a grainy or salt and pepper effect. | |
Orthorectifies the input synthetic aperture radar (SAR) data using a range-Doppler backgeocoding algorithm. | |
Converts the scaling of the input synthetic aperture radar (SAR) data. |

Processing considerations
The Noise Level Files are provided with the RS2 SGX, SGF, SCN, SCW, SCF, and SCS auxiliary products to perform thermal noise removal. Since the estimated instrument noise is provided for calibrated data, run the Apply Radiometric Calibration tool before the Remove Thermal Noise tool.
For a few ScanSAR (SCF and SCS) products, thermal noise removal has already performed. The metadata for these product have the noiseSubtractionPerformed parameter set to True to indicate that thermal noise removal has been performed. When creating analysis-ready data for these products, omit the Remove Thermal Noise tool from the workflow.