Available with Image Analyst license.
A RADARSAT-2 (RS2) single look complex (SLC) synthetic aperture radar (SAR) image must be processed before it can be used for visualization or analysis.
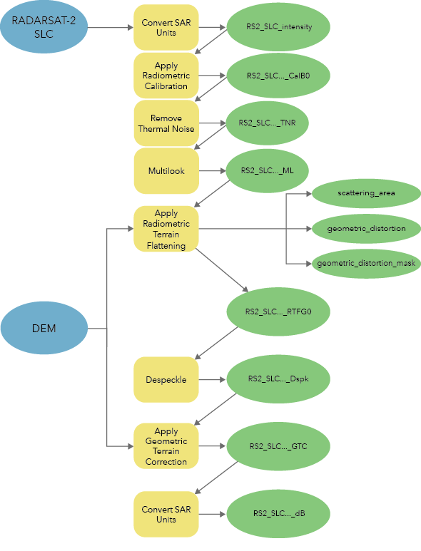
The Synthetic Aperture Radar toolset, in the Image Analyst toolbox, contains tools you can use to generate calibrated, terrain-corrected, analysis-ready imagery data. The tools described in the following table are used to generate RS2 SLC data that is ready for analysis, as outlined in the diagram below.
| Tool | Description |
|---|---|
Converts the scaling of the input synthetic aperture radar (SAR) data. | |
|
Converts the input synthetic aperture radar (SAR) reflectivity into physical units of normalized backscatter by normalizing the reflectivity using a reference plane. | |
Corrects backscatter disturbances caused by thermal noise in the input synthetic aperture radar (SAR) data, resulting in a more seamless image. | |
Averages the input synthetic aperture radar (SAR) data by looks in range and azimuth to approximate square pixels, mitigates speckle, and reduces SAR tool processing time. | |
Corrects the input synthetic aperture radar (SAR) data for radiometric distortions due to topography. | |
Corrects the input synthetic aperture radar (SAR) data for speckle, which is a result of coherent illumination that resembles a grainy or salt and pepper effect. | |
Orthorectifies the input synthetic aperture radar (SAR) data using a range-Doppler backgeocoding algorithm. |

Processing considerations
The noise level metadata is provided with the RADARSAT-2 SLC auxiliary products to allow you to perform noise removal. Since the estimated instrument noise is provided for calibrated data, run the Apply Radiometric Calibration tool before the Remove Thermal Noise tool.