Available with Image Analyst license.
A RADARSAT Constellation Mission (RCM) synthetic aperture radar (SAR) image must be processed before it can be used for visualization or analysis. Some issues that need to be addressed include calibrating to retrieve a meaningful backscatter value, removing thermal noise, mitigating speckle, removing radiometric and geometric distortions, and rendering images with a large value range.
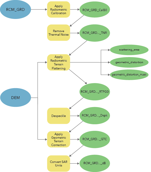
The Synthetic Aperture Radar toolset, in the Image Analyst toolbox, contains six tools you can use to generate calibrated, terrain-corrected, analysis-ready imagery data from georeferenced RCM Ground Range Detected (GRD) data. The following table and diagram describe and illustrate the tools:
| Tool | Description |
|---|---|
|
Converts the input synthetic aperture radar (SAR) reflectivity into physical units of normalized backscatter by normalizing the reflectivity using a reference plane. | |
Corrects backscatter disturbances caused by thermal noise in the input synthetic aperture radar (SAR) data, resulting in a more seamless image. | |
Corrects the input synthetic aperture radar (SAR) data for radiometric distortions due to topography. | |
Corrects the input synthetic aperture radar (SAR) data for speckle, which is a result of coherent illumination that resembles a grainy or salt and pepper effect. | |
Orthorectifies the input synthetic aperture radar (SAR) data using a range-Doppler backgeocoding algorithm. | |
Converts the scaling of the input synthetic aperture radar (SAR) data. |

RCM GRD processing considerations
The RCM GRD product is supported in both GeoTIFF and NITF formats. The processing workflow is the same for both formats.
The Noise Level Files are provided with the RCM GRD auxiliary products to allow you to perform thermal noise removal. Since the estimated instrument noise is provided for calibrated data, run the Apply Radiometric Calibration tool before the Remove Thermal Noise tool.
For a few ScanSAR GRD products, thermal noise removal is already performed. For applicable products, the metadata or product.xml file has the noiseSubtractionPerformed parameter set to True to indicate that thermal noise removal has been performed. When creating analysis-ready data for these products, omit the Remove Thermal Noise tool from the workflow.