Available with Image Analyst license.
A Capella synthetic aperture radar (SAR) image must be processed before it can be used for visualization or analysis. Issues to address include calibrating to retrieve a meaningful backscatter value, mitigating speckle, removing radiometric and geometric terrain distortions, and rendering images with a large value range.
Currently, only SAR data processed using the backprojection method for image formation is supported.
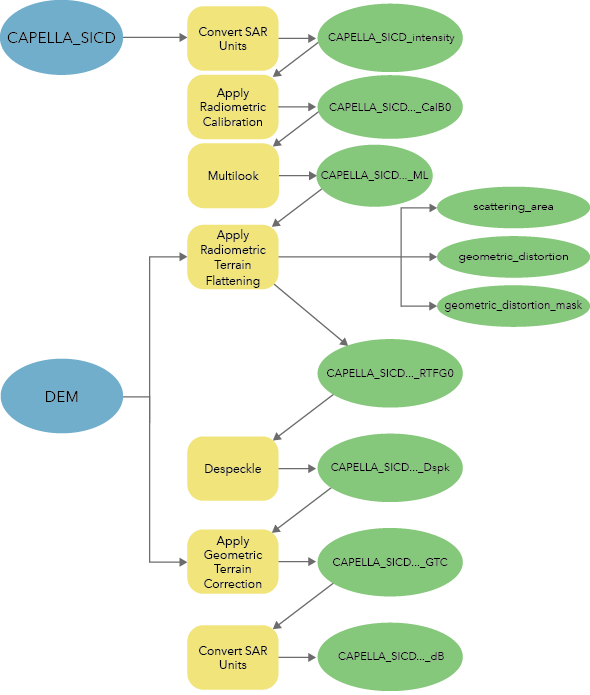
The Synthetic Aperture Radar toolset in the Image Analyst toolbox contains tools you can use to generate calibrated, terrain-corrected, analysis-ready imagery data from Sensor Independent Complex Data (SICD). The following table and diagram describe and illustrate the tools:
| Tool | Description |
|---|---|
Converts the scaling of the input synthetic aperture radar (SAR) data. | |
Converts the input synthetic aperture radar (SAR) reflectivity into physical units of normalized backscatter by normalizing the reflectivity using a reference plane. | |
Averages the input synthetic aperture radar (SAR) data by looks in range and azimuth to approximate square pixels, mitigates speckle, and reduces SAR tool processing time. | |
|
Corrects the input synthetic aperture radar (SAR) data for radiometric distortions due to topography. | |
Corrects the input synthetic aperture radar (SAR) data for speckle, which is a result of coherent illumination that resembles a grainy or salt and pepper effect. | |
Orthorectifies the input synthetic aperture radar (SAR) data using a range-Doppler backgeocoding algorithm. |

Capella SICD processing considerations
Capella SICD data is a Single Look Complex (SLC) image. An SLC image is stored as a complex value array. If the application only requires intensity values, run the Convert SAR Units tool at the beginning of the workflow to convert values from complex to intensity to reduce tool run time and output size. If the application requires complex values, don't use the Convert SAR Units tool. When a complex input is used in the Apply Radiometric Calibration, Apply Radiometric Terrain Flattening, and Despeckle tools, the amplitude component will be corrected without altering the phase.
Note:
Capella Spotlight mode SLC and SICD products have switched to a Polar Format Algorithm (PFA) processor, which is not currently supported. This transition occurred approximately April 2024. SAR data that is processed using the backprojection method is still supported.
Capella SICD auxiliary products provide a polynomial to calibrate image values from digital numbers to beta nought, sigma nought, and gamma nought.
Multilook is an optional tool in the workflow that can be used to downsample the data to also reduce tool run time and output size.