La regla Agregar capacidad de entidad de diagrama se utiliza para asignar una capacidad en particular de algunas entidades de diagrama representadas actualmente en el momento en que se ejecuta. Las entidades del diagrama procesado pueden basarse en clases de cruces de red o tablas de objetos, o en categorías de red. Cuando la regla se ejecuta en una clase de fuente de red o en una tabla de objetos, puede filtrar las entidades u objetos de la red para procesar por atributos.
Puede que otras reglas configuradas para entrar en acción más adelante en la secuencia de reglas tengan en cuenta esta capacidad.
Proceso de la regla Agregar capacidad de entidad de diagrama
Con la regla Agregar funcionalidad de entidad de diagrama, se proporcionan las siguientes funcionalidades: Impedir contracción de contenedor relacionado, Permitir contracción de contenedor relacionado, Evitar reducir cruce, Permitir reducir cruce, Guardar cruces de contenedores vacíos no conectados como polígonos, Ignorar para iniciar el trazado ascendente e Ignorar para iniciar el trazado descendente.
Esta regla se puede configurar para asignar una de estas funcionalidades a entidades de diagrama específicas durante el proceso de creación del diagrama.
A partir de ArcGIS Pro 3.4, es posible asignar funcionalidades a los cruces de diagrama con respecto a su valencia; es decir, con respecto a la cantidad de cruces de diagrama a los que se conectan.
Evitar o permitir la contracción de contenedores
Cuando una de las funciones Impedir contracción de contenedor relacionado o Permitir contracción de contenedor relacionado está habilitada en las entidades de diagrama de un contenedor, cualquier regla Contraer contenedor que entre en acción tendrá en cuenta la funcionalidad y determinará si se contrae el contenedor relacionado.
Los gráficos que aparecen a continuación ejemplifican un caso de uso al contraer entidades de diagrama:
- El gráfico A muestra el diagrama de muestra. Hace referencia a cinco entidades de contenedor:
- Dos bancos de interruptores: C1 y C2
- Un banco de fusibles: C3
- Una aparamenta: C4
- Un banco de transformadores: C5
Estos contenedores están todos expandidos y representados como contenedores de polígonos de diagrama en torno a su contenido.

Gráfico A-Todos los contenedores, de C1 a C5, se muestran como contenedores de polígonos de diagrama expandidos. - El gráfico B resalta los interruptores en el diagrama de muestra. Son el contenido de los contenedores C1, C2 y C4.

Gráfico B: todos los interruptores del diagrama se muestran como entidades de diagrama seleccionadas. - El gráfico C presenta el diagrama de muestra obtenido cuando la plantilla está configurada para contraer todos los contenedores.

Gráfico C: cualquier contenedor se contrae sistemáticamente. - El gráfico D muestra el diagrama obtenido cuando la plantilla está configurada con la funcionalidad Impedir contracción de contenedor relacionado activada en todos los interruptores antes de contraer todos los contenedores.

Gráfico D: los contenedores se contraen sistemáticamente, excepto los que contienen interruptores.
Entre las dos plantillas utilizadas para generar los gráficos C y D, existe una diferencia en la definición de la regla. Una regla Agregar funcionalidad de entidad de diagrama se ejecuta antes que la regla Contraer contenedor.
![]() |
![]() |
Evitar o permitir la reducción de cruces
Si una de las funciones Evitar reducir cruce o Permitir reducir cruce está habilitada en los cruces de diagrama, cualquier regla Reducir cruce que entre en acción tendrá en cuenta la funcionalidad y determinará si se reduce el cruce.
Con la herramienta Agregar regla de capacidad de entidad de diagrama por atributo o Agregar regla de capacidad de entidad de diagrama por categoría de un generador de modelos de plantilla de diagrama puede simplificar la secuencia de reglas de reducción de cruce configurada en una plantilla de diagrama.
Por ejemplo, supongamos que desea reducir todos los cruces de sus diagramas excepto los interruptores. Hay dos formas de configurar la creación del diagrama: una forma no ejecutará la regla Agregar funcionalidad de entidad de diagrama y la otra forma la ejecutará.
Sin utilizar la herramienta Agregar regla de capacidad de entidad de diagrama por atributo o Agregar regla de capacidad de entidad de diagrama por categoría, su generador de modelos debe iterar dos reglas Reducir cruce; es decir, se debe configurar para encadenar cuatro reglas, como se muestra a continuación:
- Una regla Iniciar iteración (1)
- Una regla Reducir cruce para reducir cualquier cruce, excepto los de la clase de fuente DistributionDevice (2)

- Una regla Reducir cruce para reducir cualquier dispositivo de distribución, excepto los interruptores (3)

- Una regla Detener iteración (4)
Al utilizar la herramienta Agregar regla de capacidad de entidad de diagrama por atributo, solo se necesitan dos reglas:
- Una regla Agregar funcionalidad de entidad de diagrama para evitar que se reduzcan los interruptores (1)

- Una regla Reducir cruce para reducir cualquier cruce, independientemente de su clase de fuente (2)

Guardar cruces de contenedores vacíos no conectados como polígonos
De forma predeterminada, los cruces de contenedores se crean sistemáticamente como contenedores de polígonos de diagrama cuando existen con al menos uno de sus contenidos en los diagramas generados. Por el contrario, cualquier cruce de contenedor sin ninguno de sus contenidos se crea siempre como cruce de diagrama en los diagramas generados.
Ejecutar la herramienta Agregar regla de capacidad de entidad de diagrama por atributo en un generador de modelos de plantillas de diagrama con la función Guardar cruces de contenedores vacíos no conectados como polígonos en un conjunto de cruces de contenedores de red le permite crear estos cruces de red como contenedores de polígonos de diagrama en los diagramas generados incluso cuando están vacíos. Esta capacidad es útil con las redes de telecomunicaciones para representar ranuras libres en el chasis en los diagramas generados.
Ignorar para iniciar el trazado ascendente o descendente
Si se habilitan las funciones Ignorar para iniciar el trazado ascendente o Ignorar para iniciar el trazado descendente en una entidad de diagrama, esta entidad no se considerará como un punto de inicio por ninguna Regla de trazado configurada más adelante en la secuencia de reglas para el trazado ascendente o descendente.
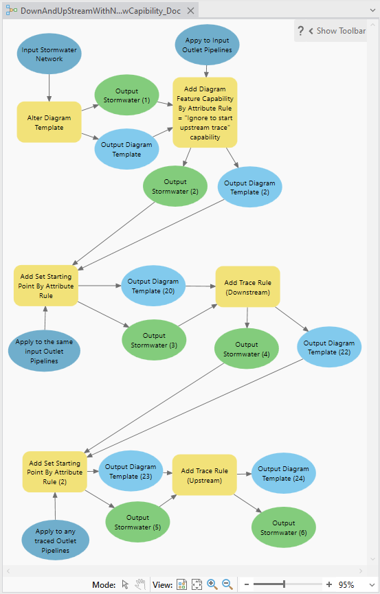
Por ejemplo, supongamos que desea crear una plantilla personalizada para generar diagramas a partir de cualquier salida de tubería de entrada que representará tanto los trazados descendentes a estas salidas de tubería de entrada como los trazados ascendentes relacionados con las únicas salidas de tubería descendentes trazadas. En este caso, al principio de su secuencia de reglas de plantilla personalizada, puede configurar la herramienta Agregar regla de capacidad de entidad de diagrama por atributo con la función Ignorar para iniciar el trazado ascendente para marcar cualquier salida de tubería de entrada que se ignore como punto de inicio por cualquier trazado ascendente que pueda configurarse más adelante en la secuencia de reglas. El modelo de geoprocesamiento para crear una plantilla de diagrama de este tipo debe verse como el siguiente modelo: 
Configurar la creación de diagramas de red complejos con Agregar reglas de funcionalidad de entidad de diagrama
La configuración de la regla Agregar capacidad de entidad de diagrama en posiciones sensatas en una secuencia de reglas de plantilla de diagrama también permite evitar que se contraigan algunas entidades que existen en el momento en que se ejecuta la regla o que se reduzcan algunos dispositivos con características específicas, mientras que se reducen los dispositivos con las mismas características, pero que se introducen más adelante en el proceso de creación del diagrama.
Por ejemplo, imagine que desea generar diagramas que representen el resultado del trazado aguas arriba y aguas abajo a partir de un banco de transformadores o un cruce de distribución seleccionado como entrada en el mapa. A continuación, desea mantener algunos cruces aguas arriba interesantes mientras reduce los cruces aguas abajo tanto como sea posible para centrarse principalmente en las ubicaciones de servicio. En este caso, la regla Agregar capacidad de entidad de diagrama se puede utilizar varias veces, como se muestra en el generador de modelos de plantilla de diagrama que aparece a continuación.
- En la primera parte de este generador de modelos de plantilla, debe centrarse en el banco de transformadores o cruce de distribución que espera la plantilla como punto de partida de entrada para los trazados aguas arriba y aguas abajo. Para ello, puede configurar el modelo de la siguiente manera:
- Agregue reglas Eliminar entidad para eliminar cualquier entidad de red que se pueda seleccionar como entrada, pero que no sea un banco de transformadores ni un cruce de distribución vinculado al nivel que desea trazar.
- Configure Agregar reglas de funcionalidad de entidad de diagrama para evitar que el contenedor principal del banco de transformadores (1) o el contenedor principal del cruce de distribución (2) se contraiga.
- Marque el banco de transformadores o el cruce de distribución de entrada como punto de partida para las reglas de trazado que se aplicarán en las siguientes fases.

- La segunda parte del generador de modelos de plantilla se refiere a las reglas de trazado.
- Comience con un trazado aguas arriba que se ejecutará desde el punto de partida especificado.
- Marque el controlador de subred aguas arriba devuelto por el trazado aguas arriba como el cruce raíz del diseño de árbol que se ejecutará al final del proceso de creación del diagrama de red.
- Configure las reglas Agregar funcionalidad de entidad de diagrama (3) para evitar que el contenedor de controlador de subred aguas arriba se contraiga.
- Configure una regla Agregar capacidad de entidad de diagrama (4) para evitar que se reduzca cualquier dispositivo aguas arriba, como interruptores, fusibles, transformadores, disyuntores y el controlador de subred.
- Configure una regla Agregar capacidad de entidad de diagrama (5) para evitar que se reduzcan los cruces aguas arriba, como los puntos de conexión.
- Ejecute el trazado aguas abajo. Se llevará a cabo desde el mismo punto de partida que el trazado aguas arriba.

- Durante la última fase, configurará las reglas de diagrama que simplificarán el gráfico de diagrama de red y lo diseñarán:
- Agregue una regla Contraer contenedor para contraer cualquier contenedor.
- Configure una regla Agregar capacidad de entidad de diagrama (6) para evitar que se reduzcan los dispositivos de ubicación de servicio.
- Agregue una regla Reducir cruce para reducir cualquier cruce de diagrama, independientemente de la clase de fuente de red relacionada.
- Ejecute un diseño Árbol inteligente de arriba abajo.

La siguiente captura de pantalla muestra algunos diagramas de red de muestra basados en una plantilla de diagrama configurada con el generador de modelos de plantilla descrito anteriormente. El banco de transformadores utilizado como entrada para cada generación de diagrama de red presenta una etiqueta azul que muestra su Id. de instalación:
Configuración de la regla Agregar funcionalidad de entidad de diagrama
A continuación se describen las herramientas para agregar una regla Expandir contenedor en una plantilla: Agregar regla de capacidad de entidad de diagrama por atributo y Agregar regla de capacidad de entidad de diagrama por categoría.
- Utilice la herramienta Agregar regla de capacidad de entidad de diagrama por atributo para agregar una capacidad concreta a algunas entidades de red u objetos de red filtrándolos por sus atributos.
- Utilice la herramienta Agregar regla de capacidad de entidad de diagrama por categoría para agregar una capacidad concreta a algunas entidades de red u objetos de red etiquetados con o sin categorías de red específicas.
Nota:
La herramienta Agregar regla de capacidad de entidad de diagrama por categoría solo se aplica a Utility Network versión 7 y posteriores.
Sugerencia:
Al configurar la regla de diagrama por atributo, puede filtrar entidades de diagrama en valores de atributo de fuente de red con respecto a los otros valores de atributo de entidad de diagrama utilizando la siguiente sentencia SQL específica: WHERE 'OBJECT' = 'IN_DIAGRAM'. Por ejemplo, para consultar la entidad del diagrama con un valor de atributo mínimo en el diagrama generado, puede configurar cualquier herramienta "Agregar <XXX> por regla de atributo" con una expresión SQL basada en la siguiente sintaxis: <attributeName> = (SELECT MIN(<attributeName>) FROM <networkClassName>) WHERE 'OBJECT' = 'IN_DIAGRAM'.
Temas relacionados
- Agregar regla de capacidad de entidad de diagrama por atributo
- Agregar regla de capacidad de entidad de diagrama por categoría
- Referencia de la regla Contraer contenedor
- Agregar regla de contracción de contenedor
- Agregar regla de contracción de contenedor por atributo
- Agregar regla de contracción de contenedor por categoría
- Referencia de la regla Reducir cruce
- Agregar regla de reducción de cruce
- Agregar regla de reducción de cruce por atributo
- Agregar regla de reducción de cruce por categoría
- Agregar regla de trazado de red

