Disponible con una licencia de Workflow Manager.
A continuación hay explicaciones de los diversos conceptos utilizados en Workflow Manager (Classic) y de la relación que existe entre ellos.
Flujos de trabajo
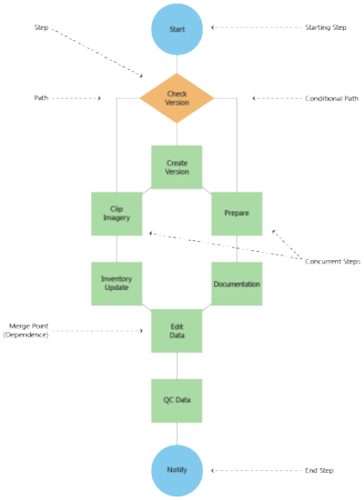
Un flujo de trabajo es una representación gráfica de un procedimiento empresarial que permite organizar y estandarizar dicho proceso. En Workflow Manager (Classic), el flujo de trabajo representa visualmente el conjunto de tareas que se deben completar. El objetivo principal del flujo de trabajo es garantizar que todos los usuarios siguen el mismo conjunto de pasos y que los pasos no se omiten al completar la tarea. En Workflow Manager (Classic), puede crear el flujo de trabajo un usuario que tenga acceso de administrador. Los distintos tipos de flujos de trabajo admitidos en Workflow Manager (Classic) son los siguientes:
- Flujos de trabajo secuenciales
- Flujos de trabajo condicionales o con ramificaciones
- Los flujos de trabajo de bucle
- Flujos de trabajo de un paso
Un flujo de trabajo contiene pasos que representan las distintas tareas conectadas por rutas que definen el flujo. Cada tarea individual que se debe llevar a cabo para completar el proceso empresarial se identifica y se crea como un tipo de paso. Los tipos de pasos sirven como plantillas para que los pasos se usen en flujos de trabajo diferentes. Los pasos son instancias de tipos de pasos y están asociados con un flujo de trabajo concreto. Un flujo de trabajo puede tener varias instancias del mismo tipo de paso, y cada una de las instancias puede tener propiedades con una configuración distinta de las demás. Workflow Manager (Classic) proporciona una interfaz de arrastre y colocación fácil de usar para arrastrar los tipos de pasos al lienzo del flujo de trabajo y crear flujos de trabajo que se componen de instancias de pasos.

Las instancias de pasos determinan cómo se completará la tarea. Por ejemplo, se creará automáticamente una versión. La ruta determina el trabajo que se llevará a cabo. Por ejemplo, si no existe una versión, se creará una. Sin embargo, si la versión existe, se recortarán las imágenes.
Los pasos pueden ser manuales o tener asociada una lógica de ejecución automatizada. Los pasos manuales sirven como marcadores para las actividades que no tienen asociada una lógica de ejecución. Por ejemplo, un paso de documentación de un flujo de trabajo no tendrá ninguna lógica de ejecución asociada y será una actividad manual. Los pasos automatizados tienen una lógica de ejecución asociada con ellos: pueden ejecutar código personalizado, iniciar un ejecutable, abrir un archivo, iniciar o ejecutar una dirección URL, iniciar o ejecutar una herramienta de geoprocesamiento, etc.
Los pasos de un flujo de trabajo tienen asociadas propiedades que determinan quién completa las tareas y cómo se ejecuta el flujo de trabajo. Los pasos se pueden asignar a un usuario o a un grupo para completar la tarea, se pueden ejecutar automáticamente cuando se llegue a ellos y pueden generar pasos simultáneos, entre otros comportamientos. La ruta también tiene propiedades que se evalúan para decidir automáticamente qué tarea se completará.
Los flujos de trabajo se deben validar antes de guardarlos. Solo se guarda un flujo de trabajo válido. Un flujo de trabajo válido debe reflejar las siguientes reglas:
- Solo un paso inicial
- Solo un paso final
- Sin pasos flotantes; todos los pasos deben estar conectados
- Los pasos no pueden formar bucles con ellos mismos
Los flujos de trabajo están asociados con tipos de trabajo y son plantillas de flujo para los trabajos. El flujo de un trabajo concreto es una instancia de una plantilla de flujo, así como un trabajo es una instancia de un tipo de trabajo. Si es necesario, los flujos de trabajo se pueden editar después de crear los trabajos en función de una configuración del sistema y de los privilegios oportunos. Sin embargo, el flujo de trabajo se debe confirmar en la base de datos antes de que sea posible ejecutarlo.
Los flujos de trabajo se pueden configurar para mostrar diversos comportamientos avanzados y habilitar la automatización de los flujos de trabajo. Los comportamientos avanzados se pueden configurar del siguiente modo:
- Ejecuta automáticamente el flujo de trabajo cuando se crea el trabajo.
- Ejecuta automáticamente una serie de pasos después de ejecutar o completar manualmente el primer paso.
- Ejecuta otro flujo de trabajo como parte de un paso desde el flujo de trabajo actual.
Trabajo
Un trabajo es una acción individual que una o varias personas llevan a cabo dentro de una organización.
Pasos
Los tipos de pasos son los componentes de su flujo de trabajo. Proporcionan la información básica de lo que pasa si se ejecuta el paso y cómo se presentará. Cuando se agrega un tipo de paso al flujo de trabajo, este se convierte en un paso, pero aún hace referencia a todas las propiedades del tipo de paso original. Es posible que un paso aparezca varias veces en un solo flujo de trabajo. Los pasos y la ruta del flujo de trabajo muestran los adornos para indicar información como el tipo de paso automatizado, el tipo de notificación y la asignación de ruta. El paso también puede tener ayuda detallada asociada para describirlo o para proporcionar instrucciones sobre la forma de completarlo.
Retención del trabajo
Una retención del trabajo suspende toda la actividad del trabajo hasta que se libera la retención. Las suspensiones pueden ser beneficiosas de muchas manera, desde el control del trabajo hasta la contabilidad y presentación de informes . Una retención impide la ejecución de cualquier trabajo, junto con la actualización de las propiedades de ese trabajo mientras la retención está activa. Unas cuantas de estas propiedades se pueden invalidar con ciertos privilegios. La información sobre la retención no se elimina del trabajo aunque la retención se libere. Esta información se puede utilizar para determinar la productividad teniendo en cuenta los contratiempos que han llevado a aplicar retenciones en el trabajo.
Más información sobre las retenciones y dependencias del trabajo
Dependencia de trabajos
Las dependencias de trabajos crean relaciones entre trabajos. La ejecución de un paso de un trabajo puede depender del estado o del paso de otro trabajo. Al definir una dependencia en un trabajo, el progreso del trabajo se restringe en el paso actual hasta que otro trabajo haya superado cierto estado. Una dependencia del trabajo se libera automáticamente una vez que el trabajo dependiente llega al estado definido en la dependencia. La dependencia se compone de:
- El trabajo que se debe retener en el paso actual
- El trabajo dependiente
- El estado dependiente en el que el trabajo dependiente debe estar o que se debe alcanzar para que se libere la dependencia
Cuando un trabajo no puede avanzar debido a una dependencia, se le indica que existe una dependencia y puede buscar más información en la pestaña Retenciones.
Nota:
La dependencia del trabajo se controla con el privilegio ManageDependencies. Si tiene el privilegio, puede eliminar la dependencia del trabajo y seguir con el flujo de trabajo sin que otro trabajo lo retenga.
Ubicación de interés
La ubicación de interés (LOI) representa la extensión geográfica del trabajo. Su propósito es resaltar las áreas en las que la tarea relacionada con el trabajo se debe llevar a cabo. La ubicación de interés de un trabajo puede ser un polígono o un punto, y los LOI de todos los trabajos se almacenan en una clase de entidad poligonal o de puntos en el repositorio de Workflow Manager (Classic). La extensión de polígono del trabajo se denomina área de interés (AOI) y la extensión del punto del trabajo se denomina punto de interés (POI).
Un administrador crea el mapa de la plantilla empleado para definir el LOI, que se almacena en el tipo de trabajo. El mapa de plantilla específico del tipo de trabajo se muestra en una vista de mapa cuando se ejecuta el paso Define LOI. La pestaña Definir LOI proporciona muchas formas de definir un LOI para un trabajo. Definir un LOI es una actividad basada en privilegios que solo pueden realizar quienes tienen los privilegios necesarios. El LOI de un trabajo puede constar de una o muchas entidades multiparte. El AOI se puede usar para restringir los cambios que se realizan en un área geográfica para un trabajo específico.

Si ya se ha definido una LOI para un trabajo, se puede acceder a ella como un marcador en el mapa Definir LOI o en un mapa abierto desde un paso de Workflow Manager (Classic). Se puede acceder a los marcadores desde la pestaña de vista de mapa y desde el panel de Marcador. Cuando se hace clic en un marcador de LOI, el mapa acerca la ubicación de interés definida para el trabajo.
Más información sobre la especificación de una ubicación de interés (LOI)
Nota:
Los mapas de ArcGIS Pro exportados (.mapx) se configuran con ArcGIS Workflow Manager (Classic) Administrator y se pueden usar posteriormente como mapas de plantilla para definir LOI en ArcGIS Pro.
Usuarios y grupos
Los usuarios representan los individuos registrados en la base de datos de Workflow Manager (Classic) y están asociados con un inicio de sesión de Windows, Portal for ArcGIS o ArcGIS Online de modo que se autentican automáticamente. Los usuarios son esenciales para controlar el trabajo que está disponible y cómo se administra, se asigna y se ejecuta. Se utilizan para lo siguiente:
- Permitir o denegar el acceso a la aplicación
- Recuperar información de conexión de la base de datos
- Controlar el acceso a la funcionalidad específica de la aplicación
- Historial de marca de usuario
- Asignar trabajo a usuarios
Los grupos de usuarios se utilizan para clasificar a los usuarios por distintas razones, en concreto, para asignar privilegios o roles, pero también para clasificar a los usuarios para la asignación del trabajo. Puede asociar varios grupos a cada usuario. De esta forma, podrá asociar privilegios (que se asignan a los grupos) a los usuarios mediante la combinación de grupos.

Espacio de trabajo de datos espaciales
Un espacio de trabajo de datos espacial contiene datos espaciales que se utilizarán durante la ejecución del trabajo. Un trabajo solo puede tener un espacio de trabajo de datos asociado en cada momento. Puede cambiar entre los espacios de trabajo de datos para trabajar con datos almacenados en varias bases de datos durante el ciclo de vida de un trabajo. El espacio de trabajo de datos espaciales se puede configurar como una geodatabase con el versionado tradicional. También se puede configurar como servicio de entidades con el versionado en rama.
Versión
El sistema de Workflow Manager (Classic) administra automáticamente las versiones. Puede realizar acciones tales como comprobar versiones, crear versiones, reasignar capas a una versión concreta y eliminar versiones.
Workflow Manager (Classic) admite el versionado tradicional y el versionado en rama y permite que varios usuarios editen datos en su propia versión.
En un espacio de trabajo de datos con versionado tradicional, varios usuarios pueden editar los datos almacenados en una geodatabase. Cada trabajo crea la versión del mismo y los datos se pueden reasignar a la versión del trabajo. En la versión del trabajo se realizan ediciones de datos específicas del trabajo. Una vez completadas las ediciones, la versión se puede conciliar y publicar de nuevo según la versión principal.
Workflow Manager (Classic) admite el versionado en rama con el mismo nivel de administración que el versionado tradicional. Solamente las capas de datos procedentes del espacio de trabajo de datos del servicio de entidades se reasignan a la versión del trabajo.
Historial del trabajo
Cuando se ha realizado en un trabajo una nueva actividad como, por ejemplo, creación, reasignación, ejecución de pasos, modificación del flujo de trabajo, etc., el registro del historial se actualiza automáticamente con la marca de fecha/hora, el usuario que realizó la actividad y la información relacionada con la actividad en sí.
Propiedades extendidas
Las propiedades extendidas son propiedades personalizadas que le permiten almacenar propiedades empresariales según sus necesidades. Estas propiedades se configuran por tipo de trabajo, ya que es probable que diferentes tipos de trabajo requieran propiedades distintas. De manera predeterminada, las propiedades extendidas personalizadas se muestran en la vista de trabajo con Propiedades extendidas como título predeterminado. Es posible que aparezca con otro nombre, dependiendo de la configuración del tipo de trabajo. Aquí puede ver y actualizar (cuando proceda) las propiedades una a una. Las propiedades una a una solo tienen un registro para cada trabajo en la tabla de propiedades extendidas.
Notificaciones
Las notificaciones son alertas por correo electrónico activadas por eventos del sistema de Workflow Manager (Classic) a lo largo del ciclo de vida del trabajo. Las notificaciones permiten a los usuarios trabajar con confianza sin miedo a que se pierdan asignaciones de trabajos o a no cumplir con la correspondencia necesaria para el trabajo. Algunos ejemplos de notificaciones integradas son los siguientes:
- Se asigna o reasigna un trabajo
- Trabajo creado
- Trabajo cerrado
- Se completa la ejecución de pasos
- Se libera una suspensión
- Propiedades extendidas actualizadas
Las notificaciones se pueden enviar usando un paso automatizado SendNotification o como parte de un paso existente que se enviará una vez que se haya completado el paso. Las notificaciones se envían únicamente a los usuarios suscritos de Workflow Manager (Classic). Los tokens también se pueden usar para enviar notificaciones al usuario adecuado de forma dinámica, incluso si no se sabe quién debe recibir la notificación en el momento de configurarla. Los adjuntos del trabajo se pueden incluir en la notificación por correo electrónico, que puede proporcionar además información adicional sobre el trabajo al destinatario. Puede agregar nuevas notificaciones si es necesario y utilizarlas en los flujos de trabajo sin necesidad de programación. La configuración de las notificaciones y la asignación de los suscriptores solo puede realizarlas el administrador.

Nota:
Para las notificaciones que se van a enviar, debe configurarse el servidor SMTP del sistema. La configuración SMTP se define en la configuración del sistema de Workflow Manager (Classic). Sin embargo, una vez aplicada, esta configuración es consumida por ArcGIS Pro.
Trabajos sin conexión
Los trabajos sin conexión permiten usar las funciones de administración de flujo de trabajo aunque no haya conexión a la red de una organización. La ventaja de usar trabajos sin conexión es que las tareas asignadas se pueden completar en el campo o fuera de la red. Cuando un trabajo se pasa al modo sin conexión, todos los elementos de configuración necesarios para que el trabajo funcione sin conexión se cambian también al modo sin conexión, y los trabajos sin conexión se representan con un icono rojo. Los trabajos sin conexión se pueden usar en las consultas, pero no se pueden ejecutar ni se puede trabajar con ellos en un entorno empresarial hasta que se recupera la conexión. Los trabajos sin conexión tienen casi todas las funciones que están disponibles para los trabajos en línea.

Suspender ejecución
La ejecución de un paso de representación cartográfica largo y de los pasos manuales se puede suspender para permitir un tiempo de edición más largo, además de trabajos que se realicen fuera de ArcGIS y que duren horas o días con algunos descansos.
El paso de representación cartográfica solo se puede suspender cuando no está configurado para pasar automáticamente al siguiente paso. El paso se puede suspender desde la vista de trabajos y desde la vista del mapa con la opción Suspender paso cuando su ejecución está en curso. En la vista de trabajo, el progreso de la ejecución del paso se muestra cuando se ejecuta el paso de representación cartográfica. En la vista del mapa, la opción Suspender se presenta cuando se intenta cerrar el mapa del trabajo.
El paso manual se puede suspender en la vista del trabajo con la opción Suspender paso cuando se ejecuta, para indicar que se ha iniciado y que la ejecución está en curso.
Nota:
Actualmente, los pasos manuales no se pueden reiniciar si se suspenden.