Disponible con licencia de Image Analyst.
Para poder usar una imagen de radar de apertura sintética (SAR) de ICEYE para la visualización o el análisis, antes se debe procesar. Entre los problemas que se deben solucionar se incluyen calibrar para recuperar un valor de retrodispersión significativo, mitigar ruido de moteado, eliminar distorsiones radiométricas y geométricas del terreno y representar imágenes con un rango de valores grande.
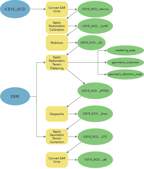
El conjunto de herramientas Radar de apertura sintética, en la caja de herramientas Image Analyst, contiene herramientas que puede utilizar para generar datos de imágenes calibrados, con corrección de terreno y listos para el análisis a partir de Datos Complejos Independientes de Sensor (SICD) ICEYE. La tabla y el diagrama siguientes describen e ilustran las herramientas:
| Herramienta | Descripción |
|---|---|
Convierte la escala de los datos de radar de apertura sintética (SAR) de entrada. | |
Convierte la reflectividad de radar de apertura sintética (SAR) de entrada en unidades físicas de retrodispersión normalizada normalizando la reflectividad con un plano de referencia. | |
Promedia los datos de entrada del radar de apertura sintética (SAR) por miradas en rango y acimut para aproximar píxeles cuadrados, eliminar motas y reducir el tiempo de procesamiento de la herramienta SAR. | |
|
Corrige los datos de radar de apertura sintética (SAR) de entrada correspondientes a distorsiones radiométricas debido a la topografía. | |
Corrige los datos de radar de apertura sintética (SAR) de entrada correspondientes al moteado, que es el resultado de una iluminación coherente que tiene un aspecto similar a un efecto granulado o de sal y pimienta. | |
Ortorrectifica los datos de radar de apertura sintética (SAR, por sus siglas en inglés) de entrada mediante un algoritmo de retrogeocodificación de rango Doppler. |

Consideraciones sobre el procesamiento de SICD de ICEYE
Los datos SICD de ICEYE son una imagen compleja de aspecto único (SLC). Una imagen SLC se almacena como una matriz de valores complejos. Si la aplicación solo requiere valores de intensidad, ejecute la herramienta Convertir unidades SAR al principio del flujo de trabajo para convertir los valores de complejo a intensidad y reducir el tiempo de ejecución de la herramienta y el tamaño del resultado. Si la aplicación requiere valores complejos, no utilice la herramienta Convertir unidades SAR. Al utilizar una entrada compleja en las herramientas Aplicar calibración radiométrica, Aplicar aplanamiento radiométrico del terreno y Eliminar motas, el componente de amplitud se corregirá sin alterar la fase.
Los productos auxiliares SICD de ICEYE proporcionan un polinomio para calibrar valores de imagen de números digitales a beta cero, sigma cero y gamma cero.
Aspecto múltiple es una herramienta opcional en el flujo de trabajo que se puede utilizar para reducir el muestreo de los datos y reducir el tiempo de ejecución de la herramienta y el tamaño de los resultados.