Disponible con licencia de Image Analyst.
Se debe procesar una imagen de radar de apertura sintética (SAR) de RADARSAT-2 (RS2) antes de que se pueda usar para la visualización o el análisis. Entre los problemas que se deben solucionar se incluyen calibrar para recuperar un valor de retrodispersión significativo, mitigar ruido de moteado, eliminar distorsiones radiométricas y geométricas, y representar imágenes con un rango de valores grande.
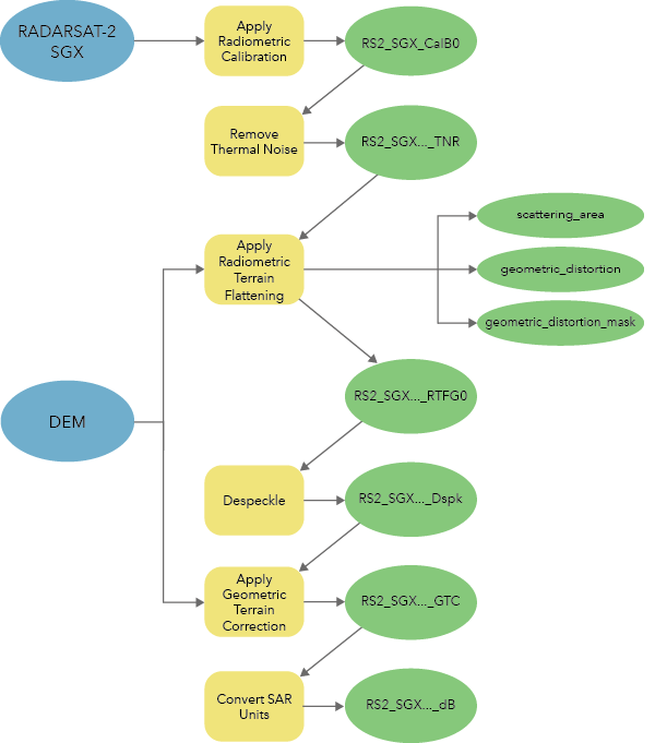
El conjunto de herramientas Radar de apertura sintética, en la caja de herramientas Image Analyst, contiene herramientas que puede utilizar para generar datos de imágenes calibrados, corregidos por el terreno y listos para el análisis a partir de datos de alcance terrestre SAR de RS2 georreferenciados. Los datos de alcance terrestre incluyen SAR Georreferenciado Extra (SGX), SAR Georreferenciado Fino (SGF), ScanSAR Narrow Beam (SCN), ScanSAR Wide Beam (SCW), ScanSAR Fino (SCF) y ScanSAR Sample (SCS). La tabla y el diagrama siguientes describen e ilustran las herramientas:
| Herramienta | Descripción |
|---|---|
|
Convierte la reflectividad de radar de apertura sintética (SAR) de entrada en unidades físicas de retrodispersión normalizada normalizando la reflectividad con un plano de referencia. | |
Corrige alteraciones de retrodispersión ocasionadas por el ruido térmico en los datos de radar de apertura sintética SAR de entrada, lo que resulta en una imagen más fluida. | |
Corrige los datos de radar de apertura sintética (SAR) de entrada correspondientes a distorsiones radiométricas debido a la topografía. | |
Corrige los datos de radar de apertura sintética (SAR) de entrada correspondientes al moteado, que es el resultado de una iluminación coherente que tiene un aspecto similar a un efecto granulado o de sal y pimienta. | |
Ortorrectifica los datos de radar de apertura sintética (SAR, por sus siglas en inglés) de entrada mediante un algoritmo de retrogeocodificación de rango Doppler. | |
Convierte la escala de los datos de radar de apertura sintética (SAR) de entrada. |

Consideraciones sobre el procesamiento
Los archivos de nivel de ruido se suministran con los productos auxiliares RS2 SGX, SGF, SCN, SCW, SCF y SCS para eliminar el ruido térmico. Dado que el ruido estimado del instrumento se proporciona para los datos calibrados, debe ejecutarse la herramienta Aplicar calibración radiométrica antes de la herramienta Eliminar ruido térmico.
En algunos productos ScanSAR (SCF y SCS) ya se realiza la eliminación del ruido térmico. Los metadatos de estos productos tienen el parámetro noiseSubtractionPerformed definido en True para indicar que se ha eliminado el ruido térmico. Cuando cree datos preparados para el análisis para dichos productos, omita la herramienta Eliminar ruido térmico del flujo de trabajo.