Disponible con licencia de Image Analyst.
Se debe procesar una imagen de radar de apertura sintética (SAR) de complejo de aspecto único (SLC) de RADARSAT-2 Constellation Mission (RCM) antes de que se pueda usar para la visualización o el análisis.
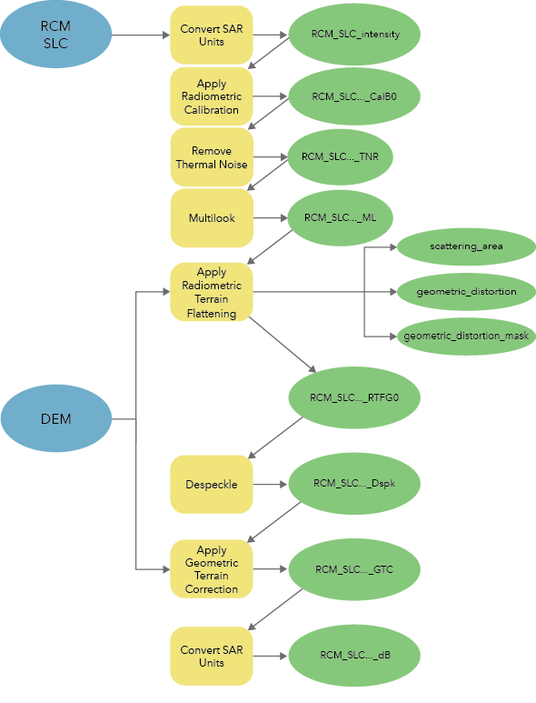
El conjunto de herramientas Radar de apertura sintética, en la caja de herramientas Image Analyst, contiene herramientas para generar datos de imágenes listos para el análisis calibrados y con corrección de terreno. Las herramientas enumeradas en la siguiente tabla se utilizan para generar datos RCM SLC listos para el análisis, como se muestra en el siguiente diagrama.
| Herramienta | Descripción |
|---|---|
Convierte la escala de los datos de radar de apertura sintética (SAR) de entrada. | |
|
Convierte la reflectividad de radar de apertura sintética (SAR) de entrada en unidades físicas de retrodispersión normalizada normalizando la reflectividad con un plano de referencia. | |
Corrige alteraciones de retrodispersión ocasionadas por el ruido térmico en los datos de radar de apertura sintética SAR de entrada, lo que resulta en una imagen más fluida. | |
Promedia los datos de entrada del radar de apertura sintética (SAR) por miradas en rango y acimut para aproximar píxeles cuadrados, eliminar motas y reducir el tiempo de procesamiento de la herramienta SAR. | |
Corrige los datos de radar de apertura sintética (SAR) de entrada correspondientes a distorsiones radiométricas debido a la topografía. | |
Corrige los datos de radar de apertura sintética (SAR) de entrada correspondientes al moteado, que es el resultado de una iluminación coherente que tiene un aspecto similar a un efecto granulado o de sal y pimienta. | |
Ortorrectifica los datos de radar de apertura sintética (SAR, por sus siglas en inglés) de entrada mediante un algoritmo de retrogeocodificación de rango Doppler. |

Consideraciones sobre el procesamiento
Los metadatos del nivel de ruido se proporcionan con los productos auxiliares RCM SLC para permitirle eliminar el ruido. Dado que el ruido estimado del instrumento se proporciona para los datos calibrados, debe ejecutarse la herramienta Aplicar calibración radiométrica antes de la herramienta Eliminar ruido térmico.
Actualmente el modo ScanSAR no es compatible. Son compatibles los siguientes modos que no son ScanSAR:
- Foco
- Resolución muy alta 3 m
- Resolución alta 5 m
- Resolución media 16 m
- Polarización cuádruple