Disponible avec une licence Image Analyst.
Il est nécessaire de traiter une image radar à synthèse d’ouverture (SAR, Synthetic Aperture Radar) ICEYE pour pouvoir l’utiliser dans le cadre de visualisations ou d’analyses. Les points à traiter sont notamment le calibrage pour extraire une valeur de rétrodiffusion caractéristique, l’atténuation de la granularité, la suppression des distorsions radiométriques et géométriques du terrain, ainsi que le rendu d’images avec une grande plage de valeurs.
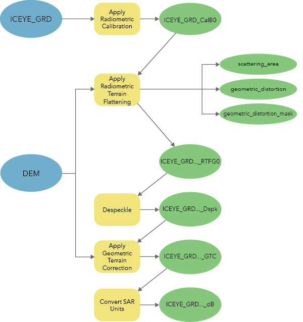
Le jeu d’outils Radar à synthèse d’ouverture de la boîte à outils Image Analyst se compose de cinq outils que vous pouvez utiliser pour générer des données d’imagerie prêtes pour l’analyse, ayant subi un calibrage et une correction de terrain, à partir de données Ground Range Detected (GRD) ICEYE. Les outils suivants permettent de générer des données GRD ICEYE prêtes pour l’analyse, comme indiqué dans le tableau et le diagramme ci-après :
| Outil | Description |
|---|---|
|
Convertit la réflectivité SAR en entrée en unités physiques de rétrodiffusion normalisée en normalisant la réflectivité à l’aide d’un plan de référence. | |
Corrige les distorsions radiométriques, liées à la topographie, des données radar à synthèse d’ouverture (SAR). | |
Corrige la granularité des données radar à synthèse d’ouverture (SAR) en entrée, qui est le résultat d’un éclairage cohérent ressemblant à un effet granuleux ou « sel et poivre ». | |
Orthorectifie les données SAR en entrée à l’aide d’un algorithme de géocodage inverse Range-Doppler. | |
Convertit l’échelle des données en entrée du radar à synthèse d’ouverture (SAR). |

Remarques concernant le traitement des données GRD ICEYE
Les produits auxiliaires ICEYE fournissent un facteur d’échelle constant pour calibrer les valeurs d’image à partir de valeurs numériques en sigma zéro. L’application de la calibration radiométrique utilise les coefficients d’angle d’incidence fournis dans les produits auxiliaires ICEYE pour calculer l’angle d’incidence par rapport à la plage. Ces angles d’incidence sont utilisés pour convertir les valeurs sigma zéro en valeurs bêta zéro ou gamma zéro.
Rubriques connexes
Vous avez un commentaire à formuler concernant cette rubrique ?