Disponible avec une licence Image Analyst.
Il est nécessaire de traiter une image radar à synthèse d’ouverture (SAR, Synthetic Aperture Radar) RADARSAT-2 (RS2) pour pouvoir l’utiliser dans le cadre de visualisations ou d’analyses. Les points à traiter sont notamment le calibrage pour extraire une valeur de rétrodiffusion caractéristique, l’atténuation de la granularité, la suppression des distorsions radiométriques et géométriques, ainsi que le rendu d’images avec une grande plage de valeurs.
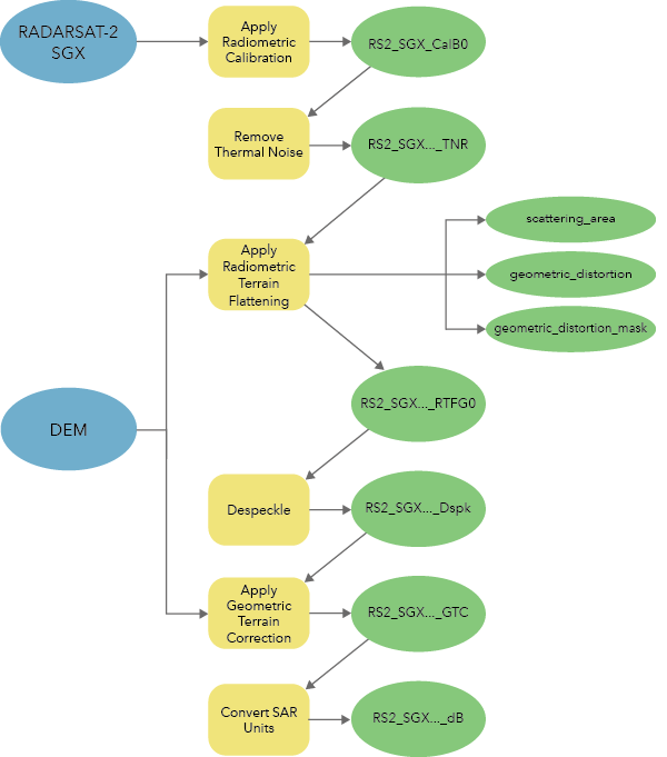
Le jeu d’outils Radar à synthèse d’ouverture de la boîte à outils Image Analyst se compose d’outils à utiliser pour générer des données d’imagerie prêtes pour l’analyse, qui ont subi un calibrage et une correction de terrain, à partir de données de distance au sol RS2 SAR. Les données de distance au sol incluent SAR Georeferenced Extra (SGX), SAR Georeferenced Fine (SGF), ScanSAR Narrow Beam (SCN), ScanSAR Wide Beam (SCW), ScanSAR Fine (SCF) et ScanSAR Sample (SCS). Le tableau et le diagramme suivants décrivent et illustrent ces outils :
| Outil | Description |
|---|---|
|
Convertit la réflectivité SAR en entrée en unités physiques de rétrodiffusion normalisée en normalisant la réflectivité à l’aide d’un plan de référence. | |
Corrige les perturbations de rétrodiffusion causées par du bruit thermique dans les données SAR en entrée, ce qui permet d’obtenir une image plus continue. | |
Corrige les distorsions radiométriques, liées à la topographie, des données radar à synthèse d’ouverture (SAR). | |
Corrige la granularité des données radar à synthèse d’ouverture (SAR) en entrée, qui est le résultat d’un éclairage cohérent ressemblant à un effet granuleux ou « sel et poivre ». | |
Orthorectifie les données SAR en entrée à l’aide d’un algorithme de géocodage inverse Range-Doppler. | |
Convertit l’échelle des données en entrée du radar à synthèse d’ouverture (SAR). |

Considérations sur le traitement
Les fichiers de niveau de bruit sont fournis avec les produits auxiliaires RS2 SGX, SGF, SCN, SCW, SCF, et SCS pour procéder à la suppression du bruit thermique. Une estimation du bruit d’instrument étant fournie pour les données calibrées, exécutez d’abord l’outil Appliquer le calibrage radiométrique, puis l’outil Supprimer le bruit thermique.
Dans certains produits ScanSAR (SCF et SCS), le bruit thermique est déjà supprimé. Pour les métadonnées de ces produits, le paramètre noiseSubtractionPerformed est défini sur True pour indiquer que le bruit thermique a déjà été supprimé. Lors de la création de données prêtes pour l’analyse pour ces produits, ignorez l’outil Remove Thermal Noise (Supprimer le bruit thermique) dans le processus ARD.
Rubriques connexes
Vous avez un commentaire à formuler concernant cette rubrique ?