Disponible avec une licence Image Analyst.
Il est nécessaire de traiter une image radar à synthèse d’ouverture (SAR, Synthetic Aperture Radar) de la Mission de la Constellation RADARSAT (RCM, RADARSAT Constellation Mission) avant de pouvoir l’utiliser dans le cadre de visualisations ou d’analyses. Certains problèmes sont à examiner, notamment le calibrage pour extraire une valeur de rétrodiffusion caractéristique, la suppression du bruit thermique, l’atténuation de la granularité, la suppression des distorsions radiométriques et géométriques, ainsi que le rendu d’images avec une grande plage de valeurs.
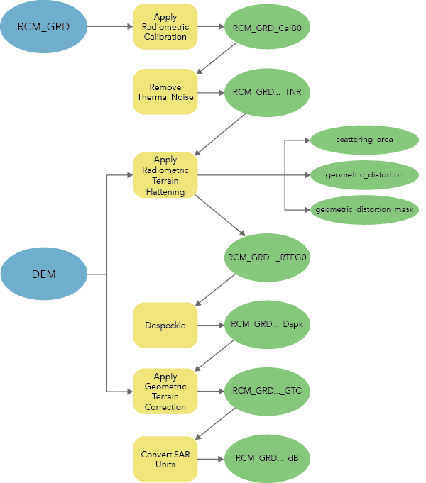
Le jeu d’outils Synthetic Aperture Radar (Radar à synthèse d’ouverture) de la boîte à outils Image Analyst se compose de six outils à utiliser pour générer des données d’imagerie prêtes pour l’analyse, qui ont subi un calibrage et une correction de terrain, à partir de données Ground Range Detected (GRD) RCM. Le tableau et le diagramme suivants décrivent et illustrent ces outils :
| Outil | Description |
|---|---|
|
Convertit la réflectivité SAR en entrée en unités physiques de rétrodiffusion normalisée en normalisant la réflectivité à l’aide d’un plan de référence. | |
Corrige les perturbations de rétrodiffusion causées par du bruit thermique dans les données SAR en entrée, ce qui permet d’obtenir une image plus continue. | |
Corrige les distorsions radiométriques, liées à la topographie, des données radar à synthèse d’ouverture (SAR). | |
Corrige la granularité des données radar à synthèse d’ouverture (SAR) en entrée, qui est le résultat d’un éclairage cohérent ressemblant à un effet granuleux ou « sel et poivre ». | |
Orthorectifie les données SAR en entrée à l’aide d’un algorithme de géocodage inverse Range-Doppler. | |
Convertit l’échelle des données en entrée du radar à synthèse d’ouverture (SAR). |

Remarques concernant le traitement des données GRD RCM
Le produit GRD RCM est pris en charge aux formats GeoTIFF et NITF. Le workflow de traitement est le même pour les deux formats.
Les fichiers de niveau de bruit sont fournis avec les produits auxiliaires GRD RCM pour procéder à la suppression du bruit thermique. Une estimation du bruit d’instrument étant fournie pour les données calibrées, exécutez d’abord l’outil Appliquer le calibrage radiométrique, puis l’outil Supprimer le bruit thermique.
Dans certains produits GRD ScanSAR, le bruit thermique est déjà supprimé. Dans les produits concernés, le paramètre noiseSubtractionPerformeddu fichier de métadonnées ou product.xml est défini sur True pour indiquer que le bruit thermique a déjà été supprimé. Lors de la création de données prêtes pour l’analyse pour ces produits, ignorez l’outil Remove Thermal Noise (Supprimer le bruit thermique) dans le processus ARD.
Rubriques connexes
Vous avez un commentaire à formuler concernant cette rubrique ?