Workflow Manager (Classic) の概念

Workflow Manager のライセンスで利用可能。

以下で、Workflow Manager (Classic) で使用されるさまざまな概念とそれらの相互関係について説明します。

ワークフロー

ワークフローは業務手順を図示的に表現したもので、これにより、プロセスを体系化し、標準化することができます。 Workflow Manager (Classic) では、ワークフローは、完了すべきタスクの集まりを視覚的に表します。 ワークフローの主な目的は、確実に、全員が同じステップ セットに従い、タスクの完了にあたってステップの漏れがないようにすることです。 Workflow Manager (Classic) でワークフローを作成できるのは、管理者のアクセス権限を持つユーザーです。 Workflow Manager (Classic) では、以下のようなさまざまなタイプのワークフローがサポートされています。

  • シーケンシャル ワークフロー
  • 条件付きまたは分岐ワークフロー
  • ループ ワークフロー
  • ワンステップ ワークフロー

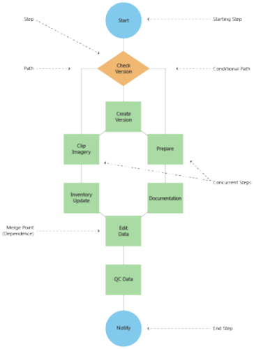
ワークフローには個別のタスクを示すステップが含まれ、それらのステップは流れを定義するパスによって接続されています。 ビジネス プロセスを完了するために実行しなければならない各タスクは、ステップ タイプとして識別および作成されます。 ステップ タイプは、別のワークフローで使用されるステップのテンプレートとして機能します。 ステップは、ステップ タイプのインスタンスであり、特定のワークフローに関連付けられています。 ワークフローには、同じステップ タイプのインスタンスを複数追加でき、各インスタンスは、他のインスタンスとは異なる方法で構成されたプロパティを持つことができます。 Workflow Manager (Classic) では、使いやすいドラッグ アンド ドロップ インターフェイスが採用されており、ステップ タイプをワークフローのキャンバスにドラッグして、ステップ インスタンスで構成されたワークフローを作成することができます。

サンプルのワークフロー

ステップ インスタンスは、タスクの完了方法を決定します。 たとえば、バージョンが自動的に作成されます。 パスは、どの作業を実行するかを決定します。 たとえば、バージョンが存在しない場合はバージョンが作成されます。 反対に、バージョンが存在する場合は画像がクリップされます。

ステップには、手動の実行ロジックまたは自動化された実行ロジックが関連付けられたものがあります。 手動ステップは、実行ロジックが関連付けられていないアクティビティのプレースホルダーとして機能します。 たとえば、ワークフローのドキュメント作成ステップは、関連する実行ロジックを持たない手動アクティビティになります。 自動化されたステップは、実行ロジックが関連付けられています。カスタム コードの実行、実行ファイルの起動、ファイル オープン、URL の開始または実行、ジオプロセシング ツールの実行などを行うことができます。

ワークフローのステップにはプロパティが関連付けられており、タスクの完了方法やワークフローの実行方法を決定します。 ステップは、タスクを完了するユーザーやグループに関連付けたり、フローがそのステップに達したときに自動的に実行したりできるほか、並行ステップも生成できます。 また、パスには、完了するタスクを自動決定するために評価されるプロパティがあります。

ワークフローは、保存の前に必ず整合チェックされ、有効なワークフローのみが保存されます。 有効なワークフローは、以下のルールを反映している必要があります。

  • ステップには開始点が 1 つのみある
  • ステップには終了点が 1 つのみある
  • フローティング ステップは 1 つもなく、すべてのステップが接続されている必要がある
  • ステップは、そのステップ自体にループできない

ワークフローはジョブ タイプに関連付けられ、ジョブ ワークフローのテンプレートとして機能します。 ジョブがジョブ タイプのインスタンスであるように、ジョブ ワークフローは、ワークフロー テンプレートのインスタンスです。 必要に応じて、システム設定と適切な権限に基づき、ジョブの作成後にワークフローを編集することができます。 ただし、実行前に、ワークフローをデータベースにコミットする必要があります。

ワークフローは、さまざまな高度な動作を示し、ワークフローの自動化を可能にするよう構成できます。 以下のような高度な動作を構成できます。

  • ジョブの作成時に、ワークフローを自動的に実行する
  • 最初のステップを手動で実行または完了した後、一連のステップを自動的に実行する
  • 現在のワークフロー内のステップの一部として、別のワークフローを実行する

ジョブ

ジョブは、組織内で 1 人または複数のユーザーによって実行される作業の単一の単位です。

手順

ステップ タイプはワークフローの構成要素です。 ステップを実行したときに起こることと、ステップがどのように表されるかについて、基本的な情報を提供します。 ワークフローに追加したステップ タイプはステップになりますが、元のステップ タイプのすべてのプロパティを引き続き参照します。 1 つのワークフローに対し、複数のステップ タイプが出現することもあります。 ワークフローのステップとパスは、自動化されたステップのタイプ、通知のタイプ、パスの割り当てなどの情報を示す要素を表示します。 ステップには、ステップの説明やステップの完了手順についての詳しいヘルプを含めることもできます。

ジョブ ホールド

ジョブ ホールドは、すべてのジョブ アクティビティを一時停止し、停止は解除されるまで続きます。 ホールドは、ジョブの制御から説明責任や報告に至るまで、多くの点でメリットがあります。 ホールドにより、いずれのジョブでも実行を停止し、ホールド中にジョブのプロパティを更新できます。 これらのプロパティのうちのいくつかは、特定の権限で上書きできます。 ホールドに関する情報は、ホールドが解除されてもジョブから削除されません。 この情報を使用して、作業のホールドにつながった問題を考慮しながら生産性を判定することができます。

ジョブのホールドと依存関係についての詳細

ジョブの依存関係

ジョブの依存関係は、ジョブ間のリレーションシップを構築します。 あるジョブの特定のステップの実行は、別のジョブのステータスまたはステップに依存することができます。 ジョブに依存関係を定義することで、ジョブの進行は、別のジョブが特定のステータスの先に進行するまで、現在のステップで制限されます。 ジョブの依存関係は、依存ジョブが依存関係で定義されたステータスに達すると、自動的に解除されます。 依存関係は、次のもので構成されます。

  • 現在のステップでホールドされるジョブ
  • 依存ジョブ
  • 依存関係が解除される前に、依存ジョブが達しているか超えている必要がある依存ステータス

依存関係のためにジョブが先に進めない場合、依存関係が存在し、詳細を [ホールド] タブで確認できるとの内容の通知がユーザーに送られます。

注意:

ジョブの依存関係は、ManageDependencies 権限を使用して制御されます。 この権限を持っているユーザーは、ジョブの依存関係を削除し、別のジョブによってホールドされることなく、ジョブ ワークフローを先に進めることができます。

ジョブの依存関係についての詳細

対象位置

対象位置 (LOI) は、ジョブの地理的な範囲を示します。 目的は、ジョブの関連作業を実行する必要がある場所を強調表示することです。 ジョブの LOI は、ポリゴンまたはポイントで表すことができます。すべてのジョブの LOI は、Workflow Manager (Classic) リポジトリのそれぞれのポリゴンまたはポイント フィーチャクラスに格納されています。 ポリゴンで示されるジョブの範囲は「対象地域 (AOI)」、ポイントで示される範囲は「対象ポイント (POI)」と呼ばれます。

LOI の定義に使用されるマップは、管理者によって作成され、ジョブ タイプに格納されます。 Define LOI ステップが実行されると、ジョブ タイプに特化したテンプレート マップがマップ ビューに表示されます。 [LOI の定義] タブでは、さまざまな方法でジョブの LOI を定義できます。 LOI の定義は、権限ベースのアクティビティで、必要な権限を持つユーザーのみが実行できます。 ジョブの LOI は、1 つまたは多数のマルチパート フィーチャです。 AOI を使用すると、特定ジョブである地理範囲に対して行われる編集を制限できます。

対象地域

ジョブにすでに LOI が定義されている場合、Define LOI マップまたは Workflow Manager (Classic) ステップで開いたマップ内のブックマークとして、LOI にアクセスできます。 ブックマークは、マップ ビュー タブおよび [ブックマーク] ウィンドウからアクセスできます。 LOI ブックマークをクリックすると、マップは、ジョブに定義された LOI にズームします。

対象位置 (LOI) の指定の詳細

注意:

ArcGIS Workflow Manager (Classic) Administrator 以降を使用して構成され、エクスポートされた ArcGIS Pro マップ (.mapx*) は、ArcGIS Pro で LOI を定義するためのテンプレート マップとして使用できます。

ユーザーとグループ

ユーザーは、Workflow Manager (Classic) データベース内に登録された個別ユーザーで、特定の Windows、Portal for ArcGIS、または ArcGIS Online のログインに関連付けられ、自動的に認証されます。 ユーザーは、どの作業を実行できるか、および作業を実行、割り当て、レポートする方法を制御するために重要です。 ユーザーは次の用途で使用されます。

  • アプリケーションへのアクセスの許可/拒否
  • データベース接続情報の取得
  • 特定のアプリケーション機能へのアクセスの制御
  • ユーザースタンプ履歴
  • 個人への作業の割り当て

ユーザー グループは、さまざまな理由でユーザーを分類するために使用されます。具体的には、権限またはロールの割り当てを行ったり、作業を割り当てる目的でユーザーを分けたりするなどです。 ユーザーごとに複数のグループを関連付けることができます。 これにより、グループを組み合わせて、権限 (グループに関連付けられている) とユーザーを関連付けられます。

ユーザーとグループ

空間データ ワークスペース

空間データ ワークスペースには、ジョブの実行中に使用される空間データが含まれます。 1 つのジョブは、一度に 1 つのデータ ワークスペースにのみ関連付けることができます。 データ ワークスペースを切り替えることで、ジョブのライフ サイクル中、複数のデータベースに格納されたデータを扱えます。 空間データ ワークスペースは、トラディショナル バージョニングのジオデータベースとして構成できます。 また、ブランチ バージョニングのフィーチャ サービスとしても構成できます。

バージョン

Workflow Manager (Classic) システムは、自動的にバージョンを管理します。 ユーザーは、バージョンの確認、バージョンの作成、特定バージョンへのレイヤーの再ポイント、バージョンの削除などを実行できます。

Workflow Manager (Classic) は、トラディショナル バージョニングとブランチ バージョニングをサポートし、複数のユーザーがそれぞれのバージョンでデータを編集できるようにします。

トラディショナル バージョン対応のデータ ワークスペースでは、ジオデータベースに格納されたデータを、複数のユーザーが編集できます。 各ジョブによってジョブ バージョンが作成され、データをそのバージョンに対して再ポイントできます。 ジョブに固有のデータ編集は、そのジョブ バージョンで行われます。 編集が完了したら、そのバージョンはリコンサイルし、親バージョンにポストすることができます。

Workflow Manager (Classic) は、トラディショナル バージョニングと同じ管理レベルのブランチ バージョニングをサポートしています。 フィーチャ サービス データ ワークスペースから取得したデータ レイヤーのみが、ジョブ バージョンに再ポイントされます。

バージョニングの詳細

ジョブ履歴

作成、再割り当て、ステップの実行、ワークフローの変更など、ジョブで新しいアクティビティが実行されると、日付/タイムスタンプ、アクティビティを実行したユーザー、およびアクティビティ自体に関する情報を使用して、履歴ログが自動的に更新されます。

拡張プロパティ

カスタム プロパティである拡張プロパティには、必要に応じてビジネス固有のプロパティを格納できます。 作業の種類が異なると、関連するプロパティも異なることになる可能性が高いため、これらのプロパティはジョブ タイプごとに構成されます。 カスタム拡張プロパティは、ジョブ ビューに、[Extended Properties] というデフォルト タイトルで表示されます。 タイトルは、ジョブ タイプの構成に応じて別の名前で表示されることもあります。 ここでは、1 対 1 プロパティを表示および更新 (適用可能な場合) できます。 1 対 1 プロパティは、拡張プロパティ テーブルのジョブごとにレコードを 1 つのみ持つことができます。

通知

通知は、ジョブのライフ サイクル中に Workflow Manager (Classic) システムのイベントによってトリガーされる、電子メールによる警告です。 通知により、ユーザーは、仕事の割り当てを見落としたり必要な対応をしそびれたりする心配をせず、自信を持って作業することができます。 組み込み通知の例を以下に示します。

  • ジョブが割り当てまたは再割り当てされた
  • ジョブが作成された
  • ジョブが終了した
  • ステップの実行が完了した
  • ホールドが解除された
  • 拡張プロパティが更新された

通知は、SendNotification 自動ステップを使用して、または既存のステップの一部として送信でき、ステップが完了すると送信されます。 通知は、登録されている Workflow Manager (Classic) ユーザーにのみ送信されます。 また、トークンを使用して、通知の構成時に通知を受信すべきユーザーが不明の場合でも、通知を動的に適切なユーザーに送信することができます。 ジョブに関する詳しい情報を受信者に提供するため、メール通知にはジョブのアタッチメントも添付できます。 必要に応じてワークフローに新しい通知を追加し、使用することができます。その際にプログラミングは必要ありません。 通知の構成と登録者の割り当ては、管理者のみが実行できます。

通知
注意:

送信される通知について、そのシステムの SMTP サーバーを構成する必要があります。 SMTP 設定は、Workflow Manager (Classic) システム設定で定義されています。 ただし、これらの設定をいったん適用すると、ArcGIS Pro によって使用されます。

オフライン ジョブ

オフライン ジョブにより、組織のネットワークに接続していなくてもワークフロー管理機能を使用することができます。 オフライン ジョブで作業するメリットは、現場やネットワークに未接続の環境で、自分に関連するタスクを完了できることです。 ジョブをオフラインにすると、ジョブがオフライン モードで動作するために必要なすべての構成エレメントもオフラインになります。オフライン ジョブは赤いアイコンで表示されます。 オフラインになったジョブは、クエリによって引き続き使用されますが、オンラインに戻されるまでエンタープライズ環境で実行または操作することができません。 オフライン ジョブには、オンライン ジョブで使用できる機能のほとんどすべてがあります。

ネットワーク未接続のジョブ サイクル

実行の一時停止

実行に時間がかかるマッピング ステップおよび手動ステップの実行は、長時間の編集作業や、休みを挟んで数時間あるいは数日にわたり ArcGIS の外で実行される作業に対応するため、一時停止できます。

マッピング ステップは、次のステップに自動的に進むよう構成されていない場合のみ、一時停止できます。 ステップは、実行の進行中に、[ステップの一時停止] オプションを使用してジョブ ビューまたはマップ ビューから一時停止することができます。 ジョブ ビューには、マッピング ステップの実行中にその進捗が表示されます。 マップ ビューでは、ジョブ マップを閉じようとすると [一時停止] オプションが表示されます。

手動ステップは、実行中、[ステップの一時停止] オプションを使用してジョブ ビュー内で一時停止することができます。これは、ステップが開始され、実行が進行中であることを示します。

注意:

その時点で、手動ステップが一時停止された場合、再開はできません。