Image Analyst ライセンスで利用できます。
Sentinel-1 (S1) Single Look Complex (SLC) 合成開口レーダー (SAR) 画像は、ビジュアライゼーションや解析に使用する前に処理する必要があります。 処理が必要な問題は、軌道データの更新、バーストのマージ、熱ノイズの除去、意味のある後方散乱値を取得するためのキャリブレーション、スペックルの低減、放射歪みと幾何学的歪みの除去、値の範囲が大きい画像のレンダリングなどです。
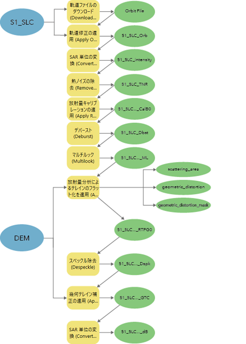
Image Analyst ツールボックスの合成開口レーダー ツールセットには、キャリブレーションとテレイン補正の済んだ解析可能な画像データを生成するのに使用できるツールが用意されています。 次の表で説明するツールは、以下の図に示すように、解析可能な S1 SLC データを生成するために使用されます。
| ツール | 説明 |
|---|---|
Sentinel-1 SAR (合成開口レーダー) データ用に更新された軌道ファイルをダウンロードします。 | |
より正確な OSV (軌道ステート ベクター) ファイルを使用して、Sentinel-1 SAR (合成開口レーダー) データの軌道情報を更新します。 | |
入力合成開口レーダー (SAR) のデータのスケーリングを変換します。 | |
入力 SAR (合成開口レーダー) データ内の熱ノイズにより生じる後方散乱を補正して、画像をよりシームレスにします。 | |
リファレンス平面を使用して反射率を正規化することで、入力 SAR (合成開口レーダー) の反射率を正規化された後方散乱の物理単位に変換します。 | |
入力 Sentinel-1 SLC (Single Look Complex) SAR (合成開口レーダー) データの複数のバーストをマージして、単一のシームレスなサブスワス ラスターを出力します。 | |
入力された合成開口レーダー (SAR) データをレンジ方向のルックと方位角方向のルックにより平均化し、正方形のピクセルに近似させ、スペックルを軽減し、SAR ツールの処理時間を短縮します。 | |
放射量分析によるテレインのフラット化を適用 (Apply Radiometric Terrain Flattening) |
入力 SAR (合成開口レーダー) データの地形による放射歪みを補正します。 |
スペックルの入力 SAR (合成開口レーダー) データを補正します。スペックルは、粒状またはごま塩状の効果に似たコヒーレント照明の結果です。 | |
range-Doppler バックジオコーディング アルゴリズムを使用して、入力 SAR (合成開口レーダー) データをオルソ補正します。 |

処理の注意事項
サポートされている S1 SLC モードは、Interferometric Wide Swath (IW)、Extra Wide Swath (EW)、Stripmap (SM) です。 [デバースト (Deburst)] ツールが必要なのは、Terrain Observation by Progressive Scan (TOPS) イメージング手法を使用して取得される IW および EW モードのみです。 S1 SLC Stripmap (SM) の場合は、ワークフローから [デバースト (Deburst)] ツールを除外します。
軌道ファイルをダウンロードして適用する際は、使用する軌道ステート ベクター (OSV) のタイプを考慮してください。 Sentinel-1 プロダクトでは、次のタイプの OSV が使用できます。
- 予測 - Sentinel-1 レベル 1 GRD (Ground Range Detected) および SLC 補助プロダクトで提供されます
- 更新 - 画像取得から 3 時間以内に European Space Agency (ESA) を通じて利用できます
- 精密 - 画像取得から 3 週間以内に ESA を通じて利用できます