ダイアグラム フィーチャ機能を追加ルールは、特定の機能を実行するときに、現在表示されている一部のダイアグラム フィーチャに割り当てるために使用されます。 処理されるダイアグラム フィーチャは、ネットワーク ジャンクション クラスまたはオブジェクト テーブル、あるいはネットワーク カテゴリに基づきます。 ネットワーク ソース クラスまたはオブジェクト テーブルに対してルールが実行される場合、処理対象のネットワーク フィーチャまたはオブジェクトを属性によって除外することができます。
この機能は、ルール シーケンスにおいて、後で動作を開始するように構成されている他のルールによって考慮されることがあります。
ダイアグラム フィーチャ機能の追加ルールのプロセス
ダイアグラム フィーチャ機能の追加ルールには、[関連する格納器の折りたたみを防止]、[関連する格納器の折りたたみを許可]、[ジャンクションの削減を防止]、[ジャンクションの削減を許可]、[未接続の空の格納器ジャンクションをポリゴンとして保存]、[上流解析トレースの開始を無視]、[下流解析トレースの開始を無視] の機能があります。
このルールは、ダイアグラム構築プロセスの実行時に、特定のダイアグラム フィーチャに、これらの機能のいずれかを割り当てるように、構成することができます。
ArcGIS Pro 3.4 以降、ダイアグラム ジャンクションにヴァランス (つまり、接続先のダイアグラム ジャンクションの数) に関する機能を割り当てられるようになりました。
格納器の単純化を防止または許可
格納器のダイアグラム フィーチャで、[関連する格納器の単純化を防止] または [関連する格納器の単純化を許可] 機能が有効になると、有効になった格納器の単純化ルールは、この機能を考慮に入れて、関連する格納器を単純化するかどうかを判断します。
以下の図は、ダイアグラム フィーチャを単純化する際の使用例を示しています。
- 図 A は、サンプル ダイアグラムを示します。 次の 5 つの格納器フィーチャを参照します。
- 2 つのスイッチ バンク - C1 と C2
- 1 つのヒューズ バンク - C3
- 1 つのスイッチギア - C4
- 1 つの変圧器バンク - C5
これらの格納器は、すべて展開されており、格納物周辺で、ダイアグラムのポリゴン格納器として表示されます。

図 A - C1 ~ C5 のすべての格納器が、展開されたダイアグラムのポリゴン格納器として表示されます。 - 図 B は、サンプル ダイアグラムのスイッチをハイライトします。 これらは、C1、C2、C4 格納器の格納物です。

図 B - ダイアグラム内のすべてのスイッチが、選択したダイアグラム フィーチャとして表示されます。 - 図 C は、すべての格納器を単純化するようテンプレートが構成されている場合の、サンプル ダイアグラムを示します。

図 C - 格納器が体系的に単純化されています。 - 図 D は、すべての格納器を単純化する前に、すべてのスイッチの [関連する格納器の単純化を防止] 機能をテンプレートで構成した場合の、サンプル ダイアグラムです。

図 D - スイッチを格納する格納器以外のすべての格納器が、体系的に単純化されています。
図 C と D を作成するために使用した 2 つのテンプレートには、ルール定義に差異があります。 ダイアグラム フィーチャ機能ルールは、格納器の単純化ルールの前に適用されます。
![]() |
![]() |
ジャンクションの削減の防止または許可
ダイアグラム ジャンクションで [ジャンクションの削減を防止] または [ジャンクションの削減を許可] 機能が有効になると、有効になったジャンクションの削減ルールは、この機能を考慮に入れて、ジャンクションを削減するかどうかを判断します。
ダイアグラム テンプレート モデル ビルダーで、[属性によるダイアグラム フィーチャ機能ルールを追加 (Add Diagram Feature Capability By Attribute Rule)] ツールまたは [カテゴリによるダイアグラム フィーチャ機能の追加 (Add Diagram Feature Capability By Category)] ツールを使用すると、ダイアグラム テンプレートに構成された、ジャンクションの削除ルールのシーケンスを簡素化できます。
たとえば、ダイアグラム内のスイッチを除く、すべてのジャンクションを削減するとします。 ダイアグラム構築の構成には 2 つの方法 (ダイアグラム フィーチャ機能の追加ルールを実行しない方法と、する方法) があります。
[属性によるダイアグラム フィーチャ機能ルールの追加 (Add Diagram Feature Capability By Attribute Rule)] ツールまたは [カテゴリによるダイアグラム フィーチャ機能の追加 (Add Diagram Feature Capability By Category)] ツールを使用しない場合、モデル ビルダーは 2 つのジャンクションの削減ルールを繰り返し実行する必要があります。この際、次のように 4 つのルールを連結するように構成する必要があります。
- 反復処理の開始ルール (1)
- DistributionDevice ソース クラスを除く、すべてのジャンクションを削減するジャンクションの削減ルール (2)

- スイッチ以外の配電デバイスを削減するジャンクションの削減ルール (3)

- 反復処理の停止ルール (4)
属性によるダイアグラム フィーチャ機能ルールの追加ツールを使用する場合、必要なルールは 2 つだけです。
- スイッチの削減を防止するダイアグラム フィーチャ機能の追加ルール (1)

- ソース クラスに関係なく、すべてのジャンクションを削減するジャンクションの削減ルール (2)

未接続の空の格納器ジャンクションをポリゴンとして保存
デフォルトでは、格納器ジャンクションは、生成されたダイアグラム内に少なくとも 1 つの格納物とともに存在する場合に、ダイアグラムのポリゴン格納器として体系的に作成されます。 逆に、格納物が何も含まれない格納器ジャンクションは、生成されたダイアグラムで常にダイアグラム ジャンクションとして作成されます。
ダイアグラム テンプレート モデル ビルダーで [属性によるダイアグラム フィーチャ機能ルールの追加 (Add Diagram Feature Capability By Attribute Rule)] ツール実行し、ネットワーク格納器ジャンクションに対して [未接続の空の格納器ジャンクションをポリゴンとして保存] 機能を使用すると、これらのネットワーク ジャンクションが空である場合でも、ネットワーク ジャンクションをダイアグラム ポリゴン格納器として作成できます。 この機能は、生成されたダイアグラムで筐体の空きスロットを表すために、通信ネットワークで便利です。
上流または下流解析トレースの開始を無視
ダイアグラム フィーチャで [上流解析トレースの開始を無視] または [下流解析トレースの開始を無視] 機能を有効にすると、上流または下流をトレースするルール シーケンスで後から構成されるトレース ルールにおいて、このフィーチャが開始点として考慮されることはありません。
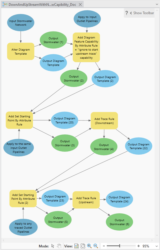
たとえば、任意の入力パイプ出口を起点とするダイアグラムを生成するカスタム テンプレートを作成し、これらの入力パイプ出口への下流解析トレースと、唯一トレースされた下流パイプ出口に関する上流解析トレースの両方を表すとします。 この場合、カスタム テンプレート ルール シーケンスの最初に [属性による始点の設定ルールを追加 (Add Set Starting Point By Attribute Rule)] ツールに [上流解析トレースの開始を無視] 機能を設定すると、どの上流解析トレース (ルール シーケンスで後から構成できる) でも任意の入力パイプ出口を起点として無視するようフラグを立てることができます。 このようなダイアグラム テンプレートを作成するジオプロセシング モデルは、次のようなモデルになります。
ダイアグラム フィーチャ機能の追加ルールによる複雑なネットワーク ダイアグラム構築の構成
ダイアグラム テンプレート ルール シーケンス内の適切な位置にダイアグラム フィーチャ機能の追加ルールを構成することで、ルールの実行時に存在するフィーチャの一部が単純化されないようにしたり、特定の特性を持つデバイスが、ダイアグラム構築プロセスで、後から導入された同じ特性を持つデバイスは削減されるのに対して、削減されないようにしたりすることもできます。
たとえば、マップの入力として、選択された変圧器バンクや配電ジャンクションから始まる上流と下流トレースの両方の結果を表す、ダイアグラムを生成するとします。 次に、上流のジャンクションをいくつか残しつつ、下流のジャンクションをできるだけ削減して、主にサービスの位置に着目するとします。 この場合、以下のダイアグラム テンプレート モデル ビルダーに示すとおり、ダイアグラム フィーチャ機能の追加ルールを複数回にわたって使用できます。
- このテンプレート モデル ビルダーの最初の部分で、上流および下流のトレースのテンプレートの入力始点となる変圧器バンクまたは配電ジャンクションに着目する必要があります。 この場合、次のようにモデルを設定できます。
- フィーチャの削除ルールを追加して、入力として選択できるものの、変圧器バンクでなく、トレースする層に関連付けられた配電ジャンクションでもない、ネットワーク フィーチャを削除します。
- ダイアグラム フィーチャ機能の追加ルールを設定して、変圧器バンクに関連する格納器 (1) または配電ジャンクションの格納器 (2) が単純化されるのを防ぎます。
- 次のフェーズで適用されるトレース ルールの始点として、入力変圧器バンクまたは配電ジャンクションにフラグを付けます。

- テンプレート モデル ビルダーの次の部分は、トレース ルールに関するものです。
- 指定した始点から、実行される上流のトレースから開始します。
- ネットワーク ダイアグラム構築プロセスの最後に、実行されるツリー レイアウトのルート ジャンクションとして、上流のトレースが返した上流のサブネットワーク コントローラーにフラグを付けます。
- ダイアグラム フィーチャ機能の追加ルール (3) を設定して、上流のサブネットワーク コントローラーの格納器が単純化されないようにします。
- ダイアグラム フィーチャ機能の追加ルール (4) を設定して、スイッチ、ヒューズ、変圧器、回路遮断器、サブネットワーク コントローラーなどの上流のデバイスが、削減されないようにします。
- ダイアグラム フィーチャ機能の追加ルール (5) を設定して、接続ポイントなどの上流のジャンクションが、削減されないようにします。
- 下流のトレースを実行します。 上流のトレースと同じ始点から実行します。

- 最後のフェーズでは、ネットワーク ダイアグラム グラフを簡素化して、レイアウトするダイアグラム ルールを設定します。
- 格納器の単純化ルールを追加して、任意の格納器を単純化します。
- ダイアグラム フィーチャ機能の追加ルール (6) を設定して、サービス位置デバイスが、削減されないようにします。
- ジャンクションの削減ルールを追加して、関連するネットワーク ソース クラスに関係なく、任意のダイアグラム ジャンクションを削減します。
- スマート ツリー レイアウトを上から下に実行します。

以下のスクリーンショットは、前述のテンプレート モデル ビルダーを使用して、構成されたダイアグラム テンプレートに基づく、サンプル ネットワーク ダイアグラムを示しています。 各ネットワーク ダイアグラム生成の入力として使用される変圧器バンクは、施設 ID を示す青いラベルで表示されます。
ダイアグラム フィーチャ機能の追加ルールの構成
以下では、テンプレート上で格納器の展開ルールを追加するために使用できる、[属性によるダイアグラム フィーチャ機能ルールの追加 (Add Diagram Feature Capability By Attribute Rule)] および [カテゴリによるダイアグラム フィーチャ機能ルールの追加 (Add Diagram Feature Capability By Category Rule)] ツールについて説明します。
- [属性によるダイアグラム フィーチャ機能ルールの追加 (Add Diagram Feature Capability By Attribute Rule)] ツールは、一部のネットワーク フィーチャまたはネットワーク オブジェクトを属性でフィルターすることで、特定の機能をそれらのフィーチャまたはオブジェクトに追加するために使用します。
- [カテゴリによるダイアグラム フィーチャ機能ルールの追加 (Add Diagram Feature Capability By Category Rule)] ツールは、特定のネットワーク カテゴリでタグ付けされた/タグ付けされない一部のネットワーク フィーチャまたはネットワーク オブジェクトに特定の機能を追加するために使用します。
注意:
[カテゴリによるダイアグラム フィーチャ機能ルールの追加 (Add Diagram Feature Capability By Category Rule)] ツールは、ユーティリティ ネットワーク バージョン 7 以降にのみ適用されます。
ヒント:
属性によるダイアグラム ルールを構成する場合、SQL ステートメント WHERE 'OBJECT' = 'IN_DIAGRAM' を使うことで、他のダイアグラム フィーチャ属性値に関するネットワーク ソース属性値のダイアグラム フィーチャを除外できます。 たとえば、生成されたダイアグラムで最小の属性値を持つダイアグラム フィーチャをクエリするには、<attributeName> = (SELECT MIN(<attributeName>) FROM <networkClassName>) WHERE 'OBJECT' = 'IN_DIAGRAM' という構文に基づく SQL 式で、属性ルールによる <XXX> の追加ツールを設定します。
関連トピック
- 属性によるダイアグラム フィーチャ機能ルールの追加 (Add Diagram Feature Capability By Attribute Rule)
- カテゴリによるダイアグラム フィーチャ機能ルールの追加 (Add Diagram Feature Capability By Category Rule)
- 格納器の単純化ルールに関するリファレンス
- 格納器の単純化ルールを追加 (Add Collapse Container Rule)
- 属性による格納器の単純化ルールを追加 (Add Collapse Container By Attribute Rule)
- カテゴリによる格納器の単純化ルールの追加 (Add Collapse Container By Category Rule)
- ジャンクションの削減ルールに関するリファレンス
- ジャンクションの削減ルールを追加 (Add Reduce Junction Rule)
- 属性によるジャンクションの削減ルールを追加 (Add Reduce Junction By Attribute Rule)
- カテゴリによるジャンクションの削減ルールの追加 (Add Reduce Junction By Category Rule)
- トレース ルールの追加 (Add Trace Rule)

