Доступно с лицензией Image Analyst.
Перед тем, как снимок с радиолокатора ICEYE с синтезированной апертурой (SAR) можно будет использовать для визуализации или анализа, он должен быть обработан. Необходимо решить такие проблемы, как калибровка для получения значимой величины обратного рассеяния, уменьшение спеклов, устранение радиометрических и геометрических искажений, а также рендеринг изображений с большим диапазоном значений.
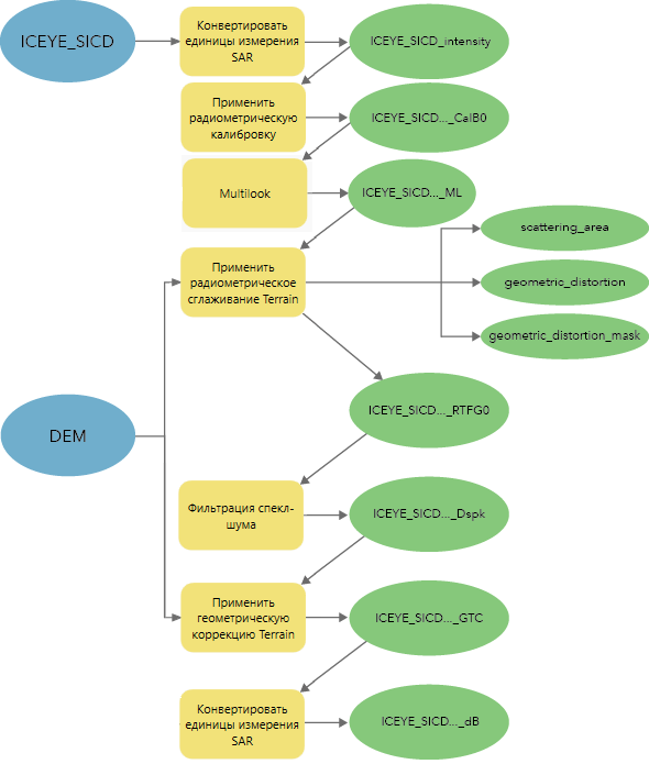
Набор инструментов Радиолокатор с синтезированной апертурой в наборе инструментов Image Analyst содержит инструменты, которые можно использовать для создания калиброванных, скорректированных с учетом рельефа, готовых к анализу данных изображений на основе данных ICEYE Sensor Independent Complex Data (SICD). В следующей таблице и на схеме описаны и показаны инструменты:
| Инструмент | Описание |
|---|---|
Преобразует масштабирование входных данных изображений радиолокатора с синтезированной апертурой (SAR) между амплитудой и интенсивностью, между линейными величинами и децибелами (дБ), а также между сложностью и интенсивностью. | |
Преобразует отражательную способность входного радиолокатора с синтезированной апертурой (SAR) в физические единицы нормализованного обратного рассеяния путем нормализации отражательной способности с использованием базовой плоскости. | |
Усредняет входные данные радиолокатора с синтезированной апертурой (SAR) по дальности и азимуту для аппроксимации квадратных пикселей, уменьшения пятен и сокращения времени обработки SAR. | |
|
Корректирует радиометрические искажения, вызванные топографией, во входных данных радара с синтезированной апертурой (SAR). | |
Корректирует входные данные радиолокатора с синтезированной апертурой (SAR) на наличие спеклов, которые являются результатом когерентного освещения, напоминающего зернистость или эффект соли с перцем. | |
Выполняет ортотрансформирование входных данных радиолокационных снимков с синтезированной апертурой (SAR) с использованием алгоритма обратного геокодирования с доплеровским диапазоном. |

Особенности обработки ICEYE SICD
Данные ICEYE SICD – это изображение Single Look Complex (Комплексные данные без некогерентного накопления). Изображение SLC хранится в виде массива комплексных значений. Если приложению требуются только значения интенсивности, запустите инструмент Конвертировать единицы измерения SAR в начале рабочего процесса, чтобы преобразовать комплексные значения в значения интенсивности и сократить время работы инструмента и размер выходных данных. Если приложению требуются комплексные значения, не используйте инструмент Конвертировать единицы измерения SAR. При использовании комплексных входных данных в инструментах Применить радиометрическую калибровку, Применить радиометрическое сглаживание Terrain и Фильтрация спекл-шума амплитудная составляющая будет скорректирована без изменения фазы.
Вспомогательные продукты ICEYE SICD предоставляют полином для калибровки значений изображения от числовых до бета-нуля, сигма-нуля и гамма-нуля.
Multilook - это дополнительный инструмент в рабочем процессе, который можно использовать для уменьшения выборки данных, что также сокращает время работы инструмента и размер выходных данных.