Доступно с лицензией Image Analyst.
Cнимок с радара RADARSAT Constellation Mission (RCM) с синтезированной апертурой (SAR) должен быть обработан, прежде чем его можно будет использовать для визуализации или анализа. Cреди проблем, которые необходимо решить, - калибровка для получения значимой величины обратного рассеяния, устранение спекл-шума, уменьшение спеклов, устранение радиометрических и геометрических искажений, а также рендеринг изображений с большим диапазоном значений.
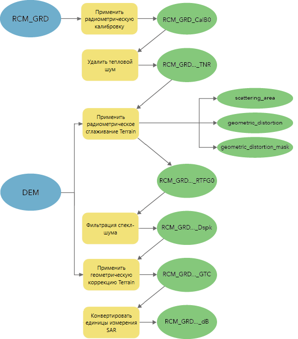
Набор инструментов Радиолокатор с синтезированной апертурой в наборе инструментов Image Analyst содержит шесть инструментов, которые можно использовать для создания калиброванных, скорректированных с учетом рельефа местности, готовых к анализу данных изображений на основе данных RCM Ground Range Detected (GRD). В следующей таблице и на схеме описаны и показаны инструменты:
| Инструмент | Описание |
|---|---|
|
Преобразует отражательную способность входного радиолокатора с синтезированной апертурой (SAR) в физические единицы нормализованного обратного рассеяния путем нормализации отражательной способности с использованием базовой плоскости. | |
Корректирует искажения, вызванные тепловым шумом во входных данных радиолокатора с синтезированной апертурой (SAR), позволяя получить более сглаженное изображение. | |
Корректирует радиометрические искажения, вызванные топографией, во входных данных радара с синтезированной апертурой (SAR). | |
Корректирует входные данные радиолокатора с синтезированной апертурой (SAR) на наличие спеклов, которые являются результатом когерентного освещения, напоминающего зернистость или эффект соли с перцем. | |
Выполняет ортотрансформирование входных данных радиолокационных снимков с синтезированной апертурой (SAR) с использованием алгоритма обратного геокодирования с доплеровским диапазоном. | |
Преобразует масштабирование входных данных изображений радиолокатора с синтезированной апертурой (SAR) между амплитудой и интенсивностью, между линейными величинами и децибелами (дБ), а также между сложностью и интенсивностью. |

Особенности обработки RCM GRD
Продукт RCM GRD поддерживается в форматах GeoTIFF и NITF. Рабочий процесс обработки одинаков для обоих форматов.
Файлы уровня шума предоставляются со вспомогательными продуктами RCM GRD, позволяющие вам устранить тепловые шумы. Поскольку для калиброванных данных указывается предполагаемый шум инструмента, запустите инструмент Применить радиометрическую калибровку перед инструментом Удалить тепловой шум.
Для нескольких продуктов ScanSAR GRD удаление теплового шума уже выполнено. Для соответствующих продуктов в метаданных или файле product.xml для параметра noiseSubtractionPerformed задано значение True, указывающее на то, что удаление теплового шума было выполнено. При создании для этих продуктов готовых к анализу данных исключите из рабочего процесса инструмент Удалить тепловой шум.