| Подпись | Описание | Тип данных |
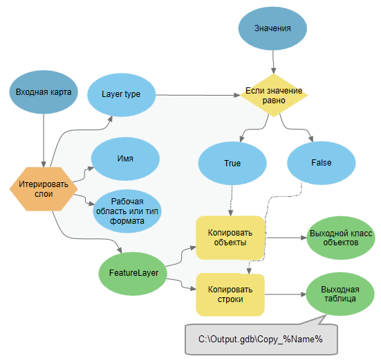
Входная карта | Входная карта со слоями для итерации. | Map |
Групповой символ (Дополнительный) | Комбинация * и символов поможет вам ограничить результаты. Звездочка соответствует значению ALL. Если групповой символ не задан, то будут обрабатываться все входные данные. Вы можете использовать этот параметр, чтобы ограничить итерацию только входными именами, начинающимися с определенного символа или слова (например, A*, или Ari*, или Land* и т.д.). | String |
Тип слоя (Дополнительный) | Определяет тип слоя, который будет использоваться для фильтра слоев. Если тип слоя не указан, то все поддерживаемые типы слоев будут итерироваться. Для фильтрации слоев можно использовать более одного типа слоя.
| String |
Тип рабочей области | Определяет рабочую область, которая будет использоваться для фильтра слоев. Если тип рабочей области не указан, то все слои поддерживаемых типов рабочих областей будут итерироваться. Параметр Тип рабочей области доступен, только если для параметра Тип слоя задано значение Слой объектов, Растровый слой или Представление таблицы.
| String |
Тип объекта (Дополнительный) | Определяет тип объектов, который будет использоваться для фильтра слоев. Если тип объекта не указан, то все поддерживаемые типы объектов будут итерироваться.
| String |
Растровый тип (Дополнительный) | Тип формата растра, который будет использоваться для фильтра растровых слоев, когда параметр Тип рабочей области задан как Растр. Если тип растра не указан, то все слои поддерживаемых типов растров будут итерироваться. | String |
Видимость (Дополнительный) | Определяет, будет ли использоваться видимость слоя для их фильтрации.
| String |
Состояние (Дополнительный) | Задает состояние слоя, которое будет использоваться для фильтрации слоев. Слои с некорректными слоями путями к источникам будут возвращены, если этот параметр задан как недопустимый.
| String |
Рекурсивный (Дополнительный) | Указывает, будет ли итератор перебирать слои вложенных групп.
| Boolean |
Производные выходные данные
| Подпись | Описание | Тип данных |
| Выходной слой | Слой карты на основе установленных фильтров параметров. Этот слой будет включать любые выборки или соединения, которые были заданы для слоя | Any Value |
| Имя | Имя слоя. | String |
| Тип выходного слоя | Тип слоя. | String |
| Рабочая область или тип формата | Тип рабочей области слоя. | String |

