获得 Image Analyst 许可后可用。
RADARSAT 星座任务 (RCM) 单视复数 (SLC) 合成孔径雷达 (SAR) 影像必须经过处理才可用于可视化或分析。
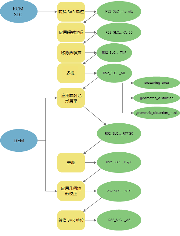
影像分析工具箱中的合成孔径雷达工具集包含诸多工具,用于生成经过校准和地形校正的分析即用型影像数据。 下表中列出的工具用于生成可随时进行分析的 RCM SLC 数据,如下图所示。
| 工具 | 描述 |
|---|---|
转换输入合成孔径雷达 (SAR) 数据的缩放比例。 | |
|
通过使用参考平面归一化反射率,将输入合成孔径雷达 (SAR) 反射率转换为归一化反向散射的物理单位。 | |
校正输入合成孔径雷达 (SAR) 数据中由热噪声引起的反向散射干扰,从而生成更加流畅的图像。 | |
按照距离和方位视图对输入的合成孔径雷达 (SAR) 数据进行平均,以近似为正方形像素、减少斑点和缩短 SAR 工具处理时间。 | |
校正由于地形引起辐射变型的输入合成孔径雷达 (SAR) 数据。 | |
针对噪声校正输入合成孔径雷达 (SAR) 数据,噪声是连贯照明的结果,类似于颗粒状或椒盐效应。 | |
使用距离多普勒反向地理编码算法对输入合成孔径雷达 (SAR) 数据进行正射校正。 |

处理注意事项
噪声等级元数据随 RCM SLC 辅助产品一起提供,用于执行噪声去除。 由于为校准数据提供了估计的仪器噪声,因此请在运行移除热噪声工具之前运行应用辐射定标工具。
当前不支持 ScanSAR 模式。 支持以下非 ScanSAR 模式:
- Spotlight
- 极高分辨率 3m
- 高分辨率 5m
- 中等分辨率 16m
- 四极化