获得 Image Analyst 许可后可用。
Sentinel-1 (S1) 单视复数 (SLC) 合成孔径雷达 (SAR) 影像必须经过处理才可用于可视化或分析。 有待解决的问题包括更新轨道数据、合并脉冲串、去除热噪声、校准以检索有意义的反向散射值、缓解斑点、去除辐射和几何畸变以及渲染具有较大数值范围的影像。
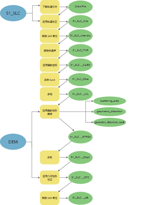
Image Analyst 工具箱中的合成孔径雷达工具集包含诸多工具,可用于生成经过校准和地形校正的分析即用型影像数据。 下表中介绍的工具可用于生成分析即用型 S1 SLC 数据,如以下示意图所示。
| 工具 | 描述 |
|---|---|
下载 Sentinel-1 合成孔径雷达 (SAR) 数据的更新轨道文件。 | |
使用更准确的轨道状态向量 (OSV) 文件更新 Sentinel-1 合成孔径雷达 (SAR) 数据集中的轨道信息。 | |
转换输入合成孔径雷达 (SAR) 数据的缩放比例。 | |
校正输入合成孔径雷达 (SAR) 数据中由热噪声引起的反向散射干扰,从而生成更加流畅的图像。 | |
通过使用参考平面归一化反射率,将输入合成孔径雷达 (SAR) 反射率转换为归一化反向散射的物理单位。 | |
合并来自 Sentinel-1 单视复数 (SLC) 合成孔径雷达 (SAR) 输入数据的多个脉冲,并输出单一无缝子条带栅格。 | |
按照距离和方位视图对输入的合成孔径雷达 (SAR) 数据进行平均,以近似为正方形像素、减少斑点和缩短 SAR 工具处理时间。 | |
|
校正由于地形引起辐射变型的输入合成孔径雷达 (SAR) 数据。 | |
针对噪声校正输入合成孔径雷达 (SAR) 数据,噪声是连贯照明的结果,类似于颗粒状或椒盐效应。 | |
使用距离多普勒反向地理编码算法对输入合成孔径雷达 (SAR) 数据进行正射校正。 |

处理注意事项
支持的 S1 SLC 模式包括干涉宽幅 (IW)、超宽幅 (EW) 和带状地图 (SM)。 只有使用渐进式扫描地形观测 (TOPS) 成像技术获取的 IW 和 EW 模式,才需要使用分解工具。 对于 S1 SLC 带状地图 (SM),请在工作流中略过分解工具。
当您下载并应用轨道文件时,请考虑将使用的轨道状态向量 (OSV) 的类型。 以下类型的 OSV 可用于 Sentinel-1 产品:
- 预测型 - 随 Sentinel-1 1 级地面范围检测 (GRD) 和 SLC 辅助产品一起提供
- 恢复型 - 可在影像采集后三小时内通过欧洲航天局 (ESA) 获得
- 精确型 - 可在影像采集后三周内通过 ESA 获得。