添加逻辑示意图要素规则用于在运行时为当前表示的某些逻辑示意图要素分配特定功能。 经过处理的逻辑示意图要素可以基于网络交汇点类或对象表,或者基于网络类别。 当该规则在网络源类或对象表上运行时,可以按属性过滤出要处理的网络要素或对象。
对于配置为在规则序列中稍后执行操作的某些其他规则,可以考虑此功能。
添加逻辑示意图要素功能规则过程
“添加逻辑示意图要素功能”规则提供了以下功能:防止相关容器折叠、允许相关容器折叠、防止减少交汇点、允许减少交汇点、将未连接的空容器交汇点另存为面、忽略以开始上游追踪和忽略以开始下游追踪。
可以将此规则配置为在逻辑示意图构建过程中将其中一个功能分配给特定的逻辑示意图要素。
从 ArcGIS Pro 3.4 开始,这些功能可以根据逻辑示意图交汇点的价进行分配。价指的是交汇点连接的逻辑示意图交汇点计数。
防止或允许容器折叠
如果在容器中的逻辑示意图启用防止相关容器折叠或允许相关容器折叠,执行操作的任何折叠容器规则将考虑该功能并确定是否折叠相关容器。
下图显示了折叠逻辑示意图要素时的用例:
- 图 A 显示示例逻辑示意图。 其引用了 5 个容器要素:
- 2 个开关组 - C1 和 C2
- 1 个保险丝组 - C3
- 1 个开关设备 - C4
- 1 个变压器组 - C5
这些容器均已展开并在其内容周围表示为逻辑示意图面容器。

图 A - 所有容器 C1 至 C5 均显示为展开的逻辑示意图面容器。 - 图 B 突出显示了示例逻辑示意图中的开关。 它们是 C1、C2 和 C4 容器的内容。

图 B - 逻辑示意图中的所有开关均显示为所选逻辑示意图要素。 - 图 C 显示了将模板配置为折叠所有容器时获得的示例逻辑示意图。

图 C - 已系统折叠所有容器。 - 图 D 显示了在折叠所有容器之前在所有开关上使用防止相关容器折叠功能配置模板时获得的示例逻辑示意图。

图 D - 除了包含开关的容器外,已系统折叠所有容器。
用于生成图 C 和 D 的两个模板的规则定义之间存在差异。 逻辑示意图要素功能”规则在“折叠容器”规则之前应用。
![]() |
![]() |
防止或允许减少交汇点
如果对逻辑示意图交汇点启用防止减少交汇点或允许减少交汇点功能,执行操作的任何减少交汇点规则将考虑该功能并确定是否减少交汇点。
在逻辑示意图模板模型构建器中使用按属性添加逻辑示意图要素功能规则或按类别添加逻辑示意图要素功能工具可以简化在逻辑示意图模板上配置的减少交汇点规则序列。
例如,假设您要减少逻辑示意图中除开关之外的所有交汇点。 有两种方法可以配置逻辑示意图构建:一种方法将不运行“添加逻辑示意图要素功能”规则,而另一种方法将运行此规则。
在不使用按属性添加逻辑示意图要素功能规则或按类别添加逻辑示意图要素功能工具的情况下,您的模型构建器必须在两个“减少交汇点”规则上进行迭代;也就是说,必须将其配置为链接四个规则,如下所示:
- 开始迭代规则 (1)
- 用于减少 DistributionDevice 源类之外的所有交汇点的“减少交汇点”规则 (2)

- 用于减少除开关之外的所有配电设备的“减少交汇点”规则 (3)

- 停止迭代规则 (4)
使用“按属性添加逻辑示意图要素功能规则”工具时,仅需要两个规则:
- 用于防止减少开关的“添加逻辑示意图要素功能”规则 (1)

- 用于减少任意源类的交汇点的“减少交汇点”规则 (2)

将未连接的空容器交汇点另存为面
默认情况下,当容器交汇点与其所含的至少一个内容一同存在于生成的图表中时,容器交汇点将被系统地创建为逻辑示意图面容器。 相反,不含任何内容的容器交汇点在生成的逻辑示意图中始终创建为逻辑示意图交汇点。
通过在逻辑示意图模板模型构建器中运行按属性添加逻辑示意图要素功能规则工具,并在一组网络容器交汇点上使用将未连接的空容器交汇点另存为面功能,可以在生成的逻辑示意图中将这些网络交汇点创建为逻辑示意图面容器,即使它们是空的。 此功能适用于电信网络,以在生成的逻辑示意图中表示机箱中的空插槽。
忽略以开始上游或下游追踪
如果在逻辑示意图要素上启用忽略以开始上游追踪或忽略以开始下游追踪功能,则稍后在追踪上游或下游的规则序列中配置的任何追踪规则都不会将此要素视为起始点。
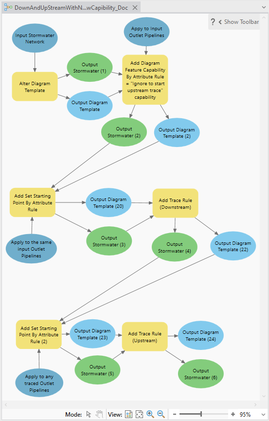
例如,假设您要创建自定义模板,用于生成以任意输入管道出口作为起点的逻辑示意图,该图将表示到这些输入管道出口的下游追踪以及仅与追踪的下游管道出口相关的上游追踪。 在这种情况下,在自定义模板规则序列的开始处,您可以将按属性添加逻辑示意图要素功能规则工具设置为使用忽略以开始上游追踪功能,从而标记任意输入管道出口,使得规则序列中后续可能配置的上游追踪忽略该出口,不将其作为起点。 创建此类逻辑示意图模板的地理处理模型应该类似于以下模型:
使用“添加逻辑示意图要素功能”规则配置复杂的网络逻辑示意图构建过程
在逻辑示意图模板规则序列中的适当位置配置“添加逻辑示意图要素功能”规则还可以帮助您防止运行规则时一些要素被折叠,或防止减少具有特定特征的某些设备,但会减少在逻辑示意图构建过程中后续引入的具有同样特征的设备。
例如,假设您想要生成一个逻辑示意图,该逻辑示意图将同时代表从地图中作为输入的变压器组或配电交汇点开始的上溯和下溯追踪结果。 然后,您想要保留一些感兴趣的上游交汇点,同时尽可能减少任何下游交汇点,从而聚焦于服务位置。 在这种情况下,可以多次使用“添加逻辑示意图要素功能”规则,如下方逻辑示意图模板模型构建器所示。
- 在此模板模型构建器的第一部分中,您必须专注于模板期望作为上溯和下溯追踪的输入起点的变压器组或配电交汇点。 为此,可以按如下所示设置模型:
- “添加移除要素”规则可移除所有可以选择作为输入的网络要素,但这些网络要素既不是变压器组也不是与要追踪的图层关联的配电交汇点。
- 设置“添加逻辑示意图要素功能”规则,以防止与变换器组相关的容器 (1) 或配电交汇点 (2) 折叠。
- 将输入变压器组或配电交汇点标记为将在下一阶段应用的追踪规则的起点。

- 模板模型构建器的第二部分涉及追踪规则。
- 从自指定起点开始运行的上溯追踪开始。
- 将上溯追踪返回的上游子网控制器标记为将在网络逻辑示意图构建过程结束时运行的树布局的根交汇点。
- 设置“添加逻辑示意图要素功能”规则 (3) 以防止上游子网控制器容器折叠。
- 设置“添加逻辑示意图要素功能”规则 (4) 以防止任意上游设备(如开关、保险丝、断路器和子网控制器)减少。
- 设置“添加逻辑示意图要素功能”规则 (5) 以防止任何上游交汇点(例如连接点)减少。
- 运行下游追踪。 追踪将从与上溯追踪相同的起点执行。

- 在最后一个阶段,您将设置简化网络逻辑示意图的逻辑示意图规则,并对其进行布局:
- 添加“折叠容器”规则以折叠所有容器。
- 设置“添加逻辑示意图要素功能”规则 (6) 以防止任何服务位置设备减少。
- 添加“减少交汇点”规则以减少任何逻辑示意图交汇点,无论其相关的网络源类如何。
- 从顶部到底部运行智能树布局。

以下屏幕截图显示了使用上述模板模型构建器基于逻辑示意图模板配置的网络逻辑示意图示例。 变压器组用作每个网络逻辑示意图生成的输入,并且具有显示其设施点 ID 的蓝色标注:
“添加逻辑示意图要素功能”规则配置
下文介绍了可用于在模板上添加展开容器规则的工具(按属性添加逻辑示意图要素功能规则和按类别添加逻辑示意图要素功能规则):
- 使用按属性添加逻辑示意图要素功能规则工具可按属性过滤网络要素或网络对象,以便为其添加特定功能。
- 使用按类别添加逻辑示意图要素功能规则工具可将特定功能添加至使用或不使用特定网络类别标记的网络要素或网络对象。
注:
按类别添加逻辑示意图要素功能规则工具仅适用于 Utility Network 版本 7 及更高版本。
提示:
在按属性配置逻辑示意图规则时,可以使用以下特定的 SQL 语句、根据其他逻辑示意图要素属性值,过滤掉网络源属性值上的逻辑示意图要素:WHERE 'OBJECT' = 'IN_DIAGRAM'。 例如,要查询生成的逻辑示意图中具有最小属性值的逻辑示意图要素,您可以根据以下语法使用 SQL 表达式设置任何按属性添加 <XXX> 规则工具:<attributeName> = (SELECT MIN(<attributeName>) FROM <networkClassName>) WHERE 'OBJECT' = 'IN_DIAGRAM'

