Mit der Location Referencing-Lizenz verfügbar.
In einer Organisation können mehrere Personen für die Pflege linear referenzierter Daten, die mit ArcGIS Pipeline Referencing verwaltet werden, zuständig sein. Dazu können Außendienstmitarbeiter gehören, die LRS-Objektdaten erfassen oder aktualisieren müssen.
Die Erfassung von Daten im Außendienst kann über lange Zeiträume und an abgelegenen Orten mit eingeschränkter Konnektivität stattfinden. Wenn diese Objektdaten offline mit ArcGIS Field Maps erfasst werden, können sich die Routeninformationen für erfasste Objekte ändern, bevor die Objekte mit dem System synchronisiert werden.
Um sicherzustellen, dass Objekte bei der Übernahme in das System richtig verortet werden, vergleicht der Synchronisierungsservice bei der Objekterfassung ohne Verbindung in Field Maps vorgenommene Routenänderungen und wendet konfiguriertes Objektverhalten auf Objekte an, die sich auf zum jeweiligen Zeitpunkt bearbeiteten Routen befinden.
Pipeline Referencing unterstützt die Erfassung und Bearbeitung von Offline-Objektdaten aus Feature-Services mit aktivierter Synchronisierung mithilfe der mobilen Field Maps-App unter iOS oder Android.
Weitere Informationen zu Anforderungen für die mobile Field Maps-App
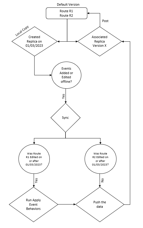
Das folgende Schema zeigt den allgemeinen Workflow für entkoppelte Bearbeitung und Synchronisierung:

Für Feature-Services müssen die Funktionen Nachverfolgung von Replikaten und Synchronisieren sowie die Funktionen für die lineare Referenzierung und Versionsverwaltung aktiviert sein, damit eine lokale Kopie (Replikat) der Daten auf ein Gerät heruntergeladen werden kann. Auf diese Weise können Außendienstmitarbeiter auch ohne Verbindung mobil Daten erfassen und bearbeiten.
Wenn ein Replikat auf ein Gerät heruntergeladen wird, wird aus der Default-Version automatisch eine verknüpfte Replikatversion erstellt. Benutzer können die lokalen Daten bearbeiten und mit der verknüpften Replikatversion synchronisieren, sobald die Verbindung hergestellt ist. Bei der Synchronisierung werden die erfassten lokalen Daten in die verknüpfte Replikatversion überführt, aus der sie in die Default-Version in ArcGIS Pro zurückgeschrieben werden können.
Hinweis:
Wenn Außendienstmitarbeiter die offline erfassten Daten synchronisieren, wird das Werkzeug Objektverhalten übernehmen automatisch ausgeführt, wenn die Route in der Default-Version bearbeitet wurde. Wenn die Route in der Default-Version nicht bearbeitet wurde, während Daten in der Offline-Karte erfasst wurden, wird das Werkzeug nicht ausgeführt.
Updates können überprüft werden, nachdem sie aus der verknüpften Replikatversion in die Default-Version zurückgeschrieben wurden.
Der gesamte Workflow kann in drei Teile unterteilt werden:
- Vorbereiten von Daten zur Verwendung in Offline-Feature-Services
- Erstellen einer Webkarte für die Offline-Datenerfassung und -bearbeitung
- Definieren eines Offline-Bereichs, Erfassen und Synchronisieren von Daten
Vorbereiten von Daten zur Verwendung in Offline-Feature-Services
Die Offline-Datenerfassung beginnt mit den Online-Datenvorbereitungs- und -veröffentlichungsschritten.
Führen Sie zum Vorbereiten der Daten für die Offline-Verwendung die folgenden Schritte aus:
- Aktivieren Sie die Nachverfolgung von Replikaten für alle Feature-Layer, die veröffentlicht werden sollen.
Verwenden Sie das Werkzeug Nachverfolgung von Replikaten aktivieren, oder klicken Sie mit der rechten Maustaste auf das LRS-Dataset im ArcGIS Pro-Bereich Katalog, klicken Sie auf Verwalten, und aktivieren Sie das Kontrollkästchen Nachverfolgung von Replikaten.
- Veröffentlichen Sie den Feature-Service, indem Sie die folgenden Schritte ausführen:
- Aktivieren Sie die Synchronisierung in den Feature-Eigenschaften des Feature-Service, indem Sie das Kontrollkästchen Synchronisierung aktivieren aktivieren.
- Aktivieren Sie das Kontrollkästchen Standardwert auf Features mit Z-Werten anwenden, und setzen Sie den Wert Standard-Z-Wert beim Einfügen oder Aktualisieren von Features auf 0.
- Klicken Sie im Abschnitt Synchronisieren für Versionserstellung auf Für jede heruntergeladene Karte eine Version erstellen.

- Stellen Sie sicher, dass bei Veröffentlichung als Service die Funktionen für Versionsverwaltung und lineare Referenzierung aktiviert sind.
Hinweis:
Klicken Sie im Abschnitt Synchronisieren für Versionserstellung auf Für jede heruntergeladene Karte eine Version erstellen, um mit der Field Maps-App LRS-Objekte zu erfassen und zu aktualisieren.
Die Option Für jeden Benutzer eine Version erstellen unterstützt nach Verzweigung versionierte Datasets nicht und kann für LRS-Daten nicht verwenden.
Bei Verwendung der Option Keine werden die Daten direkt mit der Default-Version synchronisiert. Bei dieser Option können Sie für Änderungen, die von anderen Editoren vorgenommen wurden, die Konflikte weder überprüfen noch lösen. Die letzte auf die Default-Version angewendete Änderung wird in dieser gespeichert.
Weitere Informationen zum Vorbereiten von Daten für die Verwendung in Offline-Feature-Services
Erstellen einer Webkarte für die Offline-Datenerfassung und -bearbeitung
Nachdem der Feature-Service mit den erforderlichen Funktionen veröffentlicht wurde, erstellen Sie mithilfe der folgenden Schritte eine Webkarte:
- Öffnen Sie einen Webbrowser, und melden Sie sich bei Ihrer ArcGIS-Organisation an.
Wenn Sie ArcGIS Online verwenden, navigieren Sie zu https://www.arcgis.com/home.
Wenn Sie ArcGIS Enterprise verwenden, navigieren Sie zu Ihrem Portal.
- Klicken Sie auf die Registerkarte Karte, um Map Viewer öffnen.
- Klicken Sie auf die Registerkarte Hinzufügen, wählen Sie Layer durchsuchen aus, und navigieren Sie zu dem Feature-Service mit aktivierter Synchronisierung, den Sie veröffentlicht haben.

- Fügen Sie den Feature-Service mit aktivierter Synchronisierung der Webkarte hinzu, indem Sie auf + Hinzufügen klicken.

- Klicken Sie auf Als Grundkarte verwenden, um der Webkarte eine Grundkarte, die offline verwendet werden kann, hinzuzufügen.

Hinweis:
Sie können auch eine Grundkarte auf das Gerät kopieren oder der Webkarte weitere bearbeitbare Layer hinzufügen.
- Klicken Sie auf Speichern.
Das Dialogfeld Karte speichern wird angezeigt. Geben Sie einen Titel für die Karte und wahlweise Tags, eine Zusammenfassung und einen Serverordner an.
Hinweis:
Für alle Webkarten ist eine Grundkarte erforderlich. Die standardmäßigen Esri Grundkarten, die im Portal enthalten sind, sind nicht für die Offline-Verwendung aktiviert. Hinzufügen einer Esri Grundkarte aus ArcGIS Online zur Webkarte
Weitere Informationen zu Anforderungen an Layer-Typen für die Offline-Verwendung
Definieren eines Offline-Bereichs, Erfassen und Synchronisieren von Daten
Sie sollten Offline-Kartenbereiche vorab erstellen, um den Offline-Benutzern die Verwendung zu erleichtern. Mit Offline-Kartenbereichen können Sie Daten aus bestimmten Bereichen einer Webkarte packen, damit die Karten für die Offline-Verwendung einfacher und schneller heruntergeladen werden können.
Für eine einzelne Webkarte können mehrere Offline-Bereiche definiert werden. Zum Definieren von Offline-Kartenbereichen gibt es mehrere Optionen. Um Außendienstmitarbeitern, die offline arbeiten, die Arbeit zu erleichtern, wird empfohlen, ein ArcGIS Enterprise-Portal zu verwenden.
Hinweis:
Sie müssen Besitzer der Karte sein und über Serverberechtigungen zum Erstellen, Bearbeiten und Verwalten von Offline-Kartenbereichen verfügen.
Herunterladen von Offline-Kartenbereichen auf ein Gerät
Führen Sie zum Installieren von Field Maps und Herunterladen von Offline-Kartenbereichen auf ein Gerät die folgenden Schritte aus:
- Öffnen Sie die Field Maps-Web-App der ArcGIS-Organisation, und stellen Sie sicher, dass für die Karte, die Sie offline nehmen möchten, die Option Offline auf der Registerkarte Offline aktiviert ist.
- Lesen Sie die Anforderungen an die Field Maps-App, um sicherzustellen, dass Ihr Gerät unterstützt wird.
- Installieren Sie die Field Maps-App auf dem Gerät.
Hinweis:
Wenn die Veröffentlichung der Daten der Field Maps-App in ArcGIS Enterprise durch eine Firewall verhindert wird, müssen Sie auf dem mobilen Gerät das gleiche SSL-Zertifikat installieren, das auch für ArcGIS Server und Portal for ArcGIS verwendet wird.
- Wenn die Webkarte bereits definierte Offline-Kartenbereiche enthält, dann führen Sie die Schritte zum Herunterladen von definierten Kartenbereichen aus.
Wenn in der Webkarte keine Offline-Bereiche angegeben sind, dann können Sie wahlweise mithilfe der Schritte für Ihr mobiles Betriebssystem einen Kartenbereich definieren und herunterladen.
Erfassen von Offline-Daten und Bearbeiten dieser Daten mit Field Maps
Die folgenden Abschnitte richten sich an Karten-Editoren, die Field Maps zur Erfassung von Objektdaten im Außendienst verwenden:
Berücksichtigen Sie beim Erfassen von Objekten Folgendes:
- Um ein Objekt in der Field Maps-App hinzuzufügen, müssen Sie Routen-ID- und Messwertinformationen zu dem Objekt angeben. Das Datum ist optional, jedoch empfohlen.
- Nur Objektdaten können erfasst oder bearbeitet werden. Wenn ein Kalibrierungspunkt, eine Mittelachse oder eine Route erstellt oder bearbeitet wird, schlägt der Synchronisierungsprozess fehl.
- Sie können ein Linien- oder Punktobjekt hinzufügen.
Synchronisieren von Daten aus Field Maps
Führen Sie zum Synchronisieren der Daten auf dem mobilen Gerät die folgenden Schritte aus:
- Wenn die Netzwerkverbindung wiederhergestellt ist, tippen Sie auf das Überlaufmenü für Karten.
Die Offline-Änderungen werden als Liste unter der Option Automatische Synchronisierung angezeigt. Sie können sich die Änderungen ansehen, bevor Sie sie mit dem Server synchronisieren.

Szenario für die Objekterstellung und Synchronisierung
Die folgenden Beispiele veranschaulichen das Hinzufügen von Objekten im Außendienst mit vorhandenen Routen und das Synchronisieren der Objekte mit der Datenbank.
Die Replikatdatenbank wurde am 3.1.2023 für die Datenerfassung im Außendienst erstellt.
Das folgende Schema zeigt zwei Routen, R1 und R2, die zum Zeitpunkt der Offlinenahme der Karte vorhanden sind:
Die folgende Tabelle enthält Details zu den Routen bei der Erstellung der Offline-Karte:
| Routen-ID | Von-Messwert | Bis-Messwert | Von-Datum | Bis-Datum |
|---|---|---|---|---|
R1 | 5 | 15 | 1.1.2023 | <NULL> |
R2 | 10 | 50 | 1.1.2023 | <NULL> |
Die folgende Tabelle zeigt das konfigurierte Objektverhalten für die Objektdatensätze in diesem Szenario:
| Objektname | Objektverhalten |
|---|---|
E1 | Verbleiben |
E2 | Stilllegen |
E3 | Verschieben |
E4 | Abdecken |
Das folgende Schema zeigt die Objekte, die mit Field Maps den Routen hinzugefügt wurden:
Die folgende Tabelle enthält Details zu den Objektdatensätzen:
| Objekt-ID | Routen-ID | Von-Messwert | Bis-Messwert | Von-Datum | Bis-Datum | Attribut |
|---|---|---|---|---|---|---|
E1 ID1 | R1 | 5 | 15 | 1.1.2023 | <NULL> | DOTClass, Class1 |
E2 ID1 | R1 | 5 | 15 | 1.1.2023 | <NULL> | Höhe, 20 |
E3 ID1 | R1 | 5 | 15 | 1.1.2023 | <NULL> | OperatingPressure, 800 |
E4 ID1 | R1 | 5 | 15 | 1.1.2023 | <NULL> | TemporaryOutage, Region1 |
E1 ID2 | R2 | 10 | 50 | 1.1.2023 | <NULL> | DOTClass, Class1 |
E2 ID2 | R2 | 10 | 50 | 1.1.2023 | <NULL> | Höhe, 20 |
E3 ID2 | R2 | 10 | 50 | 1.1.2023 | <NULL> | OperatingPressure, 800 |
E4 ID2 | R2 | 10 | 50 | 1.1.2023 | <NULL> | TemporaryOutage, Region1 |
Während die Karte offline ist, wird Route R1 am 5.1.2023 am Anfang verlängert, während Route R2 unverändert bleibt. Die Route wird im Büro bei bestehender Datenbankverbindung bearbeitet, während die Objekte im Außendienst in einer nicht verbundenen Umgebung hinzugefügt werden.
Die folgende Tabelle enthält Details zu den Routen in der Default-Version nach der Verlängerung von R1 am Anfang:
| Routen-ID | Von-Messwert | Bis-Messwert | Von-Datum | Bis-Datum |
|---|---|---|---|---|
R1 | 5 | 15 | 1.1.2023 | 5.1.2023 |
R1 | 0 | 12 | 5.1.2023 | <NULL> |
R2 | 10 | 50 | 1.1.2023 | <NULL> |
Sobald eine Netzverbindung besteht, werden die im Außendienst erfassten Daten (Objekte) mit der Datenbank synchronisiert.
Der folgende Workflow veranschaulicht die Routen, auf die das Objektverhalten angewendet werden soll:

Wenn die Routen (für die die Objekte im Außendienst hinzugefügt oder bearbeitet wurden) an dem Tag, an dem die Daten offline genommen wurden, oder später bearbeitet werden, wird das Objektverhalten automatisch nach der Synchronisierung ausgeführt.
Da R1 am 5.1.2023, das heißt nach dem Replikatdatum (3.1.2023), verlängert (bearbeitet) wurde, wird das Objektverhalten auf die nach der Synchronisierung zu R1 hinzugefügten Objekte angewendet. Da R2 unverändert geblieben ist, wurde kein Objektverhalten angewendet, und es werden nur Positionsfehler berechnet.
Das folgende Schema zeigt die Routen und Objekte nach der Synchronisierung:
Die neu erstellten Objektdatensätze haben die folgenden Attribute:
- E1 ID1 wird durch zwei Zeitintervalle dargestellt. Da für Verlängerungen das Objektverhalten "Verbleiben" konfiguriert ist, wird das ursprüngliche Objekt wie im ersten Datensatz sichtbar am 5.1.2023 stillgelegt. Das neue Zeitintervall hat Daten vom 5.1.2023 bis <NULL> und Messwerte von 0 bis 12, die sich durch die Verlängerung der Route ergeben.
- Da E2 ID1 das für Verlängerungen konfigurierte Objektverhalten "Stilllegen" aufweist, wird das Objekt nach der Verlängerung der Route stillgelegt. Das Enddatum ändert sich von <NULL> in 5.1.2023.
- E3 ID1 wird durch zwei Zeitintervalle dargestellt. Da für Verlängerungen das Objektverhalten "Verschieben" konfiguriert ist, wird das ursprüngliche Objekt wie im ersten Datensatz sichtbar am 5.1.2023 stillgelegt. Das neue Zeitintervall hat Daten vom 5.1.2023 bis <NULL>, die Messwerte bleiben jedoch mit 5 bis 15 gleich. Dies führt zu einem Positionsfehler für das Objekt, da der Endmesswert 15 in der Route, die jetzt Messwerte von 0 bis 12 enthält, nicht gefunden wird.
- E4 ID1 wird durch zwei Zeitintervalle dargestellt. Da für Verlängerungen das Objektverhalten "Abdecken" konfiguriert ist, wird das ursprüngliche Objekt wie im ersten Datensatz sichtbar am 5.1.2023 stillgelegt. Das neue Zeitintervall hat Daten vom 5.1.2023 bis <NULL>, aber das Objekt deckt nach wie vor die gesamte Route (von Anfang bis Ende) ab.
Für die Objekte in Route R2 werden die Positionsfehler nach der Synchronisierung generiert. Auf R2 wird kein Objektverhalten angewendet, da die Route R2 während der Datenerfassung im Außendienst nicht bearbeitet wurde.
Die folgende Tabelle enthält Details zu den Objekten nach der Synchronisierung.
| Objekt-ID | Routen-ID | Von-Messwert | Bis-Messwert | Von-Datum | Bis-Datum | Positionsfehler | Attribut |
|---|---|---|---|---|---|---|---|
E1 ID1 | R1 | 5 | 15 | 1.1.2023 | 5.1.2023 | Kein Fehler | DOTClass, Class1 |
E1ID1 | R1 | 2 | 12 | 5.1.2023 | <NULL> | Kein Fehler | DOTClass, Class1 |
E2 ID1 | R1 | 5 | 15 | 1.1.2023 | 5.1.2023 | Kein Fehler | Höhe, 20 |
E3 ID1 | R1 | 5 | 15 | 1.1.2023 | 5.1.2023 | Kein Fehler | OperatingPressure, 800 |
E3 ID1 | R1 | 5 | 15 | 5.1.2023 | <NULL> | Teilweise Übereinstimmung für den Bis-Messwert | OperatingPressure, 800 |
E4 ID1 | R1 | 5 | 15 | 1.1.2023 | 5.1.2023 | Kein Fehler | TemporaryOutage, Region1 |
E4 ID1 | R1 | 0 | 12 | 5.1.2023 | <NULL> | Kein Fehler | TemporaryOutage, Region1, |
E1 ID2 | R2 | 10 | 50 | 1.1.2023 | <NULL> | Kein Fehler | DOTClass, Class1 |
E2 ID2 | R2 | 10 | 50 | 1.1.2023 | <NULL> | Kein Fehler | Höhe, 20 |
E3ID2 | R2 | 10 | 50 | 1.1.2023 | <NULL> | Kein Fehler | OperatingPressure, 800 |
E4 ID2 | R2 | 10 | 50 | 1.1.2023 | <NULL> | Kein Fehler | TemporaryOutage, Region1, |