Disponible con licencia de Image Analyst.
Para poder usar una imagen de radar de apertura sintética (SAR) de ICEYE para la visualización o el análisis, antes se debe procesar. Entre los problemas que se deben solucionar se incluyen calibrar para recuperar un valor de retrodispersión significativo, mitigar ruido de moteado, eliminar distorsiones radiométricas y geométricas del terreno y representar imágenes con un rango de valores grande.
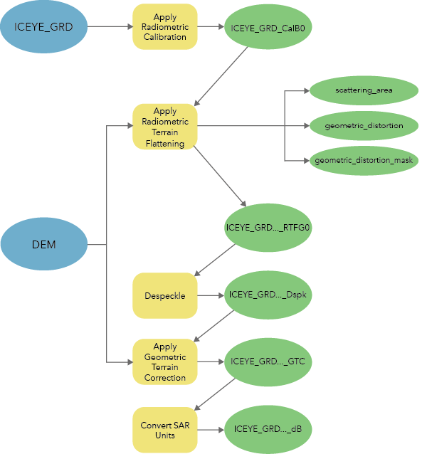
El conjunto de herramientas Radar de apertura sintética, en la caja de herramientas Image Analyst, contiene cinco herramientas que permiten generar datos de imágenes listos para el análisis calibrados y con corrección de terreno de datos Ground Range Detected (GRD) de ICEYE. Las siguientes herramientas se utilizan para generar datos GRD de ICEYE listos para el análisis, como se muestra en el siguiente diagrama:
| Herramienta | Descripción |
|---|---|
|
Convierte la reflectividad de radar de apertura sintética (SAR) de entrada en unidades físicas de retrodispersión normalizada normalizando la reflectividad con un plano de referencia. | |
Corrige distorsiones radiométricas debidas a la topografía en los datos de radar de apertura sintética (SAR) de entrada. | |
Corrige los datos de radar de apertura sintética (SAR) de entrada correspondientes al moteado, que es el resultado de una iluminación coherente que tiene un aspecto similar a un efecto granulado o de sal y pimienta. | |
Ortorrectifica los datos de radar de apertura sintética (SAR) de entrada mediante un algoritmo de retrogeocodificación de rango Doppler. | |
Convierte la escala de los datos de radar de apertura sintética (SAR) de entrada entre amplitud e intensidad, lineal y decibelios (dB), y complejidad e intensidad. |

Consideraciones sobre el procesamiento de GRD de ICEYE
Los productos auxiliares de ICEYE proporcionan un factor de escala constante para calibrar valores de imagen de números digitales a sigma cero. La herramienta Aplicar calibración radiométrica utiliza los coeficientes de ángulo de incidencia, proporcionados en los productos auxiliares de ICEYE, para calcular el ángulo de incidencia relativo al rango. Estos ángulos de incidencia se utilizan para convertir valores sigma cero en valores beta cero o valores gama cero.