Disponible avec une licence Image Analyst.
Il est nécessaire de traiter une image radar à synthèse d’ouverture (SAR, Synthetic Aperture Radar) Sentinel-1 de niveau 1 avant de pouvoir l’utiliser dans le cadre de visualisations ou d’analyses. Les problèmes à résoudre incluent notamment la mise à jour des données d’orbite, la suppression du bruit thermique, le calibrage pour extraire une valeur de rétrodiffusion caractéristique, l’atténuation de la granularité, la suppression des distorsions radiométriques et géométriques, ainsi que le rendu d’images avec une grande plage de valeurs.
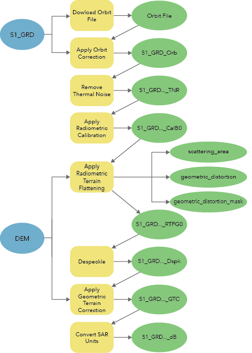
Le jeu d’outils Radar à synthèse d’ouverture de la boîte à outils Image Analyst se compose de huit outils à utiliser pour générer des données d’imagerie prêtes pour l’analyse, qui ont subi un calibrage et une correction de terrain, à partir de données Ground Range Detected (GRD) Sentinel-1. Les outils suivants permettent de générer des données GRD Sentinel-1 prêtes pour l’analyse, comme indiqué dans la table et le diagramme ci-après.
| Outil | Description |
|---|---|
Télécharge les fichiers d’orbite mis à jour pour les données SAR (radar à synthèse d’ouverture) Sentinel-1. | |
Met à jour les informations orbitales dans les données SAR (radar à synthèse d’ouverture) Sentinel-1 à l’aide d’un fichier OSV (vecteurs d’état orbital) plus précis. | |
Corrige les perturbations dues au bruit thermique dans les données radar à synthèse d’ouverture (SAR) et permet d’obtenir une image plus uniforme. | |
|
Convertit la réflectivité SAR en entrée en unités physiques de rétrodiffusion normalisée en normalisant la réflectivité à l’aide d’un plan de référence. | |
Corrige les distorsions radiométriques, liées à la topographie, des données SAR en entrée. | |
Corrige la granularité des données radar à synthèse d’ouverture (SAR) en entrée, qui est le résultat d’un éclairage cohérent ressemblant à un effet granuleux ou « sel et poivre ». | |
Orthorectifie les données radar à synthèse d’ouverture (SAR) à l’aide d’un algorithme de rétrogéocodage Range-Doppler. | |
Change la mise à l’échelle des données SAR en entrée en passant de l’amplitude à l’intensité, d’une échelle linéaire aux décibels (dB) et de la complexité à l’intensité. |

Remarques concernant le traitement des données GRD Sentinel-1
Lors du téléchargement et de l’application de fichiers d’orbite, tenez compte du type de vecteurs d’état d’orbite (OSV) utilisé. Les types d’OSV disponibles pour les produits Sentinel-1 sont les suivants :
- Prédit : fourni avec les produits auxiliaires GRD et SLC (Single Look Complex) Sentinel-1 de niveau 1
- Restitué : disponible auprès de l’Agence spatiale européenne (ASE) dans les trois heures suivant l’acquisition des images
- Précis : disponible auprès de l’ASE dans les trois semaines suivant l’acquisition des images
Une fois que les vecteurs d’état d’orbite sont disponibles, il est recommandé de les mettre à jour vers le type prédit ou précis.
En raison du mode TOPS (Terrain Observation with Progressive Scans, observation du terrain par balayages progressifs) de Sentinel-1, le bruit thermique des produits Sentinel-1 varie selon les balayages de sous-fauchée. Le bruit thermique se caractérise habituellement par un net contraste entre les balayages de sous-fauchée.
Rubriques connexes
Vous avez un commentaire à formuler concernant cette rubrique ?