Disponible avec une licence Image Analyst.
Il est nécessaire de traiter une image radar à synthèse d’ouverture (SAR, Synthetic Aperture Radar) Capella pour pouvoir l’utiliser dans le cadre de visualisations ou d’analyses. Les points à traiter sont notamment le calibrage pour extraire une valeur de rétrodiffusion caractéristique, l’atténuation de la granularité, la suppression des distorsions radiométriques et géométriques du terrain, ainsi que le rendu d’images avec une grande plage de valeurs.
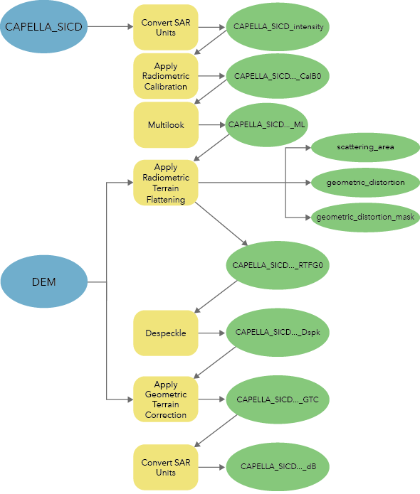
Le jeu d’outils Radar à synthèse d’ouverture de la boîte à outils Image Analyst se compose d’outils que vous pouvez utiliser pour générer des données d’imagerie prêtes pour l’analyse, ayant subi un calibrage et une correction de terrain, à partir de données SICD (Sensor Independent Complex Data). Le tableau et le diagramme suivants décrivent et illustrent ces outils :
| Outil | Description |
|---|---|
Change la mise à l’échelle des données SAR en entrée en passant de l’amplitude à l’intensité, d’une échelle linéaire aux décibels (dB) et de la complexité à l’intensité. | |
Convertit la réflectivité SAR en entrée en unités physiques de rétrodiffusion normalisée en normalisant la réflectivité à l’aide d’un plan de référence. | |
Détermine la moyenne des données SAR en entrée en tenant compte de la plage et de l’azimut pour évaluer les pixels carrés, limite la perte de granularité et réduit le temps de traitement de l’outil SAR. | |
|
Corrige les distorsions radiométriques, liées à la topographie, des données SAR en entrée. | |
Corrige la granularité des données radar à synthèse d’ouverture (SAR) en entrée, qui est le résultat d’un éclairage cohérent ressemblant à un effet granuleux ou « sel et poivre ». | |
Orthorectifie les données radar à synthèse d’ouverture (SAR) à l’aide d’un algorithme de rétrogéocodage Range-Doppler. |

Considérations sur le traitement SICD Capella
Les données SICD Capella sont des images SLC (Single Look Complex). Une image SLC est stockée sous forme de matrice de valeurs complexes. Si l’application nécessite uniquement des valeurs d’intensité, exécutez l’outil Convertir les unités SAR au début du processus pour convertir les valeurs complexes en valeurs d’intensité afin de réduire le temps d’exécution de l’outil et la taille de la sortie. Si l’application nécessite des valeurs complexes, n’utilisez pas l’outil Convertir les unités SAR. Lorsqu’une entrée complexe est utilisée dans les outils Appliquer le calibrage radiométrique, Appliquer un aplatissement radiométrique du terrain et Suppression de la granularité, le composant d’amplitude est corrigé sans modification de la phase.
Les produits auxiliaires SICD Capella fournissent un polynôme pour calibrer les valeurs d’image à partir de valeurs numériques en bêta zéro, sigma zéro et gamma zéro.
Multivisée est un outil facultatif qui peut être utilisé dans le processus pour sous-échantillonner les données afin de réduire le temps d’exécution de l’outil et la taille de la sortie.
Rubriques connexes
Vous avez un commentaire à formuler concernant cette rubrique ?