Disponible avec une licence Image Analyst.
Il est nécessaire de traiter une image radar à synthèse d’ouverture (SAR, Synthetic Aperture Radar) de la Mission de la Constellation RADARSAT (RCM, RADARSAT Constellation Mission) avant de pouvoir l’utiliser dans le cadre de visualisations ou d’analyses.
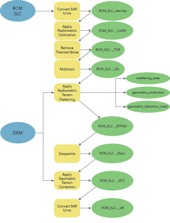
Le jeu d’outils Synthetic Aperture Radar (Radar à synthèse d’ouverture) de la boîte à outils Image Analyst se compose d’outils pour générer des données d’imagerie prêtes pour l’analyse, qui ont subi un calibrage et une correction de terrain. Les outils répertoriés dans la table suivante sont utilisés pour générer des données SLC RCM prêtes pour l’analyse, comme indiqué dans le diagramme ci-dessous.
| Outil | Description |
|---|---|
Change la mise à l’échelle des données SAR en entrée en passant de l’amplitude à l’intensité, d’une échelle linéaire aux décibels (dB) et de la complexité à l’intensité. | |
|
Convertit la réflectivité SAR en entrée en unités physiques de rétrodiffusion normalisée en normalisant la réflectivité à l’aide d’un plan de référence. | |
Corrige les perturbations dues au bruit thermique dans les données radar à synthèse d’ouverture (SAR) et permet d’obtenir une image plus uniforme. | |
Détermine la moyenne des données SAR en entrée en tenant compte de la plage et de l’azimut pour évaluer les pixels carrés, limite la perte de granularité et réduit le temps de traitement de l’outil SAR. | |
Corrige les distorsions radiométriques, liées à la topographie, des données SAR en entrée. | |
Corrige la granularité des données radar à synthèse d’ouverture (SAR) en entrée, qui est le résultat d’un éclairage cohérent ressemblant à un effet granuleux ou « sel et poivre ». | |
Orthorectifie les données radar à synthèse d’ouverture (SAR) à l’aide d’un algorithme de rétrogéocodage Range-Doppler. |

Considérations sur le traitement
Les métadonnées de niveau de bruit sont fournies avec les produits auxiliaires SLC RCM pour vous permettre de supprimer le bruit. Une estimation du bruit d’instrument étant fournie pour les données calibrées, exécutez d’abord l’outil Appliquer le calibrage radiométrique, puis l’outil Supprimer le bruit thermique.
Le mode ScanSAR n’est pas pris en charge actuellement. Les modes autres que ScanSAR suivants sont pris en charge :
- Spotlight
- Très haute résolution 3 m
- Haute résolution 5 m
- Résolution moyenne 16 m
- Polarisation quadruple
Rubriques connexes
Vous avez un commentaire à formuler concernant cette rubrique ?