Disponible avec une licence Image Analyst.
Il est nécessaire de traiter une image radar à synthèse d’ouverture (SAR, Synthetic Aperture Radar) SLC (Single Look Complex) Sentinel-1 (S1) pour pouvoir l’utiliser dans le cadre de visualisations ou d’analyses. Les problèmes à résoudre incluent notamment la mise à jour des données d’orbite, la fusion des bursts, la suppression du bruit thermique, le calibrage pour extraire une valeur de rétrodiffusion caractéristique, l’atténuation de la granularité, la suppression des distorsions radiométriques et géométriques, ainsi que le rendu d’images avec une grande plage de valeurs.
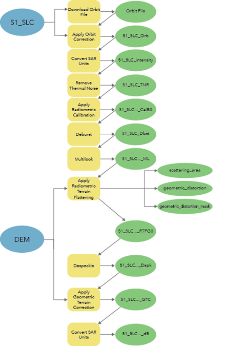
Le jeu d’outils Synthetic Aperture Radar (Radar à synthèse d’ouverture) de la boîte à outils Image Analyst se compose d’outils à utiliser pour générer des données d’imagerie prêtes pour l’analyse, qui ont subi un calibrage et une correction de terrain. Les outils décrits dans la table suivante permettent de générer des données SLC S1 prêtes pour l’analyse, comme indiqué dans le diagramme ci-dessous.
| Outil | Description |
|---|---|
Télécharge les fichiers d’orbite mis à jour pour les données SAR (radar à synthèse d’ouverture) Sentinel-1. | |
Met à jour les informations orbitales dans les données SAR (radar à synthèse d’ouverture) Sentinel-1 à l’aide d’un fichier OSV (vecteurs d’état orbital) plus précis. | |
Change la mise à l’échelle des données SAR en entrée en passant de l’amplitude à l’intensité, d’une échelle linéaire aux décibels (dB) et de la complexité à l’intensité. | |
Corrige les perturbations dues au bruit thermique dans les données radar à synthèse d’ouverture (SAR) et permet d’obtenir une image plus uniforme. | |
Convertit la réflectivité SAR en entrée en unités physiques de rétrodiffusion normalisée en normalisant la réflectivité à l’aide d’un plan de référence. | |
Fusionne les bursts multiples à partir des données SAR (radar à synthèse d’ouverture) SLC (Single Look Complex) Sentinel-1 en entrée et génère en sortie un seul raster transparent de sous-fauché . | |
Détermine la moyenne des données SAR en entrée en tenant compte de la plage et de l’azimut pour évaluer les pixels carrés, limite la perte de granularité et réduit le temps de traitement de l’outil SAR. | |
|
Corrige les distorsions radiométriques, liées à la topographie, des données SAR en entrée. | |
Corrige la granularité des données radar à synthèse d’ouverture (SAR) en entrée, qui est le résultat d’un éclairage cohérent ressemblant à un effet granuleux ou « sel et poivre ». | |
Orthorectifie les données radar à synthèse d’ouverture (SAR) à l’aide d’un algorithme de rétrogéocodage Range-Doppler. |

Considérations sur le traitement
Les modes SLC S1 pris en charge sont IW (Interferometric Wide Swath), EW (Extra Wide Swath) et SM (Stripmap). L’outil Deburst est uniquement requis pour les modes IW et EW qui sont acquis à l’aide de la technique d’imagerie TOPS (Terrain Observation with Progressive Scans, observation du terrain par balayages progressifs). Pour le mode SM (Stripmap) SLC S1, ignorez l’outil Deburst dans le processus.
Lors du téléchargement et de l’application de fichiers d’orbite, tenez compte du type de vecteurs d’état d’orbite (OSV) utilisé. Les types d’OSV disponibles pour les produits Sentinel-1 sont les suivants :
- Prédit : fourni avec les produits auxiliaires GRD (Ground Range Detected) et SLC (Single Look Complex) Sentinel-1 de niveau 1
- Restitué : disponible auprès de l’Agence spatiale européenne (ASE) dans les trois heures suivant l’acquisition des images
- Précis : disponible auprès de l’ASE dans les trois semaines suivant l’acquisition des images
Rubriques connexes
Vous avez un commentaire à formuler concernant cette rubrique ?