Image Analyst ライセンスで利用できます。
ICEYE 合成開口レーダー (SAR) の画像は、ビジュアライゼーションや解析に使用する前に処理する必要があります。 対処する問題は、意味のある後方散乱値を取得するためのキャリブレーション、スペックルの低減、放射歪みと地理テレイン歪みの除去、値の範囲が大きい画像のレンダリングなどです。
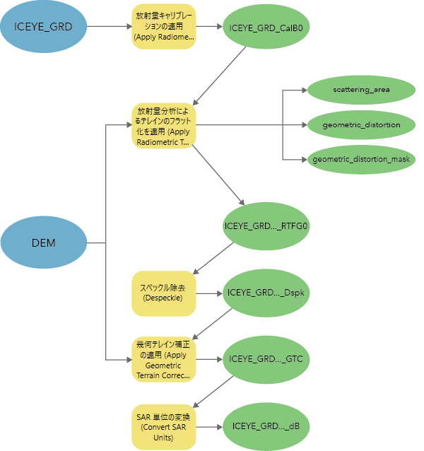
[Image Analyst] ツールボックスの [合成開口レーダー] ツールセットには、ICEYE Ground Range Detected (GRD) データから、キャリブレーションとテレイン補正の済んだ解析可能な画像データを生成するのに使用できる 5 種類のツールが用意されています。 次の表と図に示すように、解析可能な ICEYE GRD データを生成するために以下のツールを使用します。
| ツール | 説明 |
|---|---|
|
参照平面を使用して反射率を正規化することで、入力 SAR (合成開口レーダー) の反射率を正規化された後方散乱の物理単位に変換します。 | |
トポロジによる放射歪みの入力 SAR (合成開口レーダー) データを補正します。 | |
スペックルの入力 SAR (合成開口レーダー) データを補正します。スペックルは、粒状またはごま塩状の効果に似たコヒーレント照明の結果です。 | |
range-Doppler バックジオコーディング アルゴリズムを使用して入力 SAR (合成開口レーダー) データをオルソ補正します。 | |
振幅と強度、リニアとデシベル (dB)、および複素数と強度間で入力 SAR (合成開口レーダー) データのスケーリングを変換します。 |

ICEYE GRD の処理の注意事項
ICEYE 補助プロダクトは、画像の値をデジタル値からシグマ ノートにキャリブレーションするための定数の縮尺係数を提供します。 [放射量キャリブレーションの適用 (Apply Radiometric Calibration)] は、ICEYE 補助プロダクトに付属する入射角計数を使用して、範囲に対する入射角を計算します。 これらの入射角は、シグマ ノート値をベータ ノート値またはガンマ ノート値に変換するときに使用されます。