Image Analyst ライセンスで利用できます。
ICEYE 合成開口レーダー (SAR) の画像は、ビジュアライゼーションや解析に使用する前に処理する必要があります。 対処する問題は、意味のある後方散乱値を取得するためのキャリブレーション、スペックルの低減、放射歪みと地理テレイン歪みの除去、値の範囲が大きい画像のレンダリングなどです。
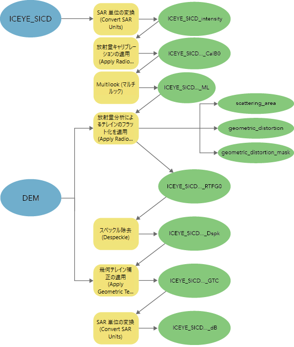
Image Analyst ツールボックスの合成開口レーダー ツールセットには、キャリブレーションとテレイン補正の済んだ解析可能な画像データを ICEYE Sensor Independent Complex Data (SICD) から生成するために使用できるツールが用意されています。 以下の表と図で、各ツールについて説明しています。
| ツール | 説明 |
|---|---|
振幅と強度、リニアとデシベル (dB)、および複素数と強度間で入力 SAR (合成開口レーダー) データのスケーリングを変換します。 | |
参照平面を使用して反射率を正規化することで、入力 SAR (合成開口レーダー) の反射率を正規化された後方散乱の物理単位に変換します。 | |
入力された合成開口レーダー (SAR) データをレンジ方向のルックと方位角方向のルックにより平均化し、正方形のピクセルに近似させ、スペックルを軽減し、SAR ツールの処理時間を短縮します。 | |
放射量分析によるテレインのフラット化を適用 (Apply Radiometric Terrain Flattening) |
トポロジによる放射歪みの入力 SAR (合成開口レーダー) データを補正します。 |
スペックルの入力 SAR (合成開口レーダー) データを補正します。スペックルは、粒状またはごま塩状の効果に似たコヒーレント照明の結果です。 | |
range-Doppler バックジオコーディング アルゴリズムを使用して入力 SAR (合成開口レーダー) データをオルソ補正します。 |

ICEYE SICD の処理の注意事項
ICEYE SICD データは、Single Look Complex (SLC) 画像です。 SLC 画像は複素数値の配列として格納されます。 アプリケーションにより強度値のみが要求された場合は、ワークフローの最初に [SAR 単位の変換 (Convert SAR Units)] ツールを実行して値を複素数値から強度値に変換します。これにより、ツールの実行時間が短くなり、出力サイズが小さくなります。 アプリケーションにより複素数値が要求された場合は、[SAR 単位の変換 (Convert SAR Units)] ツールを使用しないでください。 [放射量キャリブレーションの適用 (Apply Radiometric Calibration)] ツール、[放射量分析によるテレインのフラット化を適用 (Apply Radiometric Terrain Flattening)] ツール、[スペックル除去 (Despeckle)] ツールで複素数型の入力を使用すると、位相が変更されることなく、振幅成分が補正されます。
ICEYE SICD 補助プロダクトは、画像の値をデジタル数値からベータ ノート、シグマ ノート、ガンマ ノートにキャリブレーションするための多項式を備えています。
[マルチルック (Multilook)] は、ワークフロー内のオプション ツールです。データをダウンサンプリングするために使用でき、やはりツールの実行時間が短くなり、出力サイズが小さくなります。