获得 Image Analyst 许可后可用。
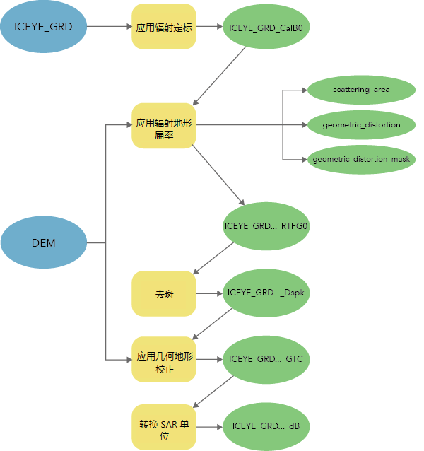
ICEYE 合成孔径雷达 (SAR) 影像必须经过处理才可用于可视化或分析。 有待解决的问题包括校准以检索有意义的反向散射值、缓解斑点、去除辐射和几何地形畸变以及渲染具有较大数值范围的影像。
合成孔径雷达工具集,在 Image Analyst 工具箱中,包含五个工具,可用于从 ICEYE 地面范围探测 (GRD) 数据生成经过校准、地形校正、分析即用型影像数据。 在下表和逻辑示意图中,以下工具可用于生成分析即用型 ICEYE GRD 数据:
| 工具 | 描述 |
|---|---|
|
通过使用参考平面归一化反射率,将输入合成孔径雷达 (SAR) 反射率转换为归一化反向散射的物理单位。 | |
校正输入合成孔径雷达 (SAR) 数据中因地形引起的辐射变形。 | |
针对噪声校正输入合成孔径雷达 (SAR) 数据,噪声是连贯照明的结果,类似于颗粒状或椒盐效应。 | |
使用距离多普勒反向地理编码算法输入对合成孔径雷达 (SAR) 数据进行正射校正。 | |
在振幅和强度之间、线性和分贝 (dB) 之间以及复数和强度之间转换输入合成孔径雷达 (SAR) 数据的比例。 |

ICEYE GRD 处理注意事项
ICEYE 辅助产品提供了一个恒定的比例因子来校准从数字值到 sigma nought 的图像值。 应用辐射校准使用 ICEYE 辅助产品中提供的入射角系数来计算相对于范围的入射角。 这些入射角用于将 sigma nought 值转换为 beta nought 值或 gamma nought 值。