获得 Image Analyst 许可后可用。
RADARSAT-2 (RS2) 合成孔径雷达 (SAR) 影像必须经过处理才可用于可视化或分析。 有待解决的问题包括校准以检索有意义的反向散射值、缓解斑点、去除辐射和几何畸变以及渲染具有较大数值范围的影像。
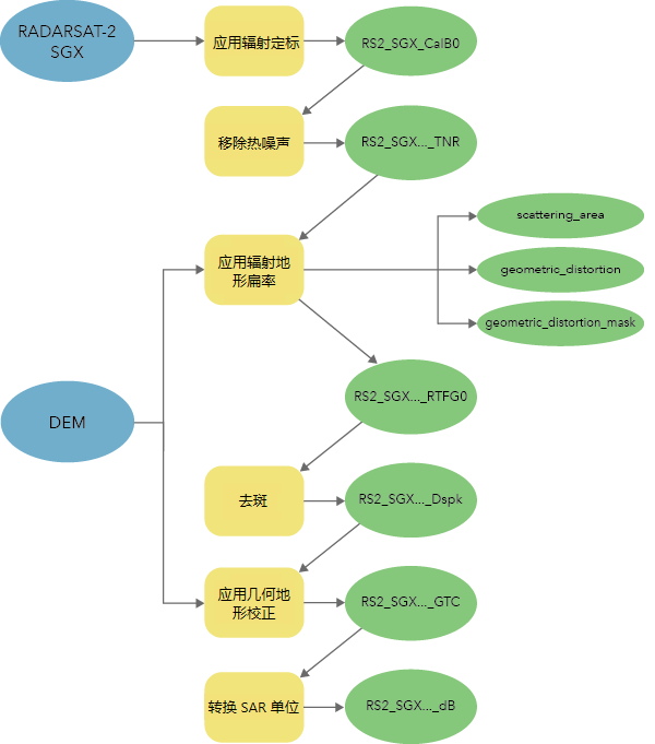
Image Analyst 工具箱中的合成孔径雷达工具集包含诸多工具,可用于基于地理配准的 RS2 SAR 地面范围数据生成经过校准、地形校正、分析即用型影像数据。 地面范围数据包括 SAR Georeferenced Extra (SGX)、SAR Georeferenced Fine (SGF)、ScanSAR Narrow Beam (SCN)、ScanSAR Wide Beam (SCW), ScanSAR Fine (SCF) 和 ScanSAR Sample (SCS)。 下表和下图介绍并演示了这些工具:
| 工具 | 描述 |
|---|---|
|
通过使用参考平面归一化反射率,将输入合成孔径雷达 (SAR) 反射率转换为归一化反向散射的物理单位。 | |
校正输入合成孔径雷达 (SAR) 数据中由热噪声引起的反向散射干扰,从而生成更加流畅的图像。 | |
校正输入合成孔径雷达 (SAR) 数据中因地形引起的辐射变形。 | |
针对噪声校正输入合成孔径雷达 (SAR) 数据,噪声是连贯照明的结果,类似于颗粒状或椒盐效应。 | |
使用距离多普勒反向地理编码算法输入对合成孔径雷达 (SAR) 数据进行正射校正。 | |
在振幅和强度之间、线性和分贝 (dB) 之间以及复数和强度之间转换输入合成孔径雷达 (SAR) 数据的比例。 |

处理注意事项
噪声等级文件与用于执行热噪声去除的 RS2 SGX、SGF、SCN、SCW、SCF 和 SCS 辅助产品一起提供。 由于为校准数据提供了估计的仪器噪声,因此请在运行移除热噪声工具之前运行应用辐射校准工具。
对于某些 ScanSAR(SCF 和 SCS)产品,已经执行了热噪声去除。 这些产品元数据的 noiseSubtractionPerformed 参数已设置为 True,以表示已执行热噪声去除。 在为这些产品创建分析即用型数据时,将从工作流中删除移除热噪声工具。