Mit der Image Analyst-Lizenz verfügbar.
Ein RS2-SAR-Bild (RADARSAT-2, Synthetic Aperture Radar) muss verarbeitet werden, bevor es zur Visualisierung oder Analyse verwendet werden kann. Einige Probleme, die behoben werden müssen, sind z. B. das Kalibrieren für einen sinnvollen Rückstreuungswert, die Minimierung von Speckle, das Entfernen von radiometrischen und geometrischen Verzerrungen und das Rendern von Bildern mit einem großen Wertebereich.
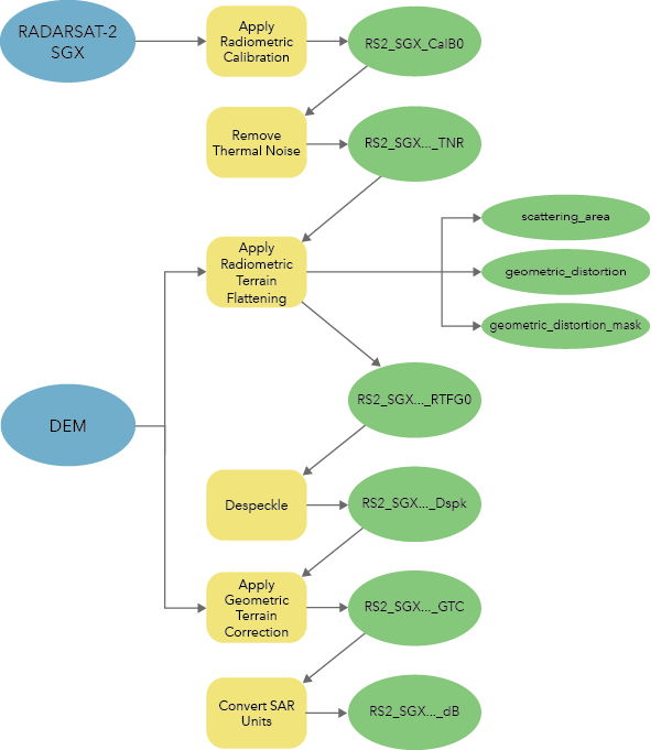
Das Toolset "Synthetic Aperture Radar" in der Toolbox "Image Analyst" enthält Werkzeuge zum Generieren kalibrierter, geländekorrigierter, analysebereiter Fernerkundungsdaten aus georeferenzierten RS2-SAR-Ground Range Detected-Daten. Zu den Ground Range Detected-Daten zählen SAR Georeferenced Extra (SGX), SAR Georeferenced Fine (SGF), ScanSAR Narrow Beam (SCN), ScanSAR Wide Beam (SCW), ScanSAR Fine (SCF) und ScanSAR Sample (SCS). In der folgenden Tabelle und im Diagramm werden die Werkzeuge beschrieben und dargestellt:
| Werkzeug | Beschreibung |
|---|---|
|
Konvertiert die Reflektivität von SAR-Eingabedaten (Synthetic Aperture Radar) in physikalische Einheiten für die normalisierte Rückstreuung. Dazu wird die Reflektivität unter Verwendung einer Bezugsebene normalisiert. | |
Korrigiert Störungen, die in den SAR-Eingabedaten (Synthetic Aperture Radar) durch thermales Rauschen verursacht werden, sodass ein nahtloseres Bild entsteht. | |
Korrigiert radiometrische Verzerrungen aufgrund der Topografie in SAR-Eingabedaten (Synthetic Aperture Radar). | |
Korrigiert Speckle in den SAR-Eingabedaten (Synthetic Aperture Radar). Speckle entsteht bei kohärenter Beleuchtung als körniger bzw. "Salz und Pfeffer"-Effekt. | |
Orthorektifiziert SAR-Eingabedaten (Synthetic Aperture Radar) mithilfe eines Range-Doppler-Algorithmus für die Rückwärtsgeokodierung. | |
Konvertiert die Skalierung von SAR-Eingabedaten (Synthetic Aperture Radar) zwischen Amplitude und Intensität, zwischen linear und Dezibel (dB) sowie zwischen komplex und Intensität. |

Hinweise zur Verarbeitung
Die Rauschpegel-Dateien werden mit den RS2 SGX-, SGF-, SCN-, SCW-, SCF- und SCS-Hilfsprodukten zum Entfernen von thermalem Rauschen bereitgestellt. Da das geschätzte Rauschen des Instruments für kalibrierte Daten bereitgestellt wird, führen Sie das Werkzeug Radiometrische Kalibrierung anwenden vor dem Werkzeug Thermales Rauschen entfernen aus.
Für einige ScanSAR (SCF und SCS)-Produkte wird das thermale Rauschen bereits zuvor entfernt. Für diese Produkte ist der Parameter noiseSubtractionPerformed in den Metadaten auf True festgelegt, um anzugeben, dass die Entfernung des thermalen Rauschens durchgeführt wurde. Beim Erstellen von analysebereiten Daten für diese Produkte können Sie das Werkzeug Thermales Rauschen entfernen im Workflow überspringen.