需要 Spatial Analyst 许可。
一旦计算出调整后的直线距离,您就可以使用垂直系数来控制遇到该距离的比率。 还可以使用成本表面、移动者的特征和水平系数控制该速率。
垂直系数可说明在景观斜坡中移动所付出的努力。 所付出的努力会影响遇到距离的方式。 上坡可能需要更大的努力,下坡需要的努力更小,并且跨越斜坡需要的努力介于两者之间。 在此过程中修改调整后的直线距离有助于捕获旅行者遇到该距离的比率。

不要将表示克服坡度所付出的努力的垂直系数与表面距离相混淆,表面距离是旅行者在景观中上下移动时所覆盖的实际距离的直线距离的调整量。
坡度通常与成本距离分析有关。 凭直觉认为,克服陡峭斜坡比平缓斜坡的成本更高。 通常,使用表面参数工具生成坡度栅格;但是有时坡度栅格会错误输入到成本表面中。
表面参数工具中的坡度选项用于计算每个数字高程模型 (DEM) 像元的高程变化率。 它是 DEM 的一阶导数。 但是,如上所述,在像元中移动时,遇到坡度的方式至关重要。 旅行者可以避免在成本表面为像元分配陡峭陡度。 如果旅行者在穿过该像元时向上爬坡,这种方法可能会有效。 但是,如果旅行者在穿过该像元时下坡或横穿坡度,则该像元可能更适合行进。
您可以使用垂直系数中的高程栅格说明克服坡度所付出的努力。 如果遇到坡度的方向很重要,则不要将坡度栅格包含在成本表面中。
也可以通过行进方向源特征参数来更改以垂直系数计算坡度的方向。 也就是说,靠近或远离源移动将改变旅行者进入像元的方向,从而改变遇到坡度的方式。
可将包含垂直系数 (VF) 视为调整后的直线距离计算的乘数修饰属性。 有关如何计算垂直系数的详细信息,请参阅距离累积算法主题。
垂直系数使用示例
垂直系数可以在各种情况中使用,例如:
- 在两个野营地之间找到一条新的徒步路线,该路线更长,但与直接沿着野营地之间的最短路径远足相比,遍历该路线将会更容易些。
- 检查冬季在道路上撒盐对周围植被健康的影响。 道路上植被的坡度将受到径流大幅影响。
- 确定取决于盐度变化的海洋生物的移动。
包含垂直系数
可以在概念上将距离分析分为以下相关功能领域:
- 计算直线距离,可以选择性地使用障碍或表面栅格调整计算。
- 在计算直线距离后,您可以通过成本表面、源特征、垂直系数和水平系数确定遇到距离时的速率。 创建累积距离栅格。
- 使用最佳网络、特定路径或廊道连接生成的累积距离表面的区域。
在第二个功能区域中,通过垂直系数确定将遇到距离的比率,如下所示。 该方案包括 4 个护林员站(紫色点)和一些河流(蓝色线)的集合。

要包含护林员克服坡度所付出的努力,请指定垂直系数。 高程表面可用作垂直栅格。

使用垂直系数创建距离删格
要创建纳入垂直系数的栅格,请完成以下步骤:
- 打开距离累积工具。
- 为输入栅格或要素源数据参数提供源。
- 为输出距离累积栅格提供名称。
- 展开相对于垂直移动的成本类别。
- 为输入垂直栅格参数提供垂直系数栅格。
此输入可用于计算在像元之间移动时遇到的坡度。 通常,应指定高程栅格。
系统将显示垂直系数参数。
- 为垂直系数参数指定设置。
此参数可标识要应用于成本的乘数,以调整在遇到的坡度中移动所付出的努力。
- 单击运行。
垂直系数会影响遇到比率距离的方式
要修改遇到距离时的速率并考虑旅行者越过斜坡所需的精力,工具会执行以下操作:
- 计算在像元之间移动时如何遇到斜坡。 这称为垂直相对移动角度 (VRMA)。
- 识别 VRMA 如何修改遇到距离时的速率。
计算 VRMA
VRMA 是从处理像元(“起始”像元)到行进者要进入的像元(“终止”像元)的坡度角。 正在计算“终止”像元的距离。 用于计算坡度的高度由输入的垂直系数栅格定义。
斜率使用勾股定理公式垂直增量/水平增量进行计算。 确定坡度所必需的三角形底边通过调整后的直线距离得出。 高度通过从“目标”像元值减去“起始”像元值来确定。 生成的角度为 VRMA。

VRMA 值以度为单位。 VRMA 的值范围为 -90 到 +90 度,这样对正负斜率都做出了补偿。
标识 VF 乘数
随后将在指定的垂直系数图上绘制 VRMA 值,从而获得计算到达“终止”像元的成本时使用的垂直系数乘数。 将用于在像元中移动的距离值乘以标识的垂直系数。 系数越大,移动的难度也就越大。 VF 大于 1 会使遇到的成本增加。 VF 小于 1 但大于 0 可使移动者以更快的速度遇到距离。
例如,下图显示了线性 VF 函数的 VF 和 VRMA 的关系:

可用于捕获旅行者与他们所遇到的坡度的交互情况的垂直系数函数包括二进制、线性、逆线性、对称线性、对称逆线性、Cos、Sec、Cos-Sec 和 Sec-Cos。 有关每个函数的详细信息,请参阅下面的其他信息部分。
注:
垂直系数为乘数。 在将垂直系数与成本表面、源特征或水平系数结合使用时,在指定单位时要格外小心。 通常,当输入成本表面时,垂直系数应为成本表面单位比率的乘数调整值。 如果时间为成本表面比率的单位,则垂直系数应为时间的修饰属性。 只有其中一个系数可以定义比率的单位。 其他系数是无单位的,并且其值是指定单位的乘数修饰属性。
使用垂直系数的示例应用
使用垂直系数的示例应用如下所示。
创建下坡缓冲区以了解冬季盐分对植被的影响
您希望标识道路中下坡地带的长度小于 50 米的区域,原因在于这些区域可能会受到冬季盐水径流影响。 您希望沿区域表面测量距离。 您可以使用二进制垂直系数设置来防止距离累积工具标识高于道路像元的像元。 生成的下坡缓冲区的示例如下所示。

为了进行比较,将使用其他路段显示直线与仅下坡缓冲区之间的差异。

要创建下坡缓冲区,请完成以下步骤:
- 打开距离累积工具。
- 在输入栅格或要素源数据参数中提供道路数据。
- 对输出距离累积栅格参数值进行命名。
- 展开相对于垂直移动的成本类别。
- 在输入垂直栅格参数中提供高程栅格。
- 针对垂直系数参数设置二进制。
- 展开源特征类别。
- 将最大累积距离参数设置为 50 米。
- 单击运行。
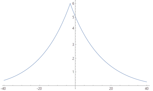
托布勒远足函数
您希望计算整个景观的徒步旅行时间,同时根据行进方向遇到的坡度调整步行速度。 托布勒徒步旅行函数是用于执行该调整的经验模型。 在模型中,假设基本步行速度为 6 km/h,这是在稍微倾斜(约 -3 度)的下坡道路上行进时实现的速度。

其中 d 是用于计算坡度的角度。
绘制时,速度函数 W 应与下图类似:

您希望了解行进给定距离(单个像元)需要花费多长时间,而不是在指定的时间内行进多远,因此您需要使用速度的倒数(称为慢度)。 配速以小时/米为单位(因为水平距离分析单位为米),而不是小时/千米:

其中 d 是用于计算坡度的角度。
配速函数(称为徒步旅行时间)外观与下图类似:

要创建徒步旅行时间地图,请完成以下步骤:
- 打开距离累积工具。
- 提供徒步旅行起始位置作为输入栅格或要素源数据参数值。
- 对输出距离累积栅格参数值进行命名。
- 使用输入表面栅格参数提供一个高程表面。
- 展开相对于垂直移动的成本参数类别,然后执行以下操作
- 在输入垂直栅格参数中提供高程栅格。
- 将垂直系数参数值设置为徒步旅行时间。
- 将交角下限和交角上限参数设置为默认值。
- 展开源特征类别,然后将行进方向参数值设置为从源行进。
- 单击运行。
在生成的累积栅格上,您可以单击任意位置以了解在选择最佳路径时从源到您单击的位置的徒步旅行时间(以小时为单位)。 添加行进方向十分重要,因为在斜坡向上行进的速度比相同坡度向下行进速度慢。
垂直系数参数也可以使用另一个选项,即双向徒步旅行时间选项,它也基于托布勒徒步旅行函数。 此设置使用最佳路径来查找在往返徒步旅行路线上沿一个方向徒步旅行的平均时间。 如果您想找到最佳往返路线,则这是确定最佳路径的最佳方法。 使用此选项时,行进方向参数不会影响结果,因为它是两个方向的平均值。
其他信息
以下部分将提供有关垂直系数的其他信息。
垂直系数
要定义垂直系数函数,可以使用提供的图表,或使用 ASCII 文件创建自定义函数。 距离累积工具可提供以下垂直系数函数:
垂直系数选项、修饰属性和默认值
| 函数 | 零系数 | 交角下限 | 交角上限 | 斜率 | 幂 | Cos 幂 | Sec 幂 |
|---|---|---|---|---|---|---|---|
| 二元 | 1 | -30 | 30 | N/A | N/A | N/A | N/A |
| 线性函数 | 1 | -90 | 90 | 1.111E-02 | N/A | N/A | N/A |
| 逆线性 | 1 | -45 | 45 | -2.222E-02 | N/A | N/A | N/A |
| 对称线性 | 1 | -90 | 90 | 1.111E-02 | N/A | N/A | N/A |
| 对称逆线性 | 1 | -45 | 45 | -2.222E-02 | N/A | N/A | N/A |
| Cos | N/A | -90 | 90 | N/A | 1 | N/A | N/A |
| Sec | N/A | -90 | 90 | N/A | 1 | N/A | N/A |
| Cos - Sec | N/A | -90 | 90 | N/A | N/A | 1 | 1 |
| Sec - Cos | N/A | -90 | 90 | N/A | N/A | 1 | 1 |
| 徒步旅行时间 | N/A | -70 | 70 | N/A | N/A | N/A | N/A |
| 双向徒步旅行时间 | N/A | -70 | 70 | N/A | N/A | N/A | N/A |
二元
当 VRMA 大于切削角上限且小于切削角下限时,在两个像元之间移动的 VF 设置为与零系数相关联的值。 如果 VRMA 大于切削角,则 VF 设置为无穷大。 如果未指定任何内容,默认切削角为 30 度。

线性函数
VF 由 VRMA-VF 坐标系中的一条直线确定。 这条线在 y 轴(表示 VF 系数)上零系数值处进行截取。 线的斜率可以使用斜率修饰属性进行指定。 如果未确定斜率,则默认值为 1/90(指定为 0.01111)。 默认的切削角下限为 -90 度,而默认的切削角上限为 90 度。

逆线性
VF 由 VRMA-VF 坐标系中的一条直线的逆向值确定。 这条线在 y 轴(表示 VF 系数)上零系数值处进行截取。 线的斜率可以使用斜率修饰属性进行指定。 如果未确定斜率,则默认值为 -1/45(指定为 0.02222)。 默认的切削角下限为 -45 度,而默认的切削角上限为 45 度。

对称线性
垂直系数由两个与 VRMA 相关的线性函数组成,这两个函数关于 VF (y) 轴对称。 两条线都在与零系数相关联的 VF 值处截取 y 轴。 使用斜率垂直系数修饰属性相对于正 VRMA 定义线的斜率,然后将针对负 VRMA 生成一个镜像。 默认斜率为 1/90(指定为 0.01111)。 默认的切削角下限为·-90,而默认的切削角上限为 90。

对称逆线性
此垂直系数与对称线性垂直系数关键字相反。 其由两个与 VRMA 相关的逆线性函数组成,这两个函数关于 VF (y) 轴相对称。 两条线都在 VF 值为 1 处截取 y 轴。 使用斜率垂直系数修饰属性相对于正 VRMA 定义线的斜率,然后将针对负 VRMA 生成一个镜像。 默认斜率为 -1/45(指定为 0.02222)。 默认的切削角下限为 -45,而默认的切削角上限为 45。

Cos
VF 由 VRMA 的余弦函数确定。 默认的切削角下限为 -90 度,而默认的切削角上限为 90 度。 默认的 Cos 幂值为 1.0。

Sec
VF 由 VRMA 的正割函数确定。 默认的切削角下限为 -90 度,而默认的切削角上限为 90 度。 默认的 Sec 幂值为 1.0。

Cos-Sec
当 VRMA 度数为负值时,VF 由 VRMA 的余弦函数确定。 如 VRMA 度数为正值,VF 则由 VRMA 的正割函数确定。 默认的切削角下限为 -90 度,而默认的切削角上限为 90 度。 默认的 Cos 幂和 Sec 幂均为 1.0。

Sec-Cos
当 VRMA 度数为负值时,VF 由 VRMA 的正割函数确定。 如 VRMA 度数为正值,VF 则由 VRMA 的余弦函数确定。 默认的切削角下限为 -90 度,而默认的切削角上限为 90 度。 默认的 Sec 幂和 Cos 幂均为 1.0。

徒步旅行时间
VF 是托布勒徒步旅行函数的倒数,结果是以小时为单位的配速。 当 VRMA 约为 -3 度时,成本最低。 默认的切削角下限为 -70 度,而默认的切削角上限为 70 度。 公式将根据地图单位进行调整。
托布勒徒步旅行函数的公式如下:

徒步旅行时间函数(即托布勒徒步旅行函数的倒数)如下所示:

其中 d 是用于计算坡度的角度。

双向徒步旅行时间
此函数使用最佳路径确定在往返徒步旅行路线上沿一个方向徒步旅行的平均时间。 VF 基于托布勒徒步旅行函数的倒数,但它使用平均值,且结果是以小时为单位的配速。 公式将根据地图单位进行调整。
托布勒徒步旅行函数的公式如下:

徒步旅行时间函数(即托布勒徒步旅行函数的倒数)如下所示:

双向徒步旅行函数的时间是使用正角度和负角度得出的平均徒步旅行时间。

其中 d 是用于计算坡度的角度。

表
表是一个 ASCII 文件,每行对应两列。
第一列以度为单位标识 VRMA,第二列标识 VF。 每行指定一个点。 两个连续的点生成 VRMA-VF 坐标系中的一条线段。 角度必须按升序输入,范围为 -90 至 90。 对于所有小于第一个(最低)输入值或大于最后一个(最大)输入值的 VRMA 角度,其 VF 系数将设置为无穷大。 在 ASCII 文件中,无穷大的 VF 表示为 -1。
以下是垂直系数 ASCII 表的示例: 第一列的单位为度,第二列的单位为小时/米。
-90 -1
-80 -1
-70 2.099409721
-60 0.060064462
-50 0.009064613
-40 0.00263818
-30 0.001055449
-20 0.000500142
-10 0.00025934
0 0.000198541
10 0.000368021
20 0.000709735
30 0.001497754
40 0.003743755
50 0.012863298
60 0.085235529
70 2.979204206
80 -1
90 -1垂直系数修饰属性
您可以使用允许优化操垂直系数的修饰属性进一步控制 VRMA 函数。 可能会存在角度阈值,如果 VRMA 超过了此值,成本会过高而使其成为行进的障碍。 此阈值称为交角。 当 VRMA 超过此值时,会将 VF 分配为无穷大。
垂直系数图将具有上下交角,而水平系数图将仅具有单个交角。
借助这些修饰属性,可为每个函数指定交角,可增大三角曲线的幂,零系数可以更改非三角函数的 y 轴截距,以及可定义线性函数中直线的斜率。
零系数
此修饰属性可确定 VRMA 为零时要使用的垂直系数。 该系数可确定指定函数的 y 截距。
交角下限
此修饰属性用于定义阈值下限的 VRMA 度数,如果低于(小于)该值,无论指定的垂直系数关键字如何,都会将 VF 设置为无穷大
交角上限
此修饰属性用于定义阈值上限的 VRMA 度数,如果高于(大于)该值,无论指定的垂直系数关键字如何,都会将 VF 设置为无穷大

斜率
此修饰属性可为线性、逆线性、对称线性和对称逆线性关键字标识 VRMA-VF 坐标系中直线的斜率。 斜率被指定为垂直增量与水平增量的比值(例如,30 度斜率为 1/30,指定为 0.03333)。 有关斜率为 1/90 的线性函数的示例,请参阅线性 VRMA 图。
幂
此修饰属性为对值进行幂运算后得到的幂。
Cos 幂
此修饰属性为对 Sec-Cos VRMA 函数中的非负数值和 Cos-Sec VRMA 函数中的负数值进行幂运算后得到的幂。 VF 由以下方程确定:
VF = cos(VRMA)powerSec 幂
此修饰属性为对 Cos-Sec VRMA 函数中的非负数值和 Sec-Cos VRMA 函数中的负数值进行幂运算后得到的幂。 VF 由以下方程确定:
VF = sec(VRMA)power表名
此修饰属性可识别将与表垂直系数关键字一同使用的 ASCII 文件的名称。
其他资源
Tobler, Waldo. 1993. 地理分析与模型三篇论文:非各向同性地理建模;地理学的几何特征的猜测;全球空间分析 (93-1)。 检索自 https://escholarship.org/uc/item/05r820mz