Die Regel zum Hinzufügen von Schema-Feature-Funktionen wird verwendet, um einigen Schema-Features, die zum Zeitpunkt der Ausführung dargestellt werden, eine bestimmte Funktion zuzuweisen. Die verarbeiteten Schema-Features können auf Netzwerkknotenklassen oder -objekttabellen oder auf Netzwerkkategorien basieren. Wenn die Regel für eine Netzwerkquellklasse oder -objekttabelle ausgeführt wird, können Sie die Netzwerk-Features oder -Objekte nach Attributen filtern.
Diese Funktion kann von anderen Regeln, die so konfiguriert wurden, dass sie zu einem späteren Zeitpunkt in der Regelsequenz in Aktion treten, berücksichtigt werden.
Regel zum"Hinzufügen von Schema-Feature-Funktionen" – Prozess
Mit der Regel zum Hinzufügen von Schema-Feature-Funktionen werden die folgenden Funktionen bereitgestellt: Ausblenden des zugehörigen Containers verhindern, Ausblenden des zugehörigen Containers zulassen, Reduzieren des Knotens verhindern, Reduzieren des Knotens zulassen, Alle nicht verbundenen leeren Containerknoten als Polygone speichern, Als Start bei der Verfolgung flussaufwärts ignorieren und Als Start bei der Verfolgung flussabwärts ignorieren.
Diese Regel kann so konfiguriert werden, dass während der Schemaerstellung eine dieser Funktionen bestimmten Schema-Features zugewiesen wird.
Ab ArcGIS Pro 3.4 können Sie den Schemaknoten Funktionen in Abhängigkeit von ihrer Wertigkeit zuweisen, d. h. in Abhängigkeit von der Anzahl der Schemaknoten, mit denen sie verbunden sind.
Verhindern oder Zulassen von ausgeblendeten Containern
Wenn die Funktion Ausblenden des zugehörigen Containers verhindern oder Ausblenden des zugehörigen Containers zulassen für Schema-Features in einem Container aktiviert ist, wird diese von jeder ausgeführten Regel zum Ausblenden von Containern berücksichtigt, wobei die Regel bestimmt, ob der zugehörige Container ausgeblendet wird.
Die folgenden Grafiken veranschaulichen einen Anwendungsfall für das Ausblenden von Schema-Features:
- Grafik A zeigt das Beispielschema. Es referenziert fünf Container-Features:
- Zwei Schaltblöcke: C1 und C2
- Eine Sicherungsleiste: C3
- Eine elektrische Schaltanlage: C4
- Eine Transformatorbank: C5
Alle diese Container werden eingeblendet und als Schema-Polygon-Container dargestellt, die ihren Inhalt umgeben.

Grafik A: Die Container C1 bis C5 werden als eingeblendete Schema-Polygon-Container angezeigt. - In Grafik B werden die Schaltungen im Beispielschema hervorgehoben. Sie sind die Inhalte der Container C1, C2 und C4.

Grafik B: Alle Schaltungen im Schema werden als ausgewählte Schema-Features angezeigt. - In Grafik C wird das Beispielschema gezeigt, das erzeugt wird, wenn die Vorlage zum Ausblenden aller Container konfiguriert ist.

Grafik C: Alle Container sind systematisch ausgeblendet. - In Grafik D wird das Beispielschema gezeigt, das erzeugt wird, wenn die Vorlage die Funktion Ausblenden des zugehörigen Containers verhindern anwendet, bevor alle Container ausgeblendet werden.

Grafik D: Alle Container mit Ausnahme der Container, die Schaltungen enthalten, sind systematisch ausgeblendet.
Die beiden Vorlagen, mit denen Schema C und D erzeugt werden, unterscheiden sich durch die Regeldefinition. Eine Regel für Schema-Feature-Funktionen wird vor der Regel "Container ausblenden" angewendet.
![]() |
![]() |
Verhindern oder Zulassen von Knotenreduzierungen
Wenn die Funktion Reduzieren des Knotens verhindern oder Reduzieren des Knotens zulassen für Schemaknoten aktiviert ist, wird diese von jeder ausgeführten Regel zum Reduzieren von Knoten berücksichtigt, wobei die Regel bestimmt, ob der Knoten reduziert werden soll.
Durch die Verwendung des Werkzeugs Regel zum Hinzufügen von Schema-Feature-Funktion nach Attribut hinzufügen oder Regel zum Zuweisen von Schema-Feature-Funktionen nach Kategorie hinzufügen im Schemavorlagen-Model-Builder kann die in einer Schemavorlage konfigurierte Regelsequenz zum Reduzieren von Knoten vereinfacht werden.
Angenommen, Sie möchten alle Knoten in Ihren Schemas mit Ausnahme der Schaltungen reduzieren. Es gibt zwei Möglichkeiten, die Schemaerstellung zu konfigurieren – bei einer wird die Regel zum Hinzufügen von Schema-Feature-Funktionen ausgeführt und bei der anderen nicht.
Wenn das Werkzeug Regel zum Hinzufügen von Schema-Feature-Funktion nach Attribut hinzufügen oder Regel zum Zuweisen von Schema-Feature-Funktionen nach Kategorie hinzufügen nicht verwendet wird, muss der Model Builder basierend auf zwei Regeln zum Reduzieren von Knoten iteriert werden, d. h. er muss so konfiguriert sein, dass wie unten dargestellt vier Regeln verkettet werden können.
- Regel zum Starten von Iterationen (1)
- Regel zum Reduzieren aller Knoten mit Ausnahme derjenigen in der Quellklasse "DistributionDevice" (2)

- Regel zum Reduzieren von Knoten zum Reduzieren aller Verteilungsbauteile außer Schaltungen (3)

- Regel zum Beenden von Iterationen (4)
Bei Verwendung des Werkzeugs "Regel zum Hinzufügen von Schema-Feature-Funktion nach Attribut hinzufügen" sind nur zwei Regeln erforderlich:
- Regel zum Hinzufügen von Schema-Feature-Funktionen, mit der die Reduzierung von Schaltungen verhindert wird (1)

- Regel zum Reduzieren aller Knoten unabhängig von ihrer Quellklasse (2)

Alle nicht verbundenen leeren Containerknoten als Polygone speichern
Standardmäßig werden Containerknoten systematisch als Schemapolygoncontainer erstellt, wenn sie mit mindestens einem ihrer Inhalte in den generierten Schemas vorhanden sind. Im Gegensatz dazu werden Containerknoten ohne einen ihrer Inhalte in den generierten Schemas immer als Schemaknoten erstellt.
Wenn Sie das Werkzeug Regel zum Hinzufügen von Schema-Feature-Funktion nach Attribut hinzufügen in einem Schemavorlagen-Model-Builder mit der Funktion Alle nicht verbundenen leeren Containerknoten als Polygone speichern für eine Reihe von Netzwerk-Containerknoten ausführen, können Sie diese Netzwerkknoten in den generierten Schemas als Schemapolygoncontainer erstellen, auch wenn sie leer sind. Diese Funktion ist bei Telekommunikationsnetzen nützlich, um freie Steckplätze in Gehäusen in den generierten Schemas darzustellen.
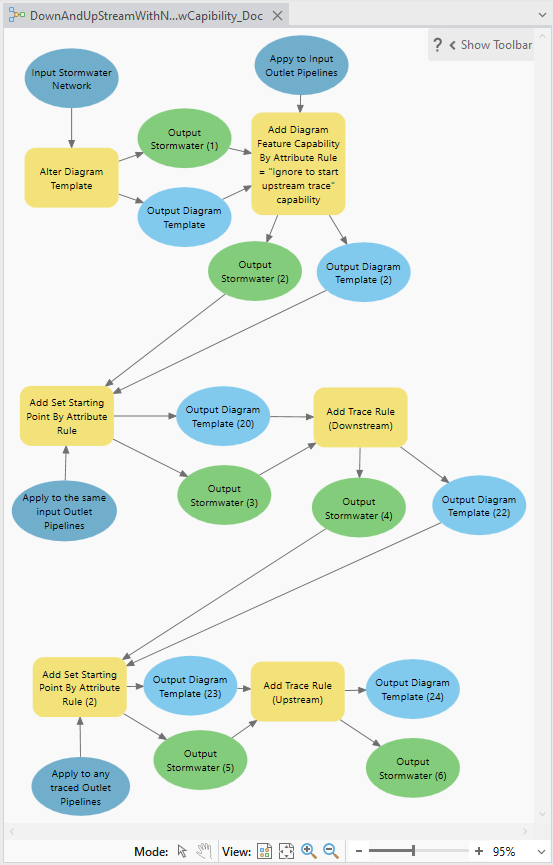
Als Start bei der Verfolgung flussaufwärts ignorieren
Wenn Sie Als Start bei der Verfolgung flussaufwärts ignorieren oder Als Start bei der Verfolgung flussabwärts ignorieren für ein Schema-Feature aktivieren, wird dieses Feature von keiner Verfolgungsregel, die später in der Regelsequenz für die Verfolgung flussaufwärts oder flussabwärts konfiguriert wird, als Startpunkt berücksichtigt.
Nehmen wir zum Beispiel an, Sie möchten eine benutzerdefinierte Vorlage erstellen, um Schemas ausgehend von beliebigen Eingangsrohrauslässen erstellen, die sowohl die flussabwärts verlaufende Verfolgung zu diesen Eingangsrohrauslässen als auch die flussaufwärts verlaufende Verfolgung in Bezug auf die nur flussabwärts verfolgten Rohrauslässe darstellen. In diesem Fall können Sie zu Beginn der Regelsequenz Ihrer benutzerdefinierten Vorlage das Werkzeug Regel zum Hinzufügen von Schema-Feature-Funktion nach Attribut hinzufügen mit der Funktion Als Start bei der Verfolgung flussaufwärts ignorieren festlegen, um alle Eingangsrohrauslässe zu kennzeichnen, die als Startpunkte für jede flussaufwärts verlaufende Verfolgung ignoriert werden sollen, die später in der Regelsequenz konfiguriert werden könnte. Das Geoverarbeitungsmodell zur Erstellung einer solchen Schemavorlage sollte wie im folgenden Modell aussehen: 
Konfigurieren der Erstellung komplexer Netzwerkschemas mit Regeln zum Hinzufügen von Schema-Feature-Funktionen
Durch Konfigurieren der Regel zum Hinzufügen von Schema-Feature-Funktionen an sinnvollen Positionen in einer Schemavorlagen-Regelsequenz können Sie außerdem gezielt verhindern, dass zum Zeitpunkt der Ausführung der Regel bestimmte vorhandene Features ausgeblendet oder bestimmte Bauteile mit spezifischen Eigenschaften reduziert werden, wohingegen Bauteile mit den gleichen Eigenschaften, die jedoch zu einem späteren Zeitpunkt während der Schemaerstellung eingeführt werden, reduziert werden.
Beispiel: Sie möchten Schemas erstellen, die Ergebnisse von Verfolgungen sowohl flussaufwärts als auch flussabwärts darstellen, ausgehend von einer Transformatorbank oder einem Verteilerknoten, der als Eingabe in der Karte ausgewählt wurde. Dann möchten Sie bestimmte interessante Knoten flussaufwärts beibehalten und gleichzeitig alle Knoten flussabwärts so weit wie möglich reduzieren, um sich hauptsächlich auf die Servicepositionen zu konzentrieren. In diesem Fall kann die Regel zum Hinzufügen von Schema-Feature-Funktionen mehrmals verwendet werden, wie im Schemavorlagen-ModelBuilder unten gezeigt.
- Im ersten Teil dieses Vorlagen-ModelBuilders müssen Sie sich auf die Transformatorbank oder den Verteilerknoten konzentrieren, den die Vorlage als Eingabestartpunkt für die Verfolgungen der Typen "Flussaufwärts" und "Flussabwärts" erwartet. Richten Sie dazu das Modell wie folgt ein:
- Fügen Sie Regeln zum Entfernen von Features hinzu, um alle Netzwerk-Features zu entfernen, die als Eingabe ausgewählt werden konnten, bei denen es sich jedoch weder um eine Transformatorbank noch um einen Verteilungsknoten handelt, der mit der zu verfolgenden Ebene verbunden ist.
- Richten Sie Regeln zum Hinzufügen von Schema-Feature-Funktionen ein, um zu verhindern, dass die zugehörigen Transformatorbanken (1) oder Verteilungsknoten (2) ausgeblendet werden.
- Kennzeichnen Sie die Eingabetransformatorbank bzw. den Eingabeverteilerknoten als Startpunkt für die Verfolgungsregeln, die in den nächsten Phasen angewendet werden.

- Der zweite Teil des Vorlagen-ModelBuilders betrifft die Verfolgungsregeln.
- Beginnen Sie mit einer Verfolgung vom Typ "Flussaufwärts", die vom angegebenen Startpunkt aus ausgeführt wird.
- Kennzeichnen Sie den von der flussaufwärts verlaufenden Verfolgung zurückgegebenen Teilnetz-Controller vom Typ "Flussaufwärts" als Stammknoten für die Baumstruktur, die nach dem Erstellen des Netzwerkschemas ausgeführt wird.
- Richten Sie Regeln zum Hinzufügen von Schema-Feature-Funktionen (3) ein, um zu verhindern, dass der Container des Teilnetz-Controllers vom Typ "Flussaufwärts" ausgeblendet wird.
- Richten Sie Regeln zum Hinzufügen von Schema-Feature-Funktionen (4) ein, um zu verhindern, dass flussaufwärts liegende Bauteile wie Schaltungen, Sicherungen, Transformatoren, Schutzschalter und der Teilnetz-Controller reduziert werden.
- Richten Sie Regeln zum Hinzufügen von Schema-Feature-Funktionen (5) ein, um zu verhindern, dass flussaufwärts liegende Knoten wie Verbindungspunkte reduziert werden.
- Führen Sie die Verfolgung flussabwärts aus. Sie wird vom gleichen Startpunkt wie die Verfolgung flussaufwärts durchgeführt.

- In der letzten Phase richten Sie die Schemaregeln ein, um die Darstellung des Netzwerkschemas zu vereinfachen, und ordnen diese an:
- Fügen Sie eine Regel zum Ausblenden von Containern hinzu, um alle Container auszublenden.
- Richten Sie Regeln zum Hinzufügen von Schema-Feature-Funktionen (6) ein, um zu verhindern, dass Servicepositionsbauteile reduziert werden.
- Fügen Sie eine Regel zum Reduzieren von Knoten hinzu, um alle Schemaknoten unabhängig von ihrer Netzwerkquellklasse zu reduzieren.
- Führen Sie ein Layout für eine intelligente Baumstruktur von oben nach unten aus.

Im folgenden Screenshot sind einige Beispiele für Netzwerkschemas zu sehen, die auf einer mit dem oben erläuterten Vorlagen-ModelBuilder konfigurierten Schemavorlage basieren. Die Transformatorbank, die als Eingabe beim Erstellen jedes Netzwerkschemas verwendet wird, weist eine blaue Beschriftung mit der Einrichtungs-ID auf:
Regel zum Hinzufügen von Schema-Feature-Funktionen – Konfiguration
Im Folgenden werden die Werkzeuge beschrieben, mit denen Sie einer Vorlage eine Regel zum Einblenden von Containern hinzufügen können: Regel zum Hinzufügen von Schema-Feature-Funktionen nach Attribut und Regel zum Hinzufügen von Schema-Feature-Funktionen nach Kategorie:
- Verwenden Sie das Werkzeug Regel zum Hinzufügen von Schema-Feature-Funktionen nach Attribut, um einigen Netzwerk-Features oder Netzwerkobjekten eine bestimmte Funktion hinzuzufügen, indem sie nach ihren Attributen gefiltert werden.
- Verwenden Sie das Werkzeug Regel zum Hinzufügen von Schema-Feature-Funktionen nach Kategorie, um einigen Netzwerk-Features oder Netzwerkobjekten, die mit oder ohne bestimmte Netzwerkkategorien getaggt sind, eine bestimmte Funktion hinzuzufügen.
Hinweis:
Das Werkzeug Regel zum Hinzufügen von Schema-Feature-Funktionen nach Kategorie kann nur für Utility Network-Version 7 und höher verwendet werden.
Tipp:
Beim Konfigurieren einer Schemaregel nach Attributen können Sie Schema-Features für die Attributwerte von Netzwerkquellen in Bezug auf andere Schema-Feature-Attributwerte ausfiltern. Verwenden Sie dazu die folgende spezifische SQL-Anweisung: WHERE 'OBJECT' = 'IN_DIAGRAM' Um beispielsweise das Schema-Feature mit einem minimalen Attributwert im generierten Schema abzufragen, können Sie ein beliebiges Werkzeug des Typs "Regel zum <XXX> nach Attribut hinzufügen" mit einem SQL-Ausdruck basierend auf der folgenden Syntax hinzufügen: <attributeName> = (SELECT MIN(<attributeName>) FROM <networkClassName>) WHERE 'OBJECT' = 'IN_DIAGRAM'.
Verwandte Themen
- Regel zum Zuweisen von Schema-Feature-Funktion nach Attribut hinzufügen
- Regel zum Zuweisen von Schema-Feature-Funktionen nach Kategorie hinzufügen
- "Regel zum Ausblenden von Containern" – Hilfe
- Regel zum Ausblenden von Containern hinzufügen
- Regel zum Ausblenden von Containern nach Attribut hinzufügen
- Regel zum Ausblenden von Containern nach Kategorie hinzufügen
- "Regel zum Reduzieren von Knoten" – Hilfe
- Regel zum Reduzieren von Knoten hinzufügen
- Regel zum Reduzieren von Knoten nach Attribut hinzufügen
- Regel zum Reduzieren von Knoten nach Kategorie hinzufügen
- Verfolgungsregel hinzufügen

